Suppr超能文献

SILAC 分析揭示衰老细胞中止血相关因子的分泌增加。

SILAC Analysis Reveals Increased Secretion of Hemostasis-Related Factors by Senescent Cells.

机构信息

Buck Institute for Research on Aging, Novato, CA 94945, USA.

European Institute for the Biology of Aging, University of Groningen, Groningen, the Netherlands.

出版信息

Cell Rep. 2019 Sep 24;28(13):3329-3337.e5. doi: 10.1016/j.celrep.2019.08.049.

Abstract

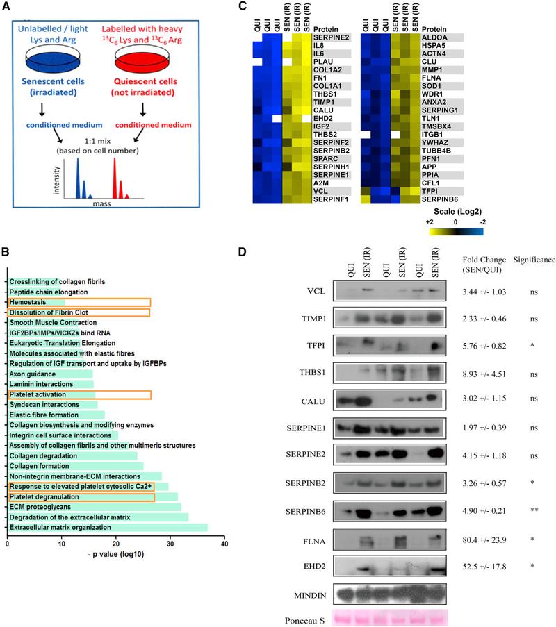
Cellular senescence irreversibly arrests cell proliferation, accompanied by a multi-component senescence-associated secretory phenotype (SASP) that participates in several age-related diseases. Using stable isotope labeling with amino acids (SILACs) and cultured cells, we identify 343 SASP proteins that senescent human fibroblasts secrete at 2-fold or higher levels compared with quiescent cell counterparts. Bioinformatic analysis reveals that 44 of these proteins participate in hemostasis, a process not previously linked with cellular senescence. We validated the expression of some of these SASP factors in cultured cells and in vivo. Mice treated with the chemotherapeutic agent doxorubicin, which induces widespread cellular senescence in vivo, show increased blood clotting. Conversely, selective removal of senescent cells using transgenic p16-3MR mice showed that clearing senescent cells attenuates the increased clotting caused by doxorubicin. Our study provides an in-depth, unbiased analysis of the SASP and unveils a function for cellular senescence in hemostasis.

摘要

细胞衰老不可逆地阻止细胞增殖,同时伴有多组分衰老相关分泌表型(SASP),参与多种与年龄相关的疾病。我们使用稳定同位素标记的氨基酸(SILACs)和培养细胞,鉴定出 343 种 SASP 蛋白,衰老的人成纤维细胞分泌这些蛋白的水平是静止细胞对应物的 2 倍或更高。生物信息学分析表明,其中 44 种蛋白质参与止血,这一过程以前与细胞衰老没有关联。我们在培养细胞和体内验证了其中一些 SASP 因子的表达。用化疗药物阿霉素处理的小鼠,会在体内诱导广泛的细胞衰老,表现出凝血增加。相反,使用转基因 p16-3MR 小鼠选择性地清除衰老细胞表明,清除衰老细胞可减轻阿霉素引起的凝血增加。我们的研究提供了对 SASP 的深入、无偏分析,并揭示了细胞衰老在止血中的功能。

https://cdn.ncbi.nlm.nih.gov/pmc/blobs/34a2/6907691/3c559a82e338/nihms-1543784-f0002.jpg

文献AI研究员

20分钟写一篇综述,助力文献阅读效率提升50倍。

立即体验

用中文搜PubMed

大模型驱动的PubMed中文搜索引擎

马上搜索

文档翻译

学术文献翻译模型,支持多种主流文档格式。

立即体验