Suppr超能文献

Miro 簇调节内质网-线粒体接触位点,并将嵴的组织与线粒体运输机制联系起来。

Miro clusters regulate ER-mitochondria contact sites and link cristae organization to the mitochondrial transport machinery.

机构信息

Neuroscience, Physiology and Pharmacology, University College London, Gower Street, WC1E 6BT, London, UK.

Department of Biological Sciences, Tata Institute of Fundamental Research, Homi Bhabha Road, Mumbai, 400005, Maharashtra, India.

出版信息

Nat Commun. 2019 Sep 27;10(1):4399. doi: 10.1038/s41467-019-12382-4.

Abstract

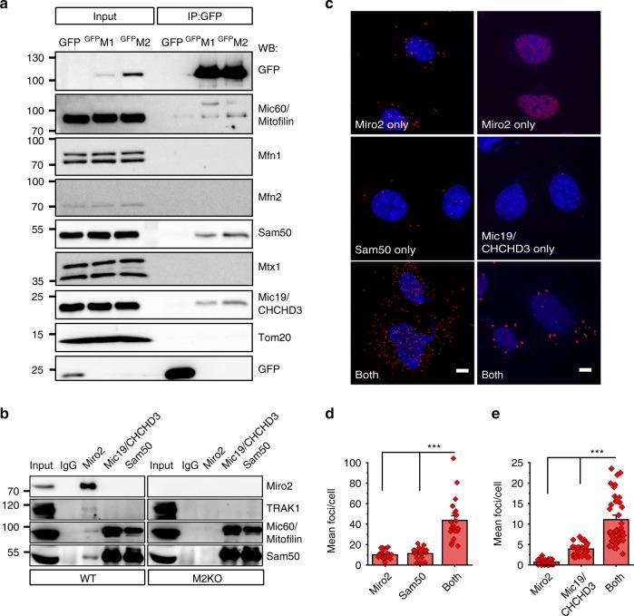
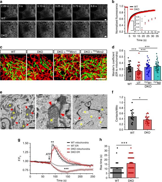
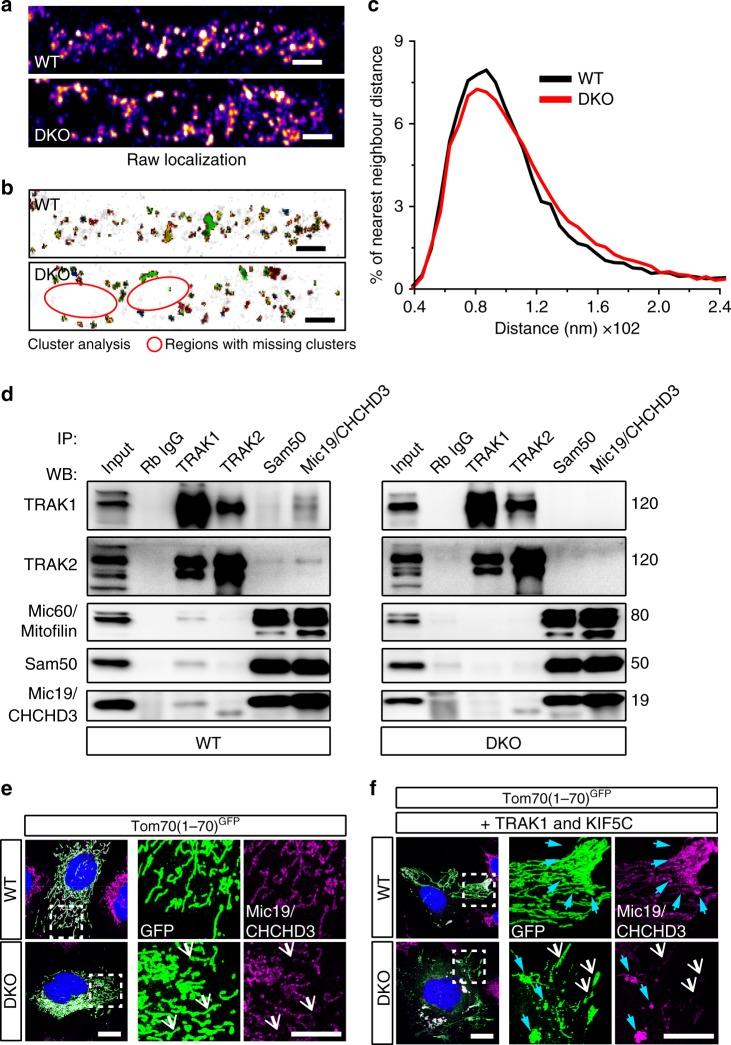
Mitochondrial Rho (Miro) GTPases localize to the outer mitochondrial membrane and are essential machinery for the regulated trafficking of mitochondria to defined subcellular locations. However, their sub-mitochondrial localization and relationship with other critical mitochondrial complexes remains poorly understood. Here, using super-resolution fluorescence microscopy, we report that Miro proteins form nanometer-sized clusters along the mitochondrial outer membrane in association with the Mitochondrial Contact Site and Cristae Organizing System (MICOS). Using knockout mouse embryonic fibroblasts we show that Miro1 and Miro2 are required for normal mitochondrial cristae architecture and Endoplasmic Reticulum-Mitochondria Contacts Sites (ERMCS). Further, we show that Miro couples MICOS to TRAK motor protein adaptors to ensure the concerted transport of the two mitochondrial membranes and the correct distribution of cristae on the mitochondrial membrane. The Miro nanoscale organization, association with MICOS complex and regulation of ERMCS reveal new levels of control of the Miro GTPases on mitochondrial functionality.

摘要

线粒体 Rho(Miro)GTPases 定位于线粒体外膜,是调节线粒体向特定细胞内位置运输的关键机制。然而,它们在线粒体中的亚定位及其与其他关键线粒体复合物的关系仍知之甚少。在这里,我们使用超分辨率荧光显微镜,报告说 Miro 蛋白在与线粒体接触位点和嵴组织系统(MICOS)相关的线粒体外膜上形成纳米级簇。使用敲除鼠胚胎成纤维细胞,我们表明 Miro1 和 Miro2 对于正常的线粒体嵴结构和内质网-线粒体接触位点(ERMCS)是必需的。此外,我们表明 Miro 将 MICOS 与 TRAK 运动蛋白衔接物偶联,以确保两个线粒体膜的协同运输和嵴在线粒体膜上的正确分布。Miro 的纳米级组织、与 MICOS 复合物的关联以及 ERMCS 的调节揭示了 Miro GTPases 对线粒体功能的新的控制水平。

https://cdn.ncbi.nlm.nih.gov/pmc/blobs/a29b/6764964/e48dd7adf43b/41467_2019_12382_Fig1_HTML.jpg

文献AI研究员

20分钟写一篇综述,助力文献阅读效率提升50倍。

立即体验

用中文搜PubMed

大模型驱动的PubMed中文搜索引擎

马上搜索

文档翻译

学术文献翻译模型,支持多种主流文档格式。

立即体验