Suppr超能文献

利用差异 Wnt 靶基因表达生成结直肠癌分层的分子生物标志物。

Exploiting differential Wnt target gene expression to generate a molecular biomarker for colorectal cancer stratification.

机构信息

Intestinal Stem Cell Biology Lab, Wellcome Trust Centre Human Genetics, University of Oxford, Oxford, UK.

Department of Pathology and Molecular Pathology, University Hospital Zürich, Zurich, Switzerland.

出版信息

Gut. 2020 Jun;69(6):1092-1103. doi: 10.1136/gutjnl-2019-319126. Epub 2019 Sep 28.

Abstract

OBJECTIVE

Pathological Wnt pathway activation is a conserved hallmark of colorectal cancer. Wnt-activating mutations can be divided into: i) ligand-independent (LI) alterations in intracellular signal transduction proteins (, β-catenin), causing constitutive pathway activation and ii) ligand-dependent (LD) mutations affecting the synergistic R-Spondin axis (, -fusions) acting through amplification of endogenous Wnt signal transmembrane transduction. Our aim was to exploit differential Wnt target gene expression to generate a mutation-agnostic biomarker for LD tumours.

DESIGN

We undertook harmonised multi-omic analysis of discovery (n=684) and validation cohorts (n=578) of colorectal tumours collated from publicly available data and the Stratification in Colorectal Cancer Consortium. We used mutation data to establish molecular ground truth and subdivide lesions into LI/LD tumour subsets. We contrasted transcriptional, methylation, morphological and clinical characteristics between groups.

RESULTS

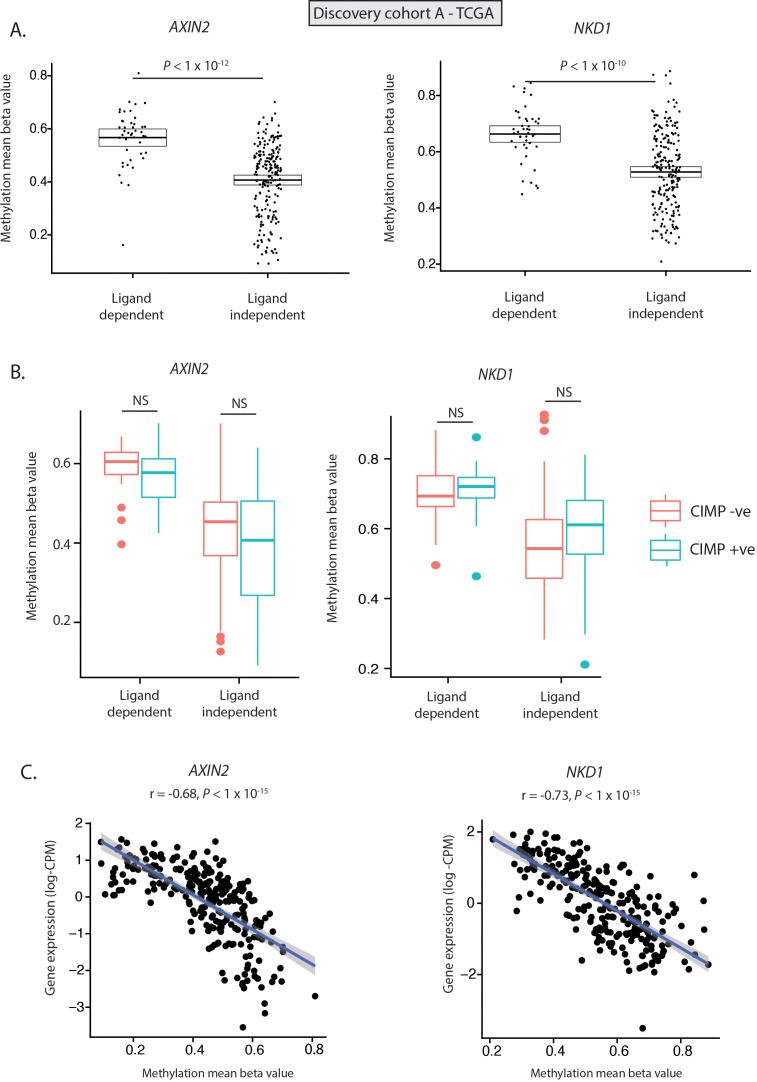
Wnt disrupting mutations were mutually exclusive. Desmoplastic stromal upregulation of may compensate for absence of epithelial mutation in a subset of stromal-rich tumours. Key Wnt negative regulator genes were differentially expressed between LD/LI tumours, with targeted hypermethylation of some genes (, ) occurring even in CIMP-negative LD cancers. mRNA expression was used as a discriminatory molecular biomarker to distinguish LD/LI tumours (area under the curve >0.93).

CONCLUSIONS

Epigenetic suppression of appropriate Wnt negative feedback loops is selectively advantageous in LD tumours and differential expression in LD/LI lesions can be exploited as a molecular biomarker. Distinguishing between LD/LI tumour types is important; patients with LD tumours retain sensitivity to Wnt ligand inhibition and may be stratified at diagnosis to clinical trials of Porcupine inhibitors.

摘要

目的

病理性 Wnt 通路激活是结直肠癌的一个保守特征。Wnt 激活突变可分为:i)细胞内信号转导蛋白(如 β-连环蛋白)的配体非依赖性(LI)改变,导致通路持续激活;ii)影响协同 R-Spondin 轴(如-fusions)的配体依赖性(LD)突变,通过内源性 Wnt 信号转导的扩增发挥作用。我们的目的是利用差异的 Wnt 靶基因表达,为 LD 肿瘤生成一个无突变的生物标志物。

设计

我们对从公开数据和结直肠癌分层联盟(Stratification in Colorectal Cancer Consortium)收集的结直肠肿瘤的发现(n=684)和验证队列(n=578)进行了协调的多组学分析。我们使用突变数据建立分子真值,并将病变分为 LI/LD 肿瘤亚组。我们比较了组间的转录组、甲基化、形态和临床特征。

结果

Wnt 破坏突变是相互排斥的。在一部分富含间质的肿瘤中,间质中上调的可能会补偿上皮突变的缺失。LD/LI 肿瘤之间关键的 Wnt 负调控基因表达不同,一些基因(如、)的靶向高甲基化甚至发生在 CIMP 阴性的 LD 癌症中。mRNA 表达可用作区分 LD/LI 肿瘤的分子生物标志物(曲线下面积>0.93)。

结论

LD 肿瘤中适当的 Wnt 负反馈环的表观遗传抑制是选择性有利的,并且 LD/LI 病变中差异表达的可以作为分子生物标志物加以利用。区分 LD/LI 肿瘤类型很重要;LD 肿瘤患者对 Wnt 配体抑制仍保持敏感性,并且可以在诊断时分层到 Porcupine 抑制剂的临床试验中。

https://cdn.ncbi.nlm.nih.gov/pmc/blobs/6d59/7282561/99b8bf43a2f6/gutjnl-2019-319126f01.jpg

文献AI研究员

20分钟写一篇综述,助力文献阅读效率提升50倍。

立即体验

用中文搜PubMed

大模型驱动的PubMed中文搜索引擎

马上搜索

文档翻译

学术文献翻译模型,支持多种主流文档格式。

立即体验