Suppr超能文献

二甲基氨基米氏内酯(DMAMCL)通过靶向丙酮酸激酶2(PKM2)并重塑有氧糖酵解来抑制胶质母细胞瘤细胞的增殖。

Dimethylaminomicheliolide (DMAMCL) Suppresses the Proliferation of Glioblastoma Cells via Targeting Pyruvate Kinase 2 (PKM2) and Rewiring Aerobic Glycolysis.

作者信息

Guo Jianshuang, Xue Qingqing, Liu Kaihui, Ge Weizhi, Liu Wenjie, Wang Jiyan, Zhang Mengyi, Li Qiu-Ying, Cai Dongpo, Shan Changliang, Zhang Chunze, Liu Xinqi, Li Jing

机构信息

State Key Laboratory of Medicinal Chemical Biology, College of Pharmacy and Tianjin Key Laboratory of Molecular Drug Research, Nankai University, Tianjin, China.

Accendatech Co., Ltd., Tianjin, China.

出版信息

Front Oncol. 2019 Oct 2;9:993. doi: 10.3389/fonc.2019.00993. eCollection 2019.

Abstract

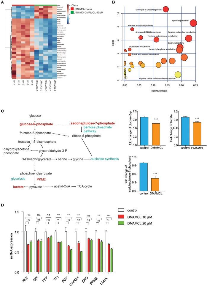
Glioblastoma (GBM) is the most prevalent malignant tumor in the central nervous system. Aerobic glycolysis, featured with elevated glucose consumption and lactate production, confers selective advantages on GBM by utilizing nutrients to support rapid cell proliferation and tumor growth. Pyruvate kinase 2 (PKM2), the last rate-limiting enzyme of glycolysis, is known to regulate aerobic glycolysis, and considered as a novel cancer therapeutic target. Herein, we aim to describe the cellular functions and mechanisms of a small molecular compound dimethylaminomicheliolide (DMAMCL), which has been used in clinical trials for recurrent GBM in Australia. Our results demonstrate that DMAMCL is effective on the inhibition of GBM cell proliferation and colony formation. MCL, the active metabolic form of DMAMCL, selectively binding to monomeric PKM2 and promoting its tetramerization, was also found to improve the pyruvate kinase activity of PKM2 in GBM cells. In addition, non-targeting metabolomics analysis reveals multiple metabolites involved in glycolysis, including lactate and glucose-6-phosphate, are decreased with DMAMCL treatment. The inhibitory effects of DMAMCL are observed to decrease in GBM cells upon PKM2 depletion, further confirming the importance of PKM2 in DMAMCL sensitivity. In conclusion, the activation of PKM2 by DMAMCL results in the rewiring aerobic glycolysis, which consequently suppresses the proliferation of GBM cells. Hence, DMAMCL represents a potential PKM2-targeted therapeutic agent against GBM.

摘要

胶质母细胞瘤(GBM)是中枢神经系统中最常见的恶性肿瘤。有氧糖酵解以葡萄糖消耗增加和乳酸生成增多为特征,通过利用营养物质支持快速的细胞增殖和肿瘤生长,赋予GBM选择性优势。丙酮酸激酶2(PKM2)是糖酵解的最后一个限速酶,已知其可调节有氧糖酵解,并被视为一种新型癌症治疗靶点。在此,我们旨在描述一种小分子化合物二甲基氨基米氏内酯(DMAMCL)的细胞功能和机制,该化合物已在澳大利亚用于复发性GBM的临床试验。我们的结果表明,DMAMCL对抑制GBM细胞增殖和集落形成有效。还发现DMAMCL的活性代谢形式MCL选择性地与单体PKM2结合并促进其四聚化,从而提高GBM细胞中PKM2的丙酮酸激酶活性。此外,非靶向代谢组学分析显示,DMAMCL处理后,包括乳酸和6-磷酸葡萄糖在内的多种参与糖酵解的代谢物减少。在PKM2缺失的GBM细胞中,观察到DMAMCL的抑制作用减弱,这进一步证实了PKM2在DMAMCL敏感性中的重要性。总之,DMAMCL激活PKM2导致有氧糖酵解重编程,从而抑制GBM细胞的增殖。因此,DMAMCL代表一种潜在的针对GBM的PKM2靶向治疗剂。

https://cdn.ncbi.nlm.nih.gov/pmc/blobs/edb4/6783512/ed53c4d8b9ae/fonc-09-00993-g0001.jpg

文献AI研究员

20分钟写一篇综述,助力文献阅读效率提升50倍。

立即体验

用中文搜PubMed

大模型驱动的PubMed中文搜索引擎

马上搜索

文档翻译

学术文献翻译模型,支持多种主流文档格式。

立即体验