Suppr超能文献

调节巢内衰老,与卵巢中的通路无关。

regulates niche ageing independently of the pathway in the ovary.

机构信息

Centro Andaluz de Biología del Desarrollo, CSIC/Universidad Pablo de Olavide/JA, Carretera de Utrera km 1, 41013 Sevilla, Spain.

出版信息

Open Biol. 2019 Nov 29;9(11):190127. doi: 10.1098/rsob.190127. Epub 2019 Nov 20.

Abstract

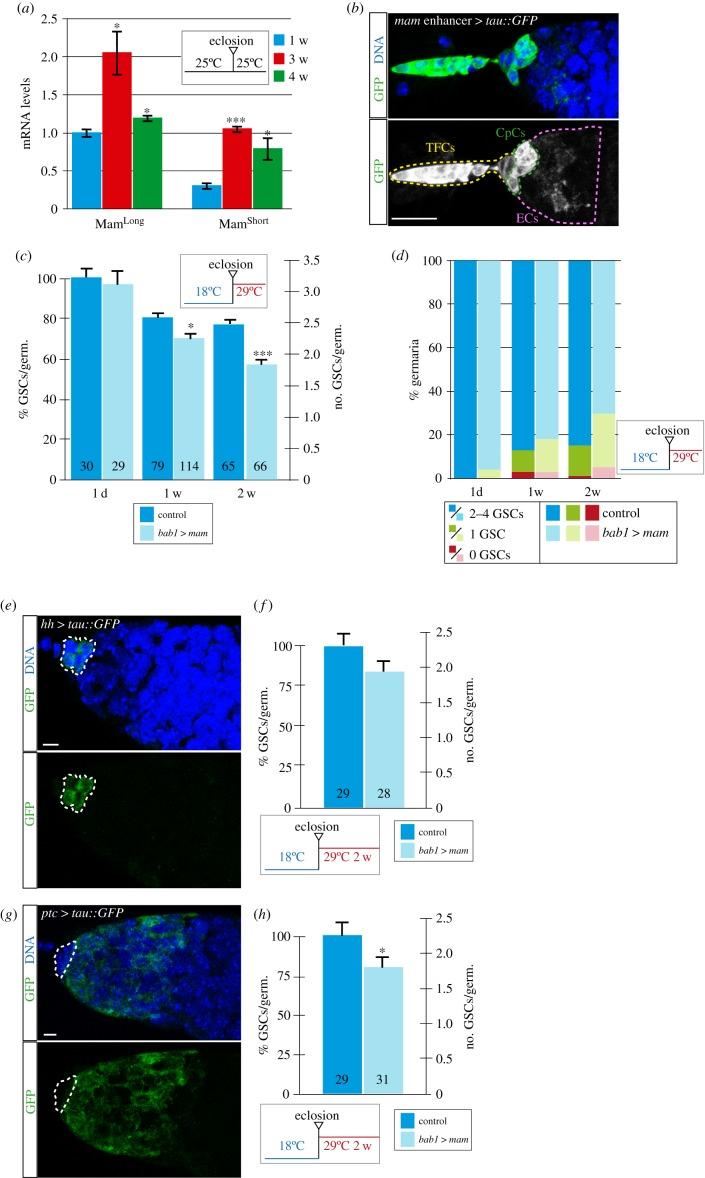
Proper stem cell activity in tissues ensures the correct balance between proliferation and differentiation, thus allowing tissue homeostasis and repair. The ovary develops well-defined niches that contain on average 2-4 germline stem cells (GSCs), whose maintenance depends on systemic signals and local factors. A known player in the decline of tissue homeostasis is ageing, which correlates with the waning of resident stem cell populations. In , ovaries from old females contain fewer GSCs than those from young flies. We isolated niche cells of aged ovaries, performed a transcriptomic analysis and identified as a factor for ovarian niche functionality during ageing. We show that is upregulated in aged niche cells and that we can induce premature GSC loss by overexpressing in otherwise young niche cells. High levels in niche cells induce reduced amounts, a decrease in cadherin levels and a likely increase in reactive oxygen species, three scenarios known to provoke GSC loss. Mam is a canonical co-activator of the Notch pathway in many tissues. However, we present evidence to support a Notch-independent role for in the ovarian germline niche.

摘要

组织中适当的干细胞活性确保了增殖和分化之间的正确平衡,从而维持组织的稳态和修复。卵巢发育出明确的龛位,平均包含 2-4 个生殖干细胞(GSCs),其维持依赖于全身信号和局部因素。已知的组织稳态下降的参与者是衰老,它与驻留干细胞群体的减少相关。在[研究]中,老年雌性的卵巢中 GSCs 比年轻果蝇的卵巢中少。我们分离了衰老卵巢的龛位细胞,进行了转录组分析,并鉴定出[一种名为]作为衰老过程中卵巢龛位功能的一个因素。我们表明,在衰老的龛位细胞中上调,并且我们可以通过在其他年轻的龛位细胞中过表达来诱导过早的 GSC 丧失。龛位细胞中高水平的[一种名为]诱导[一种名为]减少,钙粘蛋白水平降低,以及可能增加的活性氧,这三种情况已知会引发 GSC 丧失。Mam 是许多[组织]中 Notch 途径的经典共激活因子。然而,我们提供的证据支持了在卵巢生殖细胞龛位中 Notch 独立的[一种名为]作用。

https://cdn.ncbi.nlm.nih.gov/pmc/blobs/05ce/6893403/10082273f36b/rsob-9-190127-g1.jpg

文献AI研究员

20分钟写一篇综述,助力文献阅读效率提升50倍。

立即体验

用中文搜PubMed

大模型驱动的PubMed中文搜索引擎

马上搜索

文档翻译

学术文献翻译模型,支持多种主流文档格式。

立即体验