Suppr超能文献

没食子酸通过调节自噬改善心肌肥厚。

Corosolic acid ameliorates cardiac hypertrophy via regulating autophagy.

机构信息

Department of Cardiology, Renmin Hospital of Wuhan University, Wuhan, China.

Hubei Key Laboratory of Metabolic and Chronic Diseases, Wuhan, China.

出版信息

Biosci Rep. 2019 Dec 20;39(12). doi: 10.1042/BSR20191860.

Abstract

AIM

In this work, we explored the role of corosolic acid (CRA) during pressure overload-induced cardiac hypertrophy.

METHODS AND RESULTS

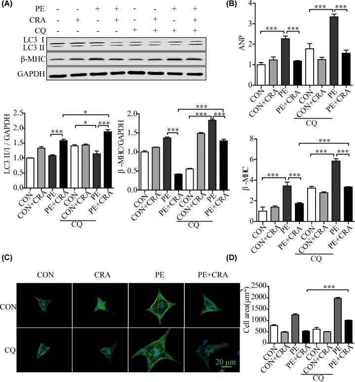
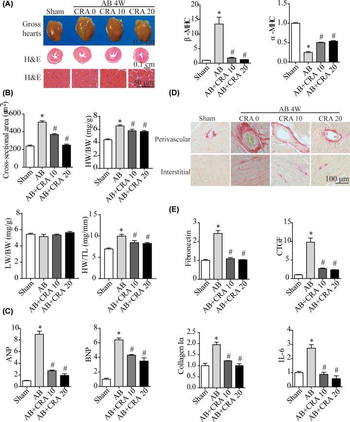
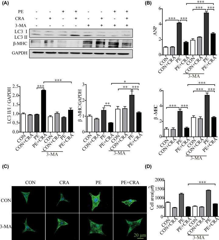
Cardiac hypertrophy was induced in mice by aortic banding. Four weeks post-surgery, CRA-treated mice developed blunted cardiac hypertrophy, fibrosis, and dysfunction, and showed increased LC3 II and p-AMPK expression. In line with the in vivo studies, CRA also inhibited the hypertrophic response induced by PE stimulation accompanying with increased LC3 II and p-AMPK expression. It was also found that CRA blunted cardiomyocyte hypertrophy and promoted autophagy in Angiotensin II (Ang II)-treated H9c2 cells. Moreover, to further verify whether CRA inhibits cardiac hypertrophy by the activation of autophagy, blockade of autophagy was achieved by CQ (an inhibitor of the fusion between autophagosomes and lysosomes) or 3-MA (an inhibitor of autophagosome formation). It was found that autophagy inhibition counteracts the protective effect of CRA on cardiac hypertrophy. Interestingly, AMPK knockdown with AMPKα2 siRNA-counteracted LC3 II expression increase and the hypertrophic response inhibition caused by CRA in PE-treated H9c2 cells.

CONCLUSION

These results suggest that CRA may protect against cardiac hypertrophy through regulating AMPK-dependent autophagy.

摘要

目的

在这项工作中,我们探讨了熊果酸(CRA)在压力超负荷诱导的心肌肥厚中的作用。

方法和结果

通过主动脉缩窄术在小鼠中诱导心肌肥厚。手术后 4 周,CRA 处理的小鼠表现出心肌肥厚、纤维化和功能障碍减轻,LC3 II 和 p-AMPK 表达增加。与体内研究一致,CRA 还抑制了 PE 刺激诱导的心肌肥厚,同时伴有 LC3 II 和 p-AMPK 表达增加。还发现 CRA 减弱了血管紧张素 II(Ang II)处理的 H9c2 细胞中的心肌细胞肥大,并促进自噬。此外,为了进一步验证 CRA 是否通过激活自噬抑制心肌肥厚,通过 CQ(自噬体与溶酶体融合的抑制剂)或 3-MA(自噬体形成的抑制剂)阻断自噬。结果发现,自噬抑制抵消了 CRA 对心肌肥厚的保护作用。有趣的是,用 AMPKα2 siRNA 敲低 AMPK 抵消了 CRA 在 PE 处理的 H9c2 细胞中引起的 LC3 II 表达增加和心肌肥厚抑制作用。

结论

这些结果表明,CRA 可能通过调节 AMPK 依赖性自噬来保护心脏免受心肌肥厚的影响。

https://cdn.ncbi.nlm.nih.gov/pmc/blobs/ae9b/6893168/bdc6e6488e6f/bsr-39-bsr20191860-g1.jpg

文献AI研究员

20分钟写一篇综述,助力文献阅读效率提升50倍。

立即体验

用中文搜PubMed

大模型驱动的PubMed中文搜索引擎

马上搜索

文档翻译

学术文献翻译模型,支持多种主流文档格式。

立即体验