Suppr超能文献

受体特异性相互作用组作为轴突中快速 cue 诱导选择性翻译的枢纽。

Receptor-specific interactome as a hub for rapid cue-induced selective translation in axons.

机构信息

Department of Physiology, Development and Neuroscience, University of Cambridge, Cambridge, United Kingdom.

Department of Chemical Engineering and Biotechnology, University of Cambridge, Cambridge, United Kingdom.

出版信息

Elife. 2019 Nov 20;8:e48718. doi: 10.7554/eLife.48718.

Abstract

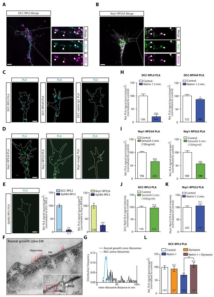
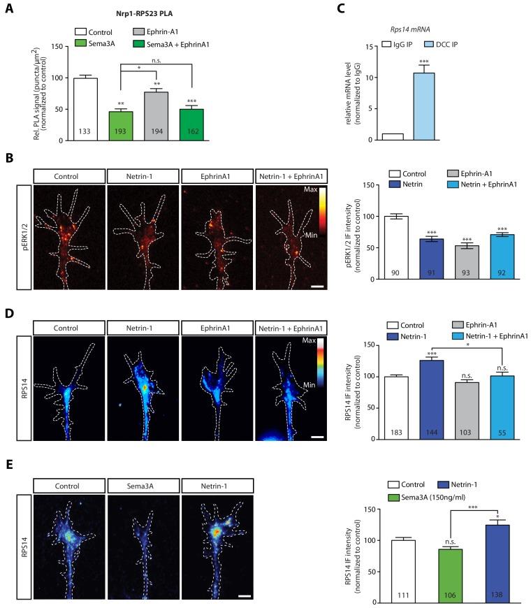
Extrinsic cues trigger the local translation of specific mRNAs in growing axons via cell surface receptors. The coupling of ribosomes to receptors has been proposed as a mechanism linking signals to local translation but it is not known how broadly this mechanism operates, nor whether it can selectively regulate mRNA translation. We report that receptor-ribosome coupling is employed by multiple guidance cue receptors and this interaction is mRNA-dependent. We find that different receptors associate with distinct sets of mRNAs and RNA-binding proteins. Cue stimulation of growing retinal ganglion cell axons induces rapid dissociation of ribosomes from receptors and the selective translation of receptor-specific mRNAs. Further, we show that receptor-ribosome dissociation and cue-induced selective translation are inhibited by co-exposure to translation-repressive cues, suggesting a novel mode of signal integration. Our findings reveal receptor-specific interactomes and suggest a generalizable model for cue-selective control of the local proteome.

摘要

外在线索通过细胞表面受体触发生长轴突中特定 mRNAs 的局部翻译。核糖体与受体的偶联被提议作为将信号与局部翻译联系起来的一种机制,但尚不清楚该机制的广泛程度,也不知道它是否可以选择性地调节 mRNA 翻译。我们报告说,多种导向线索受体采用了受体-核糖体偶联,并且这种相互作用是依赖于 mRNA 的。我们发现不同的受体与不同的 mRNA 和 RNA 结合蛋白集合相关联。线索刺激生长的视网膜神经节细胞轴突诱导核糖体从受体快速解离,并对受体特异性 mRNAs 进行选择性翻译。此外,我们表明,受体-核糖体解离和线索诱导的选择性翻译被共暴露于翻译抑制性线索所抑制,这表明了一种新的信号整合模式。我们的发现揭示了受体特异性相互作用组,并提出了一种用于线索选择性控制局部蛋白质组的可推广模型。

https://cdn.ncbi.nlm.nih.gov/pmc/blobs/a263/6894925/a47272f117ae/elife-48718-fig1.jpg

文献AI研究员

20分钟写一篇综述,助力文献阅读效率提升50倍。

立即体验

用中文搜PubMed

大模型驱动的PubMed中文搜索引擎

马上搜索

文档翻译

学术文献翻译模型,支持多种主流文档格式。

立即体验