Suppr超能文献

高通量测序揭示了血浆游离循环 DNA 变异体的来源。

High-intensity sequencing reveals the sources of plasma circulating cell-free DNA variants.

机构信息

Department of Medicine, Memorial Sloan Kettering Cancer Center and Weill Cornell Medical College, New York, NY, USA.

Human Oncology and Pathogenesis Program, Memorial Sloan Kettering Cancer Center, New York, NY, USA.

出版信息

Nat Med. 2019 Dec;25(12):1928-1937. doi: 10.1038/s41591-019-0652-7. Epub 2019 Nov 25.

Abstract

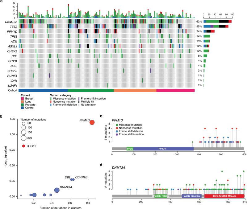
Accurate identification of tumor-derived somatic variants in plasma circulating cell-free DNA (cfDNA) requires understanding of the various biological compartments contributing to the cfDNA pool. We sought to define the technical feasibility of a high-intensity sequencing assay of cfDNA and matched white blood cell DNA covering a large genomic region (508 genes; 2 megabases; >60,000× raw depth) in a prospective study of 124 patients with metastatic cancer, with contemporaneous matched tumor tissue biopsies, and 47 controls without cancer. The assay displayed high sensitivity and specificity, allowing for de novo detection of tumor-derived mutations and inference of tumor mutational burden, microsatellite instability, mutational signatures and sources of somatic mutations identified in cfDNA. The vast majority of cfDNA mutations (81.6% in controls and 53.2% in patients with cancer) had features consistent with clonal hematopoiesis. This cfDNA sequencing approach revealed that clonal hematopoiesis constitutes a pervasive biological phenomenon, emphasizing the importance of matched cfDNA-white blood cell sequencing for accurate variant interpretation.

摘要

准确识别血浆循环无细胞游离 DNA(cfDNA)中的肿瘤来源体细胞变异需要了解导致 cfDNA 池的各种生物学成分。我们旨在通过一项前瞻性研究,确定高强度测序分析 cfDNA 和匹配白细胞 DNA 的技术可行性,该研究纳入了 124 名转移性癌症患者,同时还进行了同期配对的肿瘤组织活检,并纳入了 47 名无癌症的对照者。该检测方法具有很高的灵敏度和特异性,可用于新发现肿瘤来源的突变,并可推断 cfDNA 中肿瘤突变负担、微卫星不稳定性、突变特征和体细胞突变来源。cfDNA 中的绝大多数突变(对照组为 81.6%,癌症患者为 53.2%)具有与克隆性造血一致的特征。这种 cfDNA 测序方法表明,克隆性造血是一种普遍的生物学现象,强调了匹配 cfDNA-白细胞测序对准确变异解释的重要性。

https://cdn.ncbi.nlm.nih.gov/pmc/blobs/d3c4/7061455/3c5f05b89adc/nihms-1541314-f0006.jpg

文献AI研究员

20分钟写一篇综述,助力文献阅读效率提升50倍。

立即体验

用中文搜PubMed

大模型驱动的PubMed中文搜索引擎

马上搜索

文档翻译

学术文献翻译模型,支持多种主流文档格式。

立即体验