Suppr超能文献

自然杀伤细胞可预防人诱导多能干细胞来源的畸胎瘤的形成。

Natural Killer Cells Prevent the Formation of Teratomas Derived From Human Induced Pluripotent Stem Cells.

机构信息

Centre de recherche du CHU Sainte-Justine, Montreal, QC, Canada.

Centre de recherche du CIUSSS du Nord-de-Île-de Montréal, Montreal, QC, Canada.

出版信息

Front Immunol. 2019 Nov 7;10:2580. doi: 10.3389/fimmu.2019.02580. eCollection 2019.

Abstract

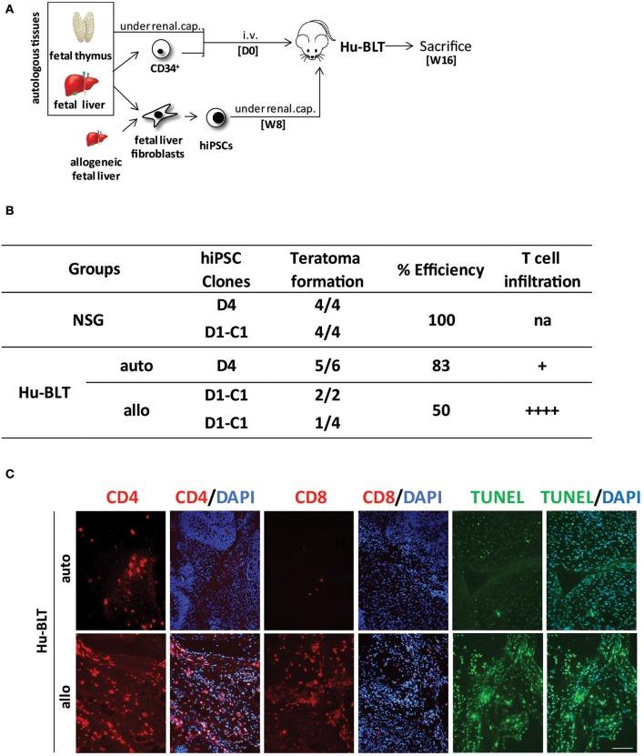
The safe utilization of induced pluripotent stem cell (iPSC) derivatives in clinical use is attributed to the complete elimination of the risk of forming teratomas after transplantation. The extent by which such a risk exists in immune-competent hosts is mostly unknown. Here, using humanized mice reconstituted with fetal hematopoietic stem cells and autologous thymus tissue (bone-liver-thymus humanized mice [Hu-BLT]) or following the adoptive transfer of peripheral blood mononuclear cells(PBMCs) (Hu-AT), we evaluated the capacity of immune cells to prevent or eliminate teratomas derived from human iPSCs (hiPSCs). Our results showed that the injection of hiPSCs failed to form teratomas in Hu-AT mice reconstituted with allogeneic or autologous PBMCs or purified natural killer (NK) cells alone. However, teratomas were observed in Hu-AT mice reconstituted with autologous PBMCs depleted from NK cells. In line with these results, Hu-BLT, which do not have functional NK cells, could not prevent the growth of teratomas. Finally, we found that established teratomas were not targeted by NK cells and instead were efficiently rejected by allogeneic but not autologous T cells in Hu-AT mice. Overall, our findings suggest that autologous hiPSC-derived therapies are unlikely to form teratomas in the presence of NK cells.

摘要

诱导多能干细胞(iPSC)衍生物在临床应用中的安全性归因于移植后形成畸胎瘤的风险完全消除。在免疫功能正常的宿主中,这种风险存在的程度大多未知。在这里,我们使用来自胎儿造血干细胞和自体胸腺组织重建的人源化小鼠(骨肝胸腺人源化小鼠[Hu-BLT])或外周血单核细胞(PBMC)的过继转移(Hu-AT),评估了免疫细胞预防或消除源自人类 iPSC(hiPSC)的畸胎瘤的能力。我们的结果表明,在同种异体或自体 PBMC 或单独纯化的自然杀伤(NK)细胞重建的 Hu-AT 小鼠中,注射 hiPSC 未能形成畸胎瘤。然而,在从 NK 细胞耗尽的自体 PBMC 重建的 Hu-AT 小鼠中观察到畸胎瘤。与这些结果一致的是,没有功能 NK 细胞的 Hu-BLT 不能防止畸胎瘤的生长。最后,我们发现,已建立的畸胎瘤不会被 NK 细胞靶向,而是在 Hu-AT 小鼠中被同种异体而非自体 T 细胞有效排斥。总体而言,我们的研究结果表明,在存在 NK 细胞的情况下,自体 hiPSC 衍生的治疗不太可能形成畸胎瘤。

https://cdn.ncbi.nlm.nih.gov/pmc/blobs/c46f/6854018/a71e4cf7198f/fimmu-10-02580-g0001.jpg

文献AI研究员

20分钟写一篇综述,助力文献阅读效率提升50倍。

立即体验

用中文搜PubMed

大模型驱动的PubMed中文搜索引擎

马上搜索

文档翻译

学术文献翻译模型,支持多种主流文档格式。

立即体验