Suppr超能文献

无载体、双功能纳米棒通过纯药物分子自组装用于协同化学-光动力治疗。

Carrier-Free, Dual-Functional Nanorods Via Self-Assembly Of Pure Drug Molecules For Synergistic Chemo-Photodynamic Therapy.

机构信息

Institute of Biopharmaceutical Research, Liaocheng University, Liaocheng, Shandong 252059, People's Republic of China.

School of Environment and Planning, Liaocheng University, Liaocheng, Shandong 252059, People's Republic of China.

出版信息

Int J Nanomedicine. 2019 Nov 5;14:8665-8683. doi: 10.2147/IJN.S224704. eCollection 2019.

Abstract

BACKGROUND

The combination of chemo-photodynamic therapy based on nano-technology has emerged as a preferable and promising measure for synergetic antitumor therapy.

PURPOSE

The aim of this study was expected to overcome most of the safety concerns from nano-carriers and improve the chemo-photodynamic synergistic antitumor efficacy.

METHODS

Herein, we reported a facile and effective approach based on the self-assembly of chemotherapeutic agent 10-hydroxycamptothecin (HCPT) and photosensitizer chlorin e6 (Ce6) for preparing stably dual-functional nanorods (NRs).

RESULTS

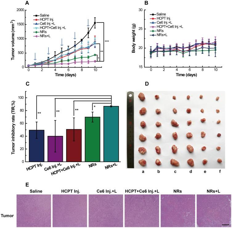
The chemical thermodynamic parameters obtained from isothermal titration calorimeter (ITC) and the microcosmic configuration snapshots acquired by molecular dynamics (MD) simulations verified that HCPT and Ce6 molecules tended to assemble with each other through various intermolecular forces. The as-prepared HCPT/Ce6 NRs possessed a relatively uniform size of around 165 nm and zeta potential of about -29 mV, together with good stability in aqueous solution and freeze-dried state. In addition, both the extra- and intracellular reactive oxygen species (ROS) generation capacity of the NRs under laser irradiation was significantly enhanced compared with Ce6 injections. Moreover, the dual-functional HCPT/Ce6 NRs exhibited a substantial in vitro/in vivo synergistic antitumor efficacy under laser irradiation due to the integration of the two therapeutic modalities into one drug delivery system. Besides, no obvious hepatic or renal toxicity was observed in the NRs treatment groups.

CONCLUSION

Taken together, HCPT/Ce6 NRs demonstrated a powerful efficacy in chemo-photodynamic therapy for breast cancer. Therefore, the carrier-free dual-functional NRs prepared in a facile and effective strategy might give inspiration for the development of combined antitumor therapy.

摘要

背景

基于纳米技术的化疗-光动力联合疗法已成为协同抗肿瘤治疗的一种优选和有前途的方法。

目的

本研究旨在克服纳米载体的大多数安全问题,并提高化疗-光动力协同抗肿瘤疗效。

方法

本文报道了一种基于化疗药物 10-羟基喜树碱(HCPT)和光敏剂氯代乙酮(Ce6)自组装的简便有效的方法,用于制备稳定的双功能纳米棒(NRs)。

结果

等温滴定微量热法(ITC)得到的化学热力学参数和分子动力学(MD)模拟得到的微观结构快照证实,HCPT 和 Ce6 分子倾向于通过各种分子间力相互组装。所制备的 HCPT/Ce6 NRs 具有约 165nm 的相对均匀尺寸和约-29mV 的 zeta 电位,在水溶液中和冻干状态下具有良好的稳定性。此外,NRs 在激光照射下的细胞外和细胞内活性氧(ROS)生成能力均明显增强,与 Ce6 注射剂相比。此外,由于两种治疗模式整合到一个药物传递系统中,双功能 HCPT/Ce6 NRs 在激光照射下表现出显著的体外/体内协同抗肿瘤疗效。此外,在 NRs 治疗组中未观察到明显的肝或肾毒性。

结论

总之,HCPT/Ce6 NRs 在乳腺癌的化疗-光动力治疗中显示出强大的疗效。因此,该简便有效的策略制备的无载体双功能 NRs 可能为联合抗肿瘤治疗的发展提供启示。

https://cdn.ncbi.nlm.nih.gov/pmc/blobs/6a03/6842288/06fb852dc5d3/IJN-14-8665-g0001.jpg

文献AI研究员

20分钟写一篇综述,助力文献阅读效率提升50倍。

立即体验

用中文搜PubMed

大模型驱动的PubMed中文搜索引擎

马上搜索

文档翻译

学术文献翻译模型,支持多种主流文档格式。

立即体验