Suppr超能文献

酶和活性氧响应型双药物递送纳米复合物用于肿瘤化学-光动力治疗。

Enzyme and Reactive Oxygen Species-Responsive Dual-Drug Delivery Nanocomplex for Tumor Chemo-Photodynamic Therapy.

机构信息

Department of Nuclear Medicine, China-Japan Union Hospital of Jilin University, NHC Key Laboratory of Radiobiology, School of Public Health of Jilin University, Changchun, 130033, People's Republic of China.

Department of Ophthalmology Second Hospital, Jilin University, Changchun, 130033, People's Republic of China.

出版信息

Int J Nanomedicine. 2023 Jan 4;18:1-16. doi: 10.2147/IJN.S393862. eCollection 2023.

Abstract

INTRODUCTION

Combination therapy is a promising approach to promote the efficacy and reduce the systemic toxicity of cancer therapy. Herein, we examined the potency of a combined chemo-phototherapy approach by constructing a hyaluronidase- and reactive oxygen species-responsive hyaluronic acid nanoparticle carrying a chemotherapy drug and a photosensitizer in a tumor-bearing mouse model. We hypothesized that following decomposition, the drugs inside the nanocomplex will be released in the tumors to provide effective tumor treatment. We aimed to design a smart drug delivery system that can improve traditional chemotherapy drug delivery and enhance the therapeutic efficacy in combination with photodynamic therapy.

METHODS

Hydrophilic hyaluronic acid (HA) was covalently modified with a hydrophobic 5β-cholanic acid (CA) via an ROS-cleavable thioketal (tk) linker for a targeted co-deliver of 10-Hydroxy camptothecin (HCPT) and Chlorin e6 (Ce6) into tumors to improve the efficiency of combined chemo-photodynamic therapy.

RESULTS

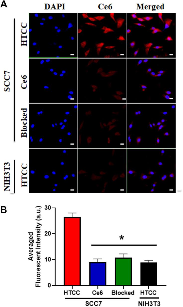
The obtained HA-tk-CA nanoparticle carrying HCPT and Ce6, named HTCC, accumulated in the tumor through the enhanced permeable response (EPR) effect and HA-mediated CD44 targeting after intravenous administration. Upon laser irradiation and hyaluronidase degradation, HTCC was disrupted to release HCPT and Ce6 into the tumors. Compared to the monotherapy approach, HTCC demonstrated enhanced tumor growth inhibition and minimized systemic toxicity in a tumor-bearing mouse model.

CONCLUSION

Our results suggested that controlled dual-drug release not only improved tumor drug delivery efficacy, but also reduced systemic side effects. In addition to HCPT and Ce6 delivery, the HA-tk-CA nanocomplex can be used to deliver other drugs in synergistic cancer therapy. Since most current combined therapy uses free drugs with distinct spatiotemporal distributions, the simultaneous co-delivery of dual drugs with a remote on-demand drug delivery nanosystem provides an alternative strategy for drug delivery design.

摘要

简介

联合治疗是一种有前途的方法,可以提高癌症治疗的疗效并降低其全身毒性。在此,我们通过构建一种透明质酸纳米颗粒,该纳米颗粒在荷瘤小鼠模型中携带一种化疗药物和一种光敏剂,并具有透明质酸酶和活性氧响应性,研究了联合化疗-光疗的疗效。我们假设,纳米复合物内的药物在分解后将在肿瘤中释放,以提供有效的肿瘤治疗。我们旨在设计一种智能药物递送系统,该系统可以改善传统化疗药物的递送,并与光动力疗法结合增强治疗效果。

方法

通过 ROS 可裂解的硫缩酮 (tk) 键将亲水性透明质酸 (HA) 与疏水性 5β-胆酸 (CA) 共价修饰,以靶向共递 10-羟基喜树碱 (HCPT) 和氯仿 e6 (Ce6) 进入肿瘤,以提高联合化疗-光动力治疗的效率。

结果

所得到的携带 HCPT 和 Ce6 的 HA-tk-CA 纳米颗粒,命名为 HTCC,在静脉给药后通过增强的渗透性反应 (EPR) 效应和 HA 介导的 CD44 靶向作用在肿瘤中积累。在激光照射和透明质酸酶降解下,HTCC 被破坏,将 HCPT 和 Ce6 释放到肿瘤中。与单一疗法相比,HTCC 在荷瘤小鼠模型中表现出增强的肿瘤生长抑制作用,并最小化了全身毒性。

结论

我们的结果表明,控制双药物释放不仅提高了肿瘤药物递送效率,而且降低了全身副作用。除了 HCPT 和 Ce6 的递送外,HA-tk-CA 纳米复合物还可用于协同癌症治疗中递送其他药物。由于大多数当前的联合疗法使用具有明显时空分布的游离药物,因此具有远程按需药物递送纳米系统的双药物同时共递提供了一种药物递送设计的替代策略。

https://cdn.ncbi.nlm.nih.gov/pmc/blobs/c1c4/9828661/e060e238fadf/IJN-18-1-g0001.jpg

文献AI研究员

20分钟写一篇综述,助力文献阅读效率提升50倍。

立即体验

用中文搜PubMed

大模型驱动的PubMed中文搜索引擎

马上搜索

文档翻译

学术文献翻译模型,支持多种主流文档格式。

立即体验