Suppr超能文献

CD36 介导的乳腺癌细胞代谢重编程促进对 HER2 靶向治疗的耐药性。

CD36-Mediated Metabolic Rewiring of Breast Cancer Cells Promotes Resistance to HER2-Targeted Therapies.

机构信息

Department of Molecular and Systems Biology, Geisel School of Medicine at Dartmouth, Hanover, NH 03755, USA; Department of Biological Sciences, Kent State University, Kent, OH 44242, USA.

Department of Epidemiology, Geisel School of Medicine at Dartmouth, Hanover, NH 03755, USA.

出版信息

Cell Rep. 2019 Dec 10;29(11):3405-3420.e5. doi: 10.1016/j.celrep.2019.11.008.

Abstract

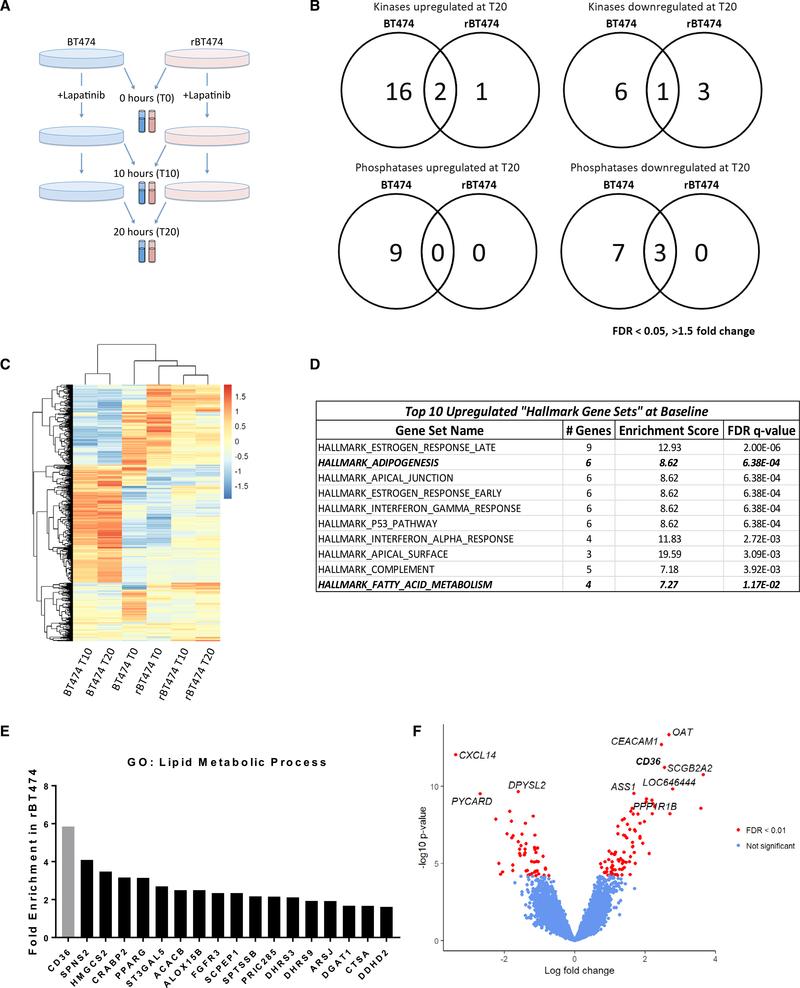
Although it is established that fatty acid (FA) synthesis supports anabolic growth in cancer, the role of exogenous FA uptake remains elusive. Here we show that, during acquisition of resistance to HER2 inhibition, metabolic rewiring of breast cancer cells favors reliance on exogenous FA uptake over de novo FA synthesis. Through cDNA microarray analysis, we identify the FA transporter CD36 as a critical gene upregulated in cells with acquired resistance to the HER2 inhibitor lapatinib. Accordingly, resistant cells exhibit increased exogenous FA uptake and metabolic plasticity. Genetic or pharmacological inhibition of CD36 suppresses the growth of lapatinib-resistant but not lapatinib-sensitive cells in vitro and in vivo. Deletion of Cd36 in mammary tissues of MMTV-neu mice significantly attenuates tumorigenesis. In breast cancer patients, CD36 expression increases following anti-HER2 therapy, which correlates with a poor prognosis. Our results define CD36-mediated metabolic rewiring as an essential survival mechanism in HER2-positive breast cancer.

摘要

虽然已经确定脂肪酸 (FA) 合成支持癌症的合成代谢生长,但外源性 FA 摄取的作用仍不清楚。在这里,我们表明,在获得对 HER2 抑制的抗性期间,乳腺癌细胞的代谢重编程有利于依赖外源性 FA 摄取而不是从头 FA 合成。通过 cDNA 微阵列分析,我们确定 FA 转运蛋白 CD36 是对 HER2 抑制剂拉帕替尼获得性抗性的细胞中上调的关键基因。相应地,耐药细胞表现出增加的外源性 FA 摄取和代谢可塑性。CD36 的遗传或药理学抑制在体内和体内抑制拉帕替尼耐药但不抑制拉帕替尼敏感的细胞的生长。在 MMTV-neu 小鼠的乳腺组织中删除 Cd36 可显著减轻肿瘤发生。在乳腺癌患者中,抗 HER2 治疗后 CD36 表达增加,这与预后不良相关。我们的结果将 CD36 介导的代谢重编程定义为 HER2 阳性乳腺癌中的一种重要生存机制。

https://cdn.ncbi.nlm.nih.gov/pmc/blobs/5c34/6938262/0ea2b66c2c33/nihms-1546464-f0002.jpg

文献AI研究员

20分钟写一篇综述,助力文献阅读效率提升50倍。

立即体验

用中文搜PubMed

大模型驱动的PubMed中文搜索引擎

马上搜索

文档翻译

学术文献翻译模型,支持多种主流文档格式。

立即体验