Suppr超能文献

膀胱癌中凋亡与化疗相关基因的综合预后评估:一种预后标志物

Integrated prognostic assessment of apoptosis and chemotherapy related gene in bladder cancer: a prognostic signature.

作者信息

Zhao Keyuan, Xu Gang, Jin Jing, Peng Chao, Chen Jiajun, Li Yulei, Wang Weihao, Pan Shouhua

机构信息

Department of Urology, Shaoxing People's Hospital, Shaoxing, 312000, Zhejiang, China.

出版信息

Discov Oncol. 2025 May 10;16(1):718. doi: 10.1007/s12672-025-02581-5.

Abstract

BACKGROUND

Bladder cancer (BC), characterized by epithelial heterogeneity, remains a challenging malignancy with limited tissue biomarkers for anticipating neoadjuvant chemotherapy efficacy. Tumor progression, orchestrated by cancer cells, intricately involves the modulation of apoptosis-related pathways. Given their pivotal role in this cascade, apoptosis-related genes emerge as potential determinants of tumor development. Concurrently, the formidable challenge of drug resistance significantly impedes the success of cancer treatments, where a patient's susceptibility to chemotherapy profoundly influences therapeutic outcomes. Consequently, our objective is to develop a prognostic risk model rooted in apoptosis and chemotherapy related gene. This comprehensive approach aims to enhance our ability to predict the prognosis of BC patients and optimize treatment strategies.

METHODS

We extracted 412 BC patients and 19 healthy humans RNA-seq samples from the TCGA database and loaded 1416 apoptosis and chemotherapy related genes from the GeneCards website. Subsequently, we established four risk score models for apoptosis and chemotherapy related genes through single-factor, multi-factor, and LASSO regression analysis. Additionally, we conducted analyses on the risk model using methods such as Kaplan-Meier log-rank test, principal component analysis, time-dependent ROC curve analysis, uni-variate analysis, and multivariate Cox regression analysis. We discussed the relationship of this model with the immune status and its predictive capability for drug sensitivity. Finally, we validated the correlation of these four genes with BC drug resistance by establishing drug-resistant cell lines and conducting in vitro drug resistance-related experiments.

RESULTS

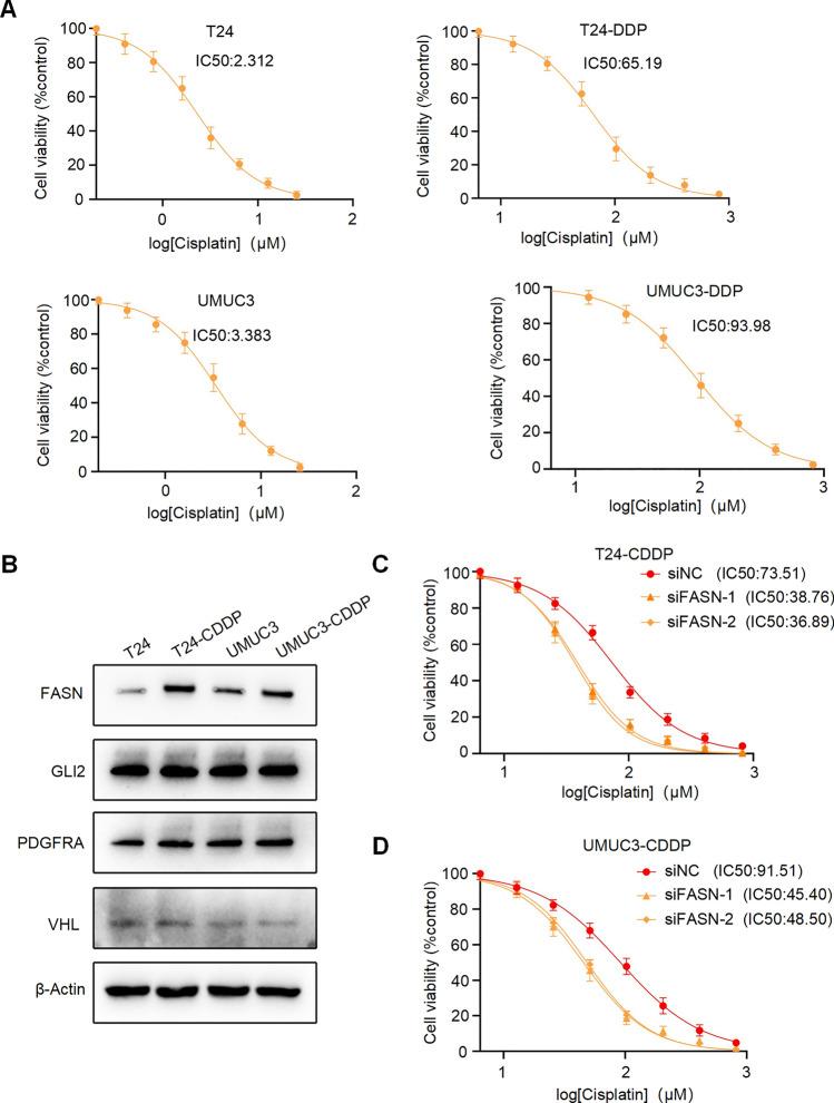
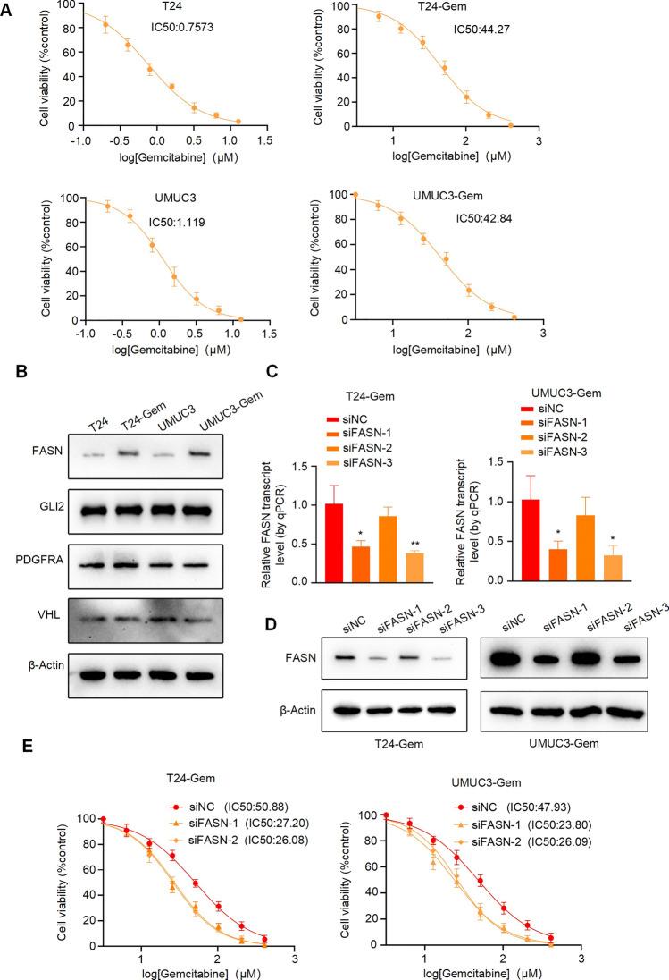
This study's findings demonstrate that apoptosis and chemotherapy related genes can impact the progression of BC. We obtained a prognostic risk model composed of four apoptosis and chemotherapy related genes (FASN, GLI2, VHL, and PDGFRA). Among them, FASN, GLI2, and PDGFRA were identified as risk factors, with high expression in the high-risk group, while VHL exhibited high expression in the low-risk group. A nomogram was constructed based on these features to assess patient survival and prognosis. In addition, in vitro drug resistance experiments showed that FASN was associated with BC resistance.

CONCLUSION

These four apoptosis-related genes may serve as valuable factors for predicting the prognosis of BC, providing insights into the pathogenic mechanisms of apoptosis-related genes in BC. It provides a new research path to overcome drug resistance in BC. They offer more precise references and guidance for the treatment of high-risk BC patients.

摘要

背景

膀胱癌(BC)具有上皮异质性,仍然是一种具有挑战性的恶性肿瘤,用于预测新辅助化疗疗效的组织生物标志物有限。由癌细胞精心策划的肿瘤进展复杂地涉及凋亡相关途径的调节。鉴于它们在这一级联反应中的关键作用,凋亡相关基因成为肿瘤发展的潜在决定因素。同时,耐药性这一巨大挑战严重阻碍了癌症治疗的成功,患者对化疗的敏感性深刻影响治疗结果。因此,我们的目标是建立一个基于凋亡和化疗相关基因的预后风险模型。这种综合方法旨在提高我们预测BC患者预后和优化治疗策略的能力。

方法

我们从TCGA数据库中提取了412例BC患者和19例健康人的RNA测序样本,并从GeneCards网站加载了1416个凋亡和化疗相关基因。随后,我们通过单因素、多因素和LASSO回归分析建立了四个凋亡和化疗相关基因的风险评分模型。此外,我们使用Kaplan-Meier对数秩检验、主成分分析、时间依赖性ROC曲线分析、单变量分析和多变量Cox回归分析等方法对风险模型进行了分析。我们讨论了该模型与免疫状态的关系及其对药物敏感性的预测能力。最后,我们通过建立耐药细胞系并进行体外耐药相关实验,验证了这四个基因与BC耐药性的相关性。

结果

本研究结果表明,凋亡和化疗相关基因可影响BC的进展。我们获得了一个由四个凋亡和化疗相关基因(FASN、GLI2、VHL和PDGFRA)组成的预后风险模型。其中,FASN、GLI2和PDGFRA被确定为危险因素,在高危组中高表达,而VHL在低危组中高表达。基于这些特征构建了一个列线图,以评估患者的生存和预后。此外,体外耐药实验表明FASN与BC耐药有关。

结论

这四个凋亡相关基因可能是预测BC预后的有价值因素,为BC中凋亡相关基因的致病机制提供了见解。它为克服BC耐药性提供了一条新的研究途径。它们为高危BC患者的治疗提供了更精确的参考和指导。

https://cdn.ncbi.nlm.nih.gov/pmc/blobs/e369/12065698/89c1adfd22dd/12672_2025_2581_Fig1_HTML.jpg

文献AI研究员

20分钟写一篇综述,助力文献阅读效率提升50倍。

立即体验

用中文搜PubMed

大模型驱动的PubMed中文搜索引擎

马上搜索

文档翻译

学术文献翻译模型,支持多种主流文档格式。

立即体验