Suppr超能文献

SMAD3/SP1 复合物介导的长链非编码 RNA PCAT7 和 TGF-β 信号之间的组成性激活环促进前列腺癌骨转移。

SMAD3/SP1 complex-mediated constitutive active loop between lncRNA PCAT7 and TGF-β signaling promotes prostate cancer bone metastasis.

机构信息

Department of Orthopaedic Surgery, The First Affiliated Hospital, Sun Yat-sen University, Guangzhou, China.

Guangdong Provincial Key Laboratory of Orthopedics and Traumatology, Guangzhou, China.

出版信息

Mol Oncol. 2020 Apr;14(4):808-828. doi: 10.1002/1878-0261.12634. Epub 2020 Feb 8.

Abstract

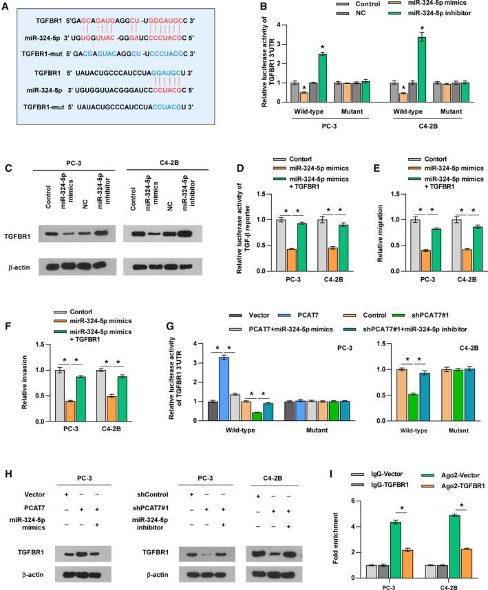
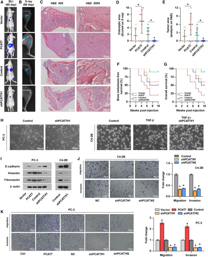
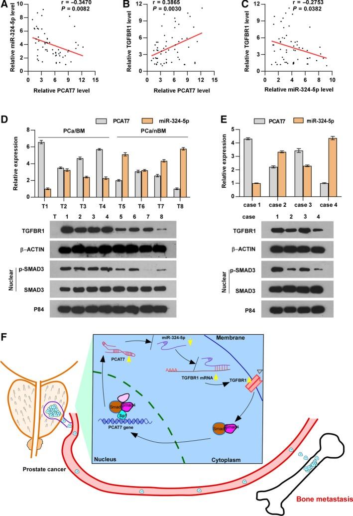
Bone metastasis is associated with cancer-related death in patients with prostate cancer (PCa). Long noncoding RNAs (lncRNAs) play critical roles in tumor progression of PCa. Nevertheless, the biological function of lncRNAs in PCa bone metastasis remains unclear. PCAT7 was identified as a bone metastasis-related lncRNA via analyzing TCGA dataset. Meanwhile, PCAT7 was found to be elevated in primary PCa tissues with bone metastasis and associated with bone metastasis status and poor prognosis of patients with PCa. Functionally, our results reveal that PCAT7 overexpression promotes PCa bone metastasis in vivo, as well as migration, invasion, and EMT of PCa cells in vitro; on the contrary, PCAT7 knockdown has an inverse effect. Mechanistically, PCAT7 activates TGF-β/SMAD signaling by upregulating TGFBR1 expression via sponging miR-324-5p. In turn, TGF-β signaling forms a positive feedback loop with PCAT7 via SMAD3/SP1 complex-induced PCAT7 upregulation. Finally, the clinical positive correlation between PCAT7 and TGFBR1 and TGF-β signaling activity, and the negative association with miR-324-5p are further demonstrated in PCa tissues and clinical primary PCa cells. This study reveals a novel mechanism that is responsible for the constitutive activation of TGF-β signaling in PCa bone metastasis, implying that PCAT7 can act as a potential therapeutic target against bone metastasis of PCa via disrupting the constitutive active loop between PCAT7 and TGF-β signaling.

摘要

骨转移与前列腺癌(PCa)患者的癌症相关死亡相关。长链非编码 RNA(lncRNA)在 PCa 的肿瘤进展中发挥关键作用。然而,lncRNA 在 PCa 骨转移中的生物学功能仍不清楚。通过分析 TCGA 数据集,鉴定出 PCAT7 是一种与骨转移相关的 lncRNA。同时,发现 PCAT7 在原发性伴有骨转移的 PCa 组织中上调,并与骨转移状态和 PCa 患者的预后不良相关。功能上,我们的结果表明,PCAT7 过表达促进了 PCa 在体内的骨转移,以及 PCa 细胞在体外的迁移、侵袭和 EMT;相反,PCAT7 敲低则有相反的效果。机制上,PCAT7 通过上调 TGFBR1 表达来激活 TGF-β/SMAD 信号通路,通过海绵吸附 miR-324-5p。反过来,TGF-β 信号通过 SMAD3/SP1 复合物诱导的 PCAT7 上调与 PCAT7 形成正反馈环。最后,在 PCa 组织和临床原发性 PCa 细胞中进一步证实了 PCAT7 与 TGFBR1 和 TGF-β 信号活性的临床正相关性,以及与 miR-324-5p 的负相关性。这项研究揭示了一个新的机制,即 PCAT7 通过破坏 PCAT7 和 TGF-β 信号之间的组成性激活环,在 PCa 骨转移中负责 TGF-β 信号的组成性激活,这意味着 PCAT7 可以作为一种针对 PCa 骨转移的潜在治疗靶点。

https://cdn.ncbi.nlm.nih.gov/pmc/blobs/4db8/7138406/1bb7cd2e5a2f/MOL2-14-808-g001.jpg

文献AI研究员

20分钟写一篇综述,助力文献阅读效率提升50倍。

立即体验

用中文搜PubMed

大模型驱动的PubMed中文搜索引擎

马上搜索

文档翻译

学术文献翻译模型,支持多种主流文档格式。

立即体验