Suppr超能文献

脂滴蓄积的小胶质细胞代表衰老大脑中的一种功能失调和促炎状态。

Lipid-droplet-accumulating microglia represent a dysfunctional and proinflammatory state in the aging brain.

机构信息

Department of Neurology and Neurological Sciences, School of Medicine, Stanford University, Stanford, CA, USA.

Paul F. Glenn Center for the Biology of Aging, Stanford University School of Medicine, Stanford, CA, USA.

出版信息

Nat Neurosci. 2020 Feb;23(2):194-208. doi: 10.1038/s41593-019-0566-1. Epub 2020 Jan 20.

Abstract

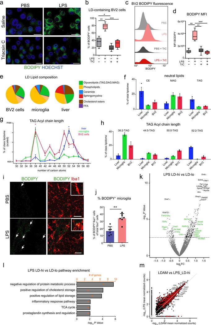
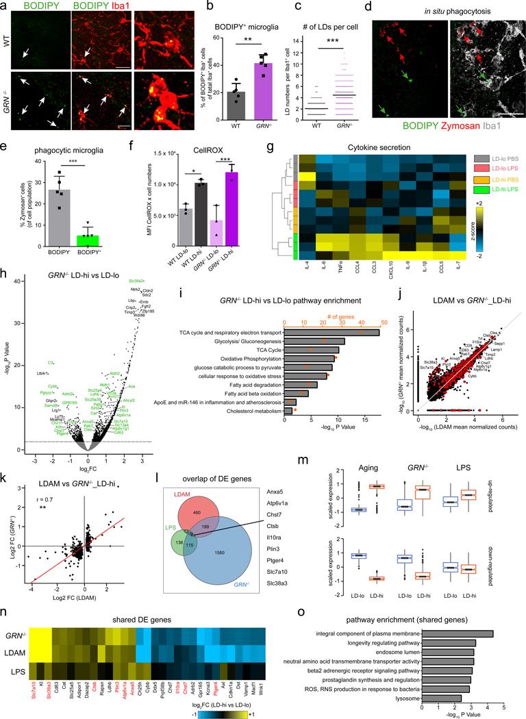
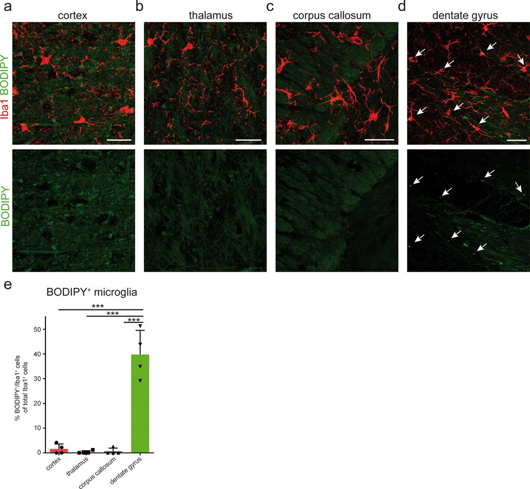
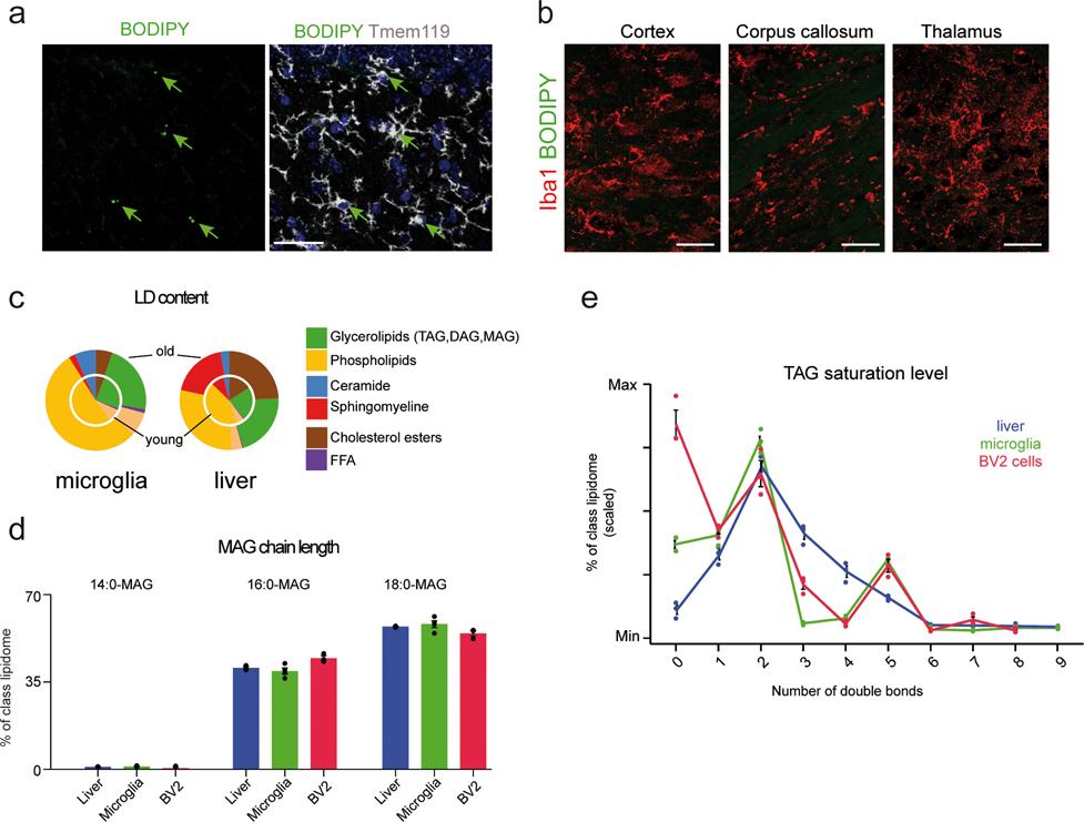
Microglia become progressively activated and seemingly dysfunctional with age, and genetic studies have linked these cells to the pathogenesis of a growing number of neurodegenerative diseases. Here we report a striking buildup of lipid droplets in microglia with aging in mouse and human brains. These cells, which we call 'lipid-droplet-accumulating microglia' (LDAM), are defective in phagocytosis, produce high levels of reactive oxygen species and secrete proinflammatory cytokines. RNA-sequencing analysis of LDAM revealed a transcriptional profile driven by innate inflammation that is distinct from previously reported microglial states. An unbiased CRISPR-Cas9 screen identified genetic modifiers of lipid droplet formation; surprisingly, variants of several of these genes, including progranulin (GRN), are causes of autosomal-dominant forms of human neurodegenerative diseases. We therefore propose that LDAM contribute to age-related and genetic forms of neurodegeneration.

摘要

小胶质细胞随着年龄的增长而逐渐被激活并表现出功能障碍,遗传研究将这些细胞与越来越多的神经退行性疾病的发病机制联系起来。在这里,我们报告了在小鼠和人类大脑中,小胶质细胞随着年龄的增长而显著积累脂滴。这些细胞我们称之为“脂滴积累小胶质细胞”(LDAM),它们在吞噬作用方面存在缺陷,产生高水平的活性氧物质并分泌促炎细胞因子。对 LDAM 的 RNA 测序分析显示,由先天炎症驱动的转录谱与先前报道的小胶质细胞状态明显不同。一项无偏的 CRISPR-Cas9 筛选鉴定了脂滴形成的遗传修饰因子;令人惊讶的是,其中几个基因的变体,包括颗粒蛋白前体(GRN),是常染色体显性遗传人类神经退行性疾病的原因。因此,我们提出 LDAM 可能导致与年龄相关的和遗传形式的神经退行性变。

https://cdn.ncbi.nlm.nih.gov/pmc/blobs/d309/7595134/99b4da58e312/nihms-1544918-f0008.jpg

文献AI研究员

20分钟写一篇综述,助力文献阅读效率提升50倍。

立即体验

用中文搜PubMed

大模型驱动的PubMed中文搜索引擎

马上搜索

文档翻译

学术文献翻译模型,支持多种主流文档格式。

立即体验