Suppr超能文献

RNA-Seq 分析揭示了肝脏感染的早期阶段。

RNA-Seq Analysis Illuminates the Early Stages of Liver Infection.

机构信息

Department of Chemistry, Duke University, Durham, North Carolina, USA.

Department of Molecular Genetics and Microbiology, Duke University, Durham, North Carolina, USA.

出版信息

mBio. 2020 Feb 4;11(1):e03234-19. doi: 10.1128/mBio.03234-19.

Abstract

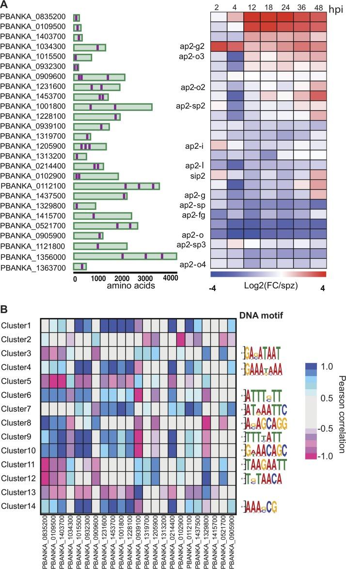
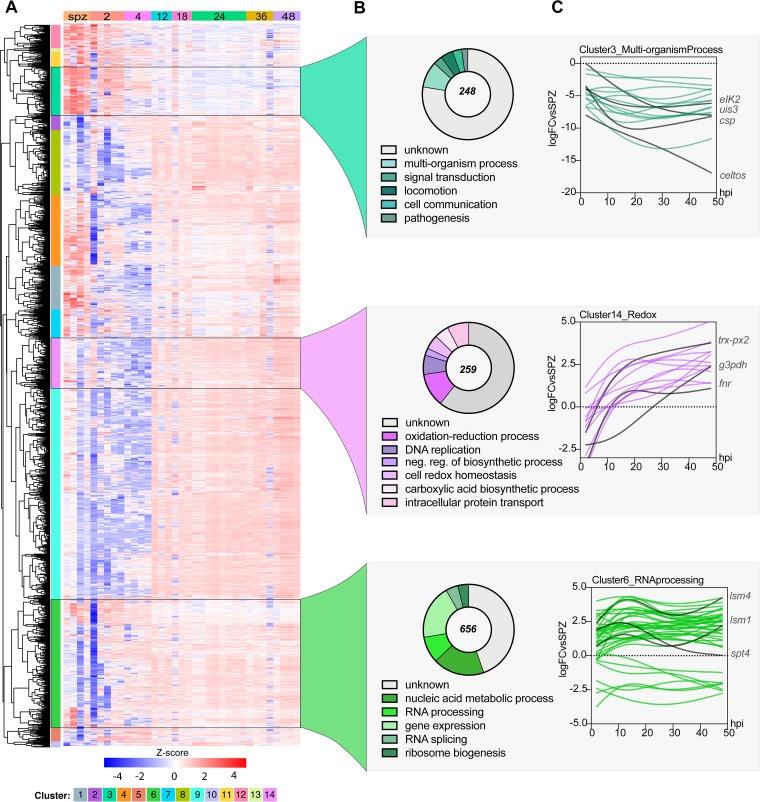
The apicomplexan parasites spp. are the causative agents of malaria, a disease that poses a significant global health burden. spp. initiate infection of the human host by transforming and replicating within hepatocytes. This liver stage (LS) is poorly understood compared to other life stages, which has hindered our ability to target these parasites for disease prevention. We conducted an extensive transcriptome sequencing (RNA-Seq) analysis throughout the LS, covering as early as 2 h postinfection (hpi) and extending to 48 hpi. Our data revealed that hundreds of genes are differentially expressed at 2 hpi and that multiple genes shown to be important for later infection are upregulated as early as 12 hpi. Using hierarchical clustering along with coexpression analysis, we identified clusters functionally enriched for important liver-stage processes such as interactions with the host cell and redox homeostasis. Furthermore, some of these clusters were highly correlated to the expression of ApiAP2 transcription factors, while showing enrichment of mostly uncharacterized DNA binding motifs. This finding indicates potential LS targets for these transcription factors, while also hinting at alternative uncharacterized DNA binding motifs and transcription factors during this stage. Our work presents a window into the previously undescribed transcriptome of upon host hepatocyte infection to enable a comprehensive view of the parasite's LS. These findings also provide a blueprint for future studies that extend hypotheses concerning LS gene function in to human-infective parasites. The LS of infection is an asymptomatic yet necessary stage for producing blood-infective parasites, the causative agents of malaria. Blocking the liver stage of the life cycle can prevent clinical malaria, but relatively less is known about the parasite's biology at this stage. Using the rodent model , we investigated whole-transcriptome changes occurring as early as 2 hpi of hepatocytes. The transcriptional profiles of early time points (2, 4, 12, and 18 hpi) have not been accessible before due to the technical challenges associated with liver-stage infections. Our data now provide insights into these early parasite fluxes that may facilitate establishment of infection, transformation, and replication in the liver.

摘要

疟原虫是引起疟疾的病原体,这种疾病对全球健康造成了重大负担。疟原虫通过在肝细胞内转化和复制来启动对人类宿主的感染。与其他生活阶段相比,人们对肝期(LS)的了解甚少,这阻碍了我们针对这些寄生虫进行疾病预防的能力。我们对 LS 进行了广泛的转录组测序(RNA-Seq)分析,最早可追溯到感染后 2 小时(hpi),并延伸至 48 hpi。我们的数据显示,数百个基因在 2 hpi 时差异表达,并且许多被证明对后期感染重要的基因在 12 hpi 时就被上调。通过层次聚类和共表达分析,我们鉴定了功能上富含重要肝期过程的簇,如与宿主细胞的相互作用和氧化还原稳态。此外,其中一些簇与 ApiAP2 转录因子的表达高度相关,同时显示出对大多数未鉴定 DNA 结合基序的富集。这一发现表明这些转录因子可能是 LS 的潜在靶标,同时也暗示了在该阶段存在替代的未鉴定 DNA 结合基序和转录因子。我们的工作为疟原虫感染宿主肝细胞后的未描述转录组提供了一个窗口,使人们能够全面了解寄生虫的 LS。这些发现还为未来的研究提供了蓝图,这些研究将扩展关于 LS 基因功能的假说,以涵盖人类感染性疟原虫。疟原虫的 LS 是产生血液感染性寄生虫(引起疟疾的病原体)的无症状但必要的阶段。阻断生命周期的 LS 可以预防临床疟疾,但人们对该阶段寄生虫的生物学了解相对较少。我们使用啮齿动物模型 ,研究了最早在感染肝细胞后 2 hpi 时发生的全转录组变化。由于与肝期感染相关的技术挑战,之前无法获得早期时间点(2、4、12 和 18 hpi)的转录谱。我们的数据现在提供了对这些早期寄生虫通量的深入了解,这些通量可能有助于在肝脏中建立感染、转化和复制。

https://cdn.ncbi.nlm.nih.gov/pmc/blobs/21c2/7002348/d3643745a0c0/mBio.03234-19-f0001.jpg

文献AI研究员

20分钟写一篇综述,助力文献阅读效率提升50倍。

立即体验

用中文搜PubMed

大模型驱动的PubMed中文搜索引擎

马上搜索

文档翻译

学术文献翻译模型,支持多种主流文档格式。

立即体验