Suppr超能文献

黄素腺嘌呤二核苷酸(FAD)的缺失会损害精子功能,并降低雄性的生殖优势。

Loss of flavin adenine dinucleotide (FAD) impairs sperm function and male reproductive advantage in .

机构信息

Leonard Davis School of Gerontology, University of Southern California, Los Angeles, United States.

Department of Molecular and Computation Biology, Dornsife College of Letters, Arts, and Sciences, University of Southern California, Los Angeles, United States.

出版信息

Elife. 2020 Feb 5;9:e52899. doi: 10.7554/eLife.52899.

Abstract

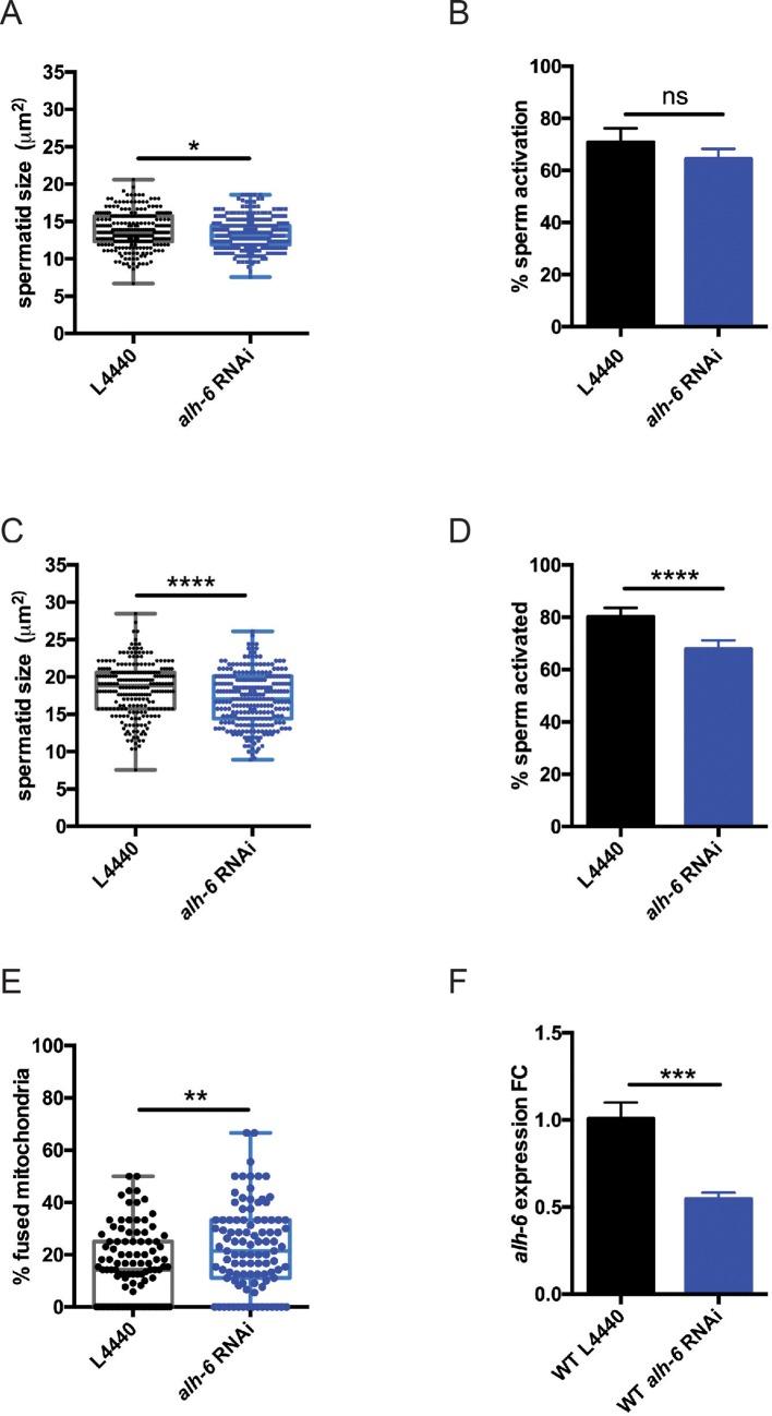
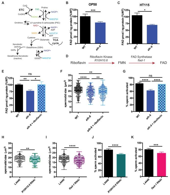
Exposure to environmental stress is clinically established to influence male reproductive health, but the impact of normal cellular metabolism on sperm quality is less well-defined. Here we show that impaired mitochondrial proline catabolism, reduces energy-storing flavin adenine dinucleotide (FAD) levels, alters mitochondrial dynamics toward fusion, and leads to age-related loss of sperm quality (size and activity), which diminishes competitive fitness of the animal. Loss of the 1-pyrroline-5-carboxylate dehydrogenase enzyme that catalyzes the second step in mitochondrial proline catabolism leads to premature male reproductive senescence. Reducing the expression of the proline catabolism enzyme or FAD biosynthesis pathway genes in the germline is sufficient to recapitulate the sperm-related phenotypes observed in loss-of-function mutants. These sperm-specific defects are suppressed by feeding diets that restore FAD levels. Our results define a cell autonomous role for mitochondrial proline catabolism and FAD homeostasis on sperm function and specify strategies to pharmacologically reverse these defects.

摘要

暴露于环境应激被临床证实会影响男性生殖健康,但正常细胞代谢对精子质量的影响还不太明确。在这里,我们表明,受损的线粒体脯氨酸分解代谢会降低储存能量的黄素腺嘌呤二核苷酸 (FAD) 水平,改变线粒体向融合的动力学,并导致与年龄相关的精子质量(大小和活性)下降,从而降低动物的竞争适应能力。催化线粒体脯氨酸分解代谢第二步的 1-吡咯啉-5-羧酸脱氢酶酶的缺失会导致雄性生殖衰老的提前发生。减少生殖细胞中线粒体脯氨酸分解代谢酶 或 FAD 生物合成途径基因的表达足以重现在 缺失功能突变体中观察到的与精子相关的表型。这些精子特异性缺陷可以通过喂食恢复 FAD 水平的饮食来抑制。我们的研究结果定义了线粒体脯氨酸分解代谢和 FAD 动态平衡对精子功能的细胞自主作用,并确定了用药物逆转这些缺陷的策略。

https://cdn.ncbi.nlm.nih.gov/pmc/blobs/ac39/7032928/f0a1cfa36877/elife-52899-fig1.jpg

文献AI研究员

20分钟写一篇综述,助力文献阅读效率提升50倍。

立即体验

用中文搜PubMed

大模型驱动的PubMed中文搜索引擎

马上搜索

文档翻译

学术文献翻译模型,支持多种主流文档格式。

立即体验