Suppr超能文献

一种基于稀有密码子的细胞增殖翻译程序。

A rare codon-based translational program of cell proliferation.

作者信息

Guimaraes Joao C, Mittal Nitish, Gnann Alexandra, Jedlinski Dominik, Riba Andrea, Buczak Katarzyna, Schmidt Alexander, Zavolan Mihaela

机构信息

Computational and Systems Biology, Biozentrum University of Basel, Klingelbergstrasse 50-70, 4056, Basel, Switzerland.

Department of Biomedicine, University of Basel/University Hospital Basel, Hebelstrasse 20, 4031, Basel, Switzerland.

出版信息

Genome Biol. 2020 Feb 27;21(1):44. doi: 10.1186/s13059-020-1943-5.

Abstract

BACKGROUND

The speed of translation elongation is primarily determined by the abundance of tRNAs. Thus, the codon usage influences the rate with which individual mRNAs are translated. As the nature of tRNA pools and modifications can vary across biological conditions, codon elongation rates may also vary, leading to fluctuations in the protein production from individual mRNAs. Although it has been observed that functionally related mRNAs exhibit similar codon usage, presumably to provide an effective way to coordinate expression of multiple proteins, experimental evidence for codon-mediated translation efficiency modulation of functionally related mRNAs in specific conditions is scarce and the associated mechanisms are still debated.

RESULTS

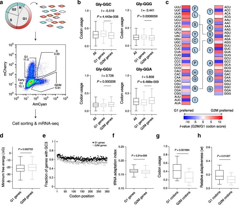
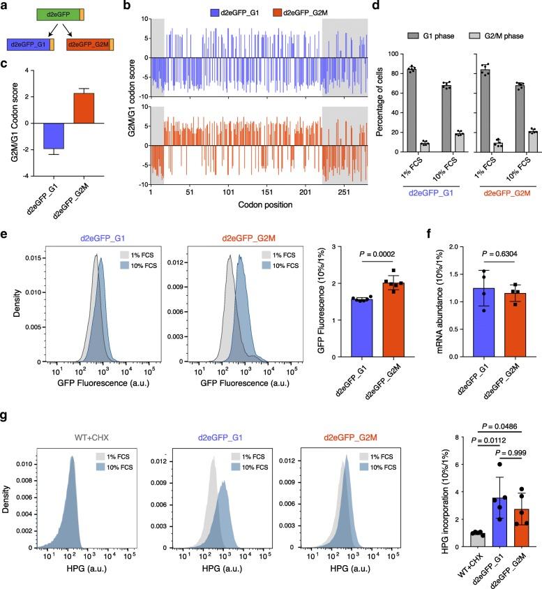
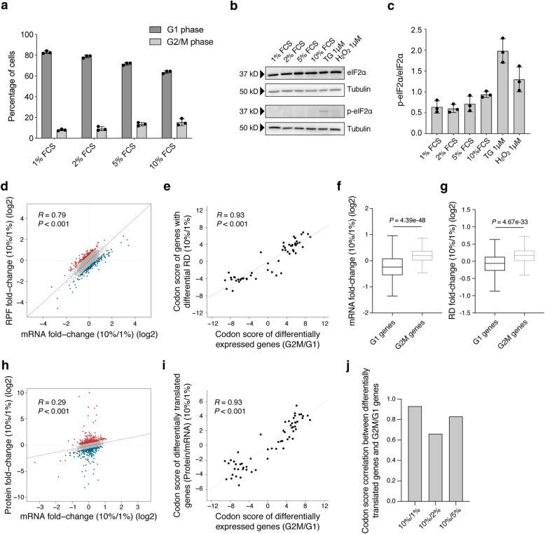
Here, we reveal that mRNAs whose expression increases during cell proliferation are enriched in rare codons, poorly adapted to tRNA pools. Ribosome occupancy profiling and proteomics measurements show that upon increased cell proliferation, transcripts enriched in rare codons undergo a higher translation boost than transcripts with common codons. Re-coding of a fluorescent reporter with rare codons increased protein output by ~ 30% relative to a reporter re-coded with common codons. Although the translation capacity of proliferating cells was higher compared to resting cells, we did not find evidence for the regulation of individual tRNAs. Among the models that were proposed so far to account for codon-mediated translational regulation upon changing conditions, the one that seems most consistent with our data involves a global upregulation of ready-to-translate tRNAs, which we show can lead to a higher increase in the elongation velocity at rare codons compared to common codons.

CONCLUSIONS

We propose that the alleviation of translation bottlenecks in rapidly dividing cells enables preferential upregulation of pro-proliferation proteins, encoded by mRNAs that are enriched in rare codons.

摘要

背景

翻译延伸的速度主要由tRNA的丰度决定。因此,密码子使用情况会影响单个mRNA的翻译速率。由于tRNA库的性质和修饰可能因生物条件而异,密码子延伸速率也可能不同,从而导致单个mRNA的蛋白质产量出现波动。尽管已经观察到功能相关的mRNA表现出相似的密码子使用情况,推测这是一种协调多种蛋白质表达的有效方式,但在特定条件下,关于功能相关mRNA的密码子介导的翻译效率调节的实验证据很少,相关机制仍存在争议。

结果

在这里,我们发现细胞增殖过程中表达增加的mRNA富含稀有密码子,对tRNA库的适应性较差。核糖体占据分析和蛋白质组学测量表明,随着细胞增殖增加,富含稀有密码子的转录本比含有常见密码子的转录本经历更高的翻译增强。用稀有密码子对荧光报告基因进行重新编码,相对于用常见密码子重新编码的报告基因,蛋白质产量增加了约30%。尽管增殖细胞的翻译能力比静息细胞高,但我们没有发现单个tRNA受到调控的证据。在目前提出的解释条件变化时密码子介导的翻译调控的模型中,与我们的数据最一致的模型涉及随时可翻译的tRNA的全局上调,我们表明这会导致稀有密码子处的延伸速度比常见密码子处有更高的增加。

结论

我们提出,快速分裂细胞中翻译瓶颈的缓解能够优先上调由富含稀有密码子的mRNA编码的促增殖蛋白。

https://cdn.ncbi.nlm.nih.gov/pmc/blobs/3366/7045563/9dd9becd2768/13059_2020_1943_Fig1_HTML.jpg

文献AI研究员

20分钟写一篇综述,助力文献阅读效率提升50倍。

立即体验

用中文搜PubMed

大模型驱动的PubMed中文搜索引擎

马上搜索

文档翻译

学术文献翻译模型,支持多种主流文档格式。

立即体验