Suppr超能文献

与复发相关的多 RNA 标志物预测卵巢癌患者无病生存。

Recurrence-Associated Multi-RNA Signature to Predict Disease-Free Survival for Ovarian Cancer Patients.

机构信息

Department of Gynecology, The Third Affiliated Hospital of Sun Yat-Sen University, Guangzhou 510630, China.

出版信息

Biomed Res Int. 2020 Feb 14;2020:1618527. doi: 10.1155/2020/1618527. eCollection 2020.

Abstract

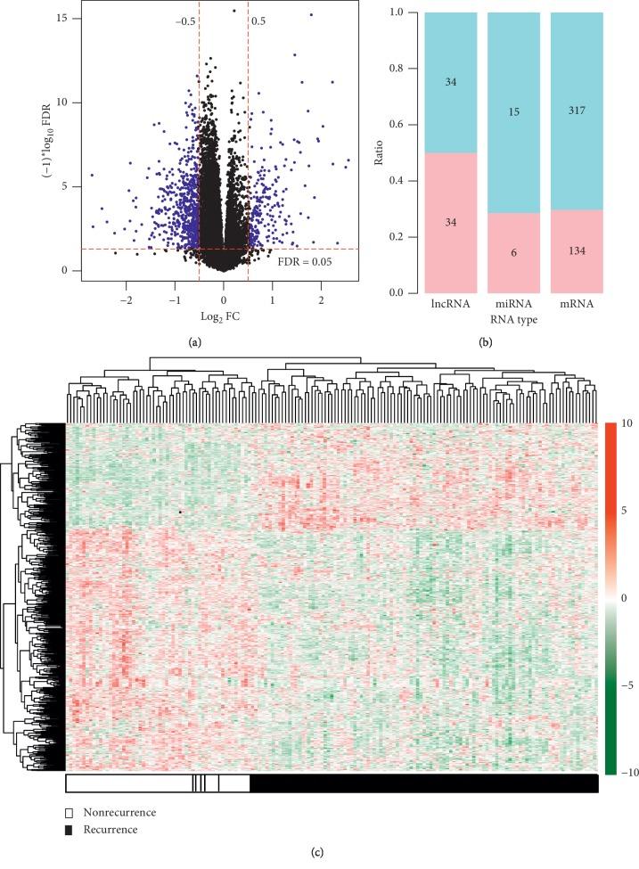
Ovarian cancer (OvCa) is an intractable gynecological malignancy due to the high recurrence rate. Several molecular biomarkers have been previously screened for early identifying patients with a high recurrence risk and poor prognosis. However, all the known studies focused on a single type of RNAs, not integrating various types. This study was to construct a new multi-RNA-based model to predict the recurrence and prognosis for OvCa patients by using the messenger RNA (mRNA, including long noncoding RNA (lncRNA)) and microRNA (miRNA) sequencing data of The Cancer Genome Atlas database. After univariate Cox regression and least absolute shrinkage and selection operator analyses, a multi-RNA-based signature (2 miRNAs: hsa-miR-508, hsa-miR-506; 1 lncRNA: TM4SF1-AS1; 11 mRNAs: MAGI3, SLAMF7, GLI2, PDK1, ARID3A, PLEKHG4B, TNFAIP8L3, C1QTNF3, NDUFAF1, CH25H, TMEM129) was generated and used to establish a risk score model. The high- and low-risk patients classified by the median risk score exhibited significantly different recurrence risks (89% versus 61%, < 0.001) and survival time (the area under the receiver operating characteristic curve (AUC) = 0.901 for 5-year disease-free survival (DFS)). This risk model was independent of other clinical features and superior to pathologic staging for DFS prediction (AUC, 0.906 versus 0.524; C-index, 0.633 versus 0.510). Furthermore, some new interaction axes were revealed to explain the possible functions of these RNAs (competing endogenous RNA: TM4SF1-AS1-miR-186-STEAP2, LINC00536-miR-508-STEAP2, LINC00475-miR-506-TMEM129; coexpression: LINC00598-PLEKHG4B). In conclusion, this multi-RNA-based risk model may be clinically useful to stratify OvCa patients with different recurrence risks and survival outcomes and included RNAs may be potential therapeutic targets.

摘要

卵巢癌(OvCa)是一种难以治愈的妇科恶性肿瘤,由于其高复发率。此前已经筛选了几种分子生物标志物,用于早期识别复发风险高和预后不良的患者。然而,所有已知的研究都集中在单一类型的 RNA 上,而没有整合各种类型。本研究旨在通过使用癌症基因组图谱数据库中的信使 RNA(mRNA,包括长非编码 RNA(lncRNA))和 microRNA(miRNA)测序数据,构建一个新的基于多 RNA 的模型来预测 OvCa 患者的复发和预后。经过单变量 Cox 回归和最小绝对收缩和选择算子分析,建立了一个基于多 RNA 的特征(2 个 miRNA:hsa-miR-508,hsa-miR-506;1 个 lncRNA:TM4SF1-AS1;11 个 mRNA:MAGI3、SLAMF7、GLI2、PDK1、ARID3A、PLEKHG4B、TNFAIP8L3、C1QTNF3、NDUFAF1、CH25H、TMEM129),并用于建立风险评分模型。根据中位数风险评分将患者分为高风险和低风险组,两组的复发风险(89%与 61%,<0.001)和生存时间(5 年无病生存率的接受者操作特征曲线下面积(AUC)=0.901)差异显著。该风险模型独立于其他临床特征,并且在预测 DFS 方面优于病理分期(AUC,0.906 与 0.524;C 指数,0.633 与 0.510)。此外,还揭示了一些新的相互作用轴,以解释这些 RNA 的可能功能(竞争内源性 RNA:TM4SF1-AS1-miR-186-STEAP2、LINC00536-miR-508-STEAP2、LINC00475-miR-506-TMEM129;共表达:LINC00598-PLEKHG4B)。总之,该基于多 RNA 的风险模型可能对分层 OvCa 患者的复发风险和生存结果具有临床意义,并包含可能成为潜在治疗靶点的 RNA。

https://cdn.ncbi.nlm.nih.gov/pmc/blobs/1550/7044477/692bcca78f56/BMRI2020-1618527.001.jpg

文献AI研究员

20分钟写一篇综述,助力文献阅读效率提升50倍。

立即体验

用中文搜PubMed

大模型驱动的PubMed中文搜索引擎

马上搜索

文档翻译

学术文献翻译模型,支持多种主流文档格式。

立即体验