Suppr超能文献

Sp2 通过靶向 TRIB3 蛋白促进肝癌的侵袭和转移。

Sp2 promotes invasion and metastasis of hepatocellular carcinoma by targeting TRIB3 protein.

机构信息

Department of Oncology, The First Affiliated Hospital of Anhui Medical University, Hefei, China.

Department of Pharmacy, The First Affiliated Hospital of Anhui Medical University, Hefei, China.

出版信息

Cancer Med. 2020 May;9(10):3592-3603. doi: 10.1002/cam4.2977. Epub 2020 Mar 11.

Abstract

OBJECTIVE

To explore the biological function and molecular mechanism of Sp2 in hepatocellular carcinoma (HCC).

METHODS

Tissue microarray immunohistochemistry and western blot were used to study the expression of Sp2 in hepatocellular tissue and adjacent non-neoplastic tissues (ANT). In HCC cell lines, the role of Sp2 was determined by in vitro experiments such as CCK8, clone formation test, Transwell assay, wound-healing assay, and flow cytometry apoptotic analysis, and its possible mechanism was analyzed.

RESULTS

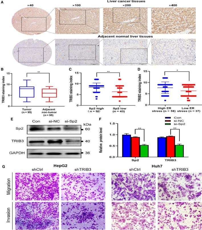
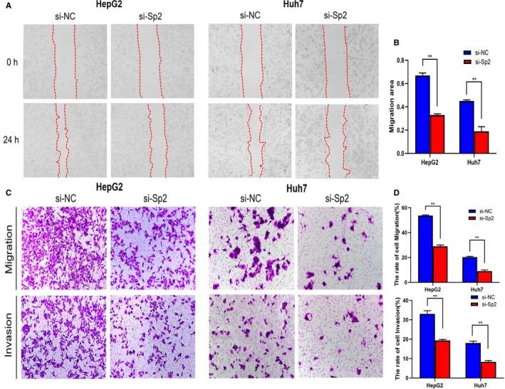
Compared with ANT, Sp2 expression in HCC tissues was significantly up-regulated, which was strongly associated with stage of tumor and poor prognosis of patients. TCGA database were further confirmed these results. Besides, functional studies had shown that Sp2 knockdown not only leads to a decrease in cell proliferation and an increase in cell apoptosis but also inhibits the cells' abilities of migration and invasion. Sp2 silencing could inhibit the expression of TRIB3 protein and down-regulate the endoplasmic reticulum stress (ERS) level of HCC.

CONCLUSION

Sp2 may play a part in promoting cancer by regulating TRIB3 protein, which may be a factor of prognostic and a potential new therapeutic target for HCC.

摘要

目的

探索 Sp2 在肝细胞癌(HCC)中的生物学功能和分子机制。

方法

采用组织微阵列免疫组织化学和 Western blot 方法研究 Sp2 在肝癌组织和相邻非肿瘤组织(ANT)中的表达。在 HCC 细胞系中,通过体外实验如 CCK8、克隆形成试验、Transwell 分析、划痕愈合分析和流式细胞术凋亡分析来确定 Sp2 的作用,并分析其可能的机制。

结果

与 ANT 相比,HCC 组织中 Sp2 的表达明显上调,与肿瘤分期和患者预后不良密切相关。TCGA 数据库进一步证实了这些结果。此外,功能研究表明,Sp2 敲低不仅导致细胞增殖减少和细胞凋亡增加,还抑制了细胞的迁移和侵袭能力。Sp2 沉默可以抑制 TRIB3 蛋白的表达,并下调 HCC 的内质网应激(ERS)水平。

结论

Sp2 可能通过调节 TRIB3 蛋白促进癌症的发生,这可能是 HCC 预后的一个因素,也是一种潜在的新的治疗靶点。

https://cdn.ncbi.nlm.nih.gov/pmc/blobs/ae40/7221442/5a2e23e42d9b/CAM4-9-3592-g001.jpg

文献AI研究员

20分钟写一篇综述,助力文献阅读效率提升50倍。

立即体验

用中文搜PubMed

大模型驱动的PubMed中文搜索引擎

马上搜索

文档翻译

学术文献翻译模型,支持多种主流文档格式。

立即体验