Suppr超能文献

BUB1B 通过激活 mTORC1 信号通路促进肝癌进展。

BUB1B promotes hepatocellular carcinoma progression via activation of the mTORC1 signaling pathway.

机构信息

The Affiliated Cancer Hospital ( Jiangsu Cancer Hospital), Nanjing Medical University, Nanjing, China.

Hepatobiliary Center of The First Affiliated Hospital, Nanjing Medical University & Research Unit of Liver Transplantation and Transplant Immunology, Chinese Academy of Medical Sciences, Nanjing, China.

出版信息

Cancer Med. 2020 Nov;9(21):8159-8172. doi: 10.1002/cam4.3411. Epub 2020 Sep 25.

Abstract

BACKGROUND AND AIMS

Accumulating studies identified that BUB1 mitotic checkpoint serine/threonine kinase B (BUB1B) is integrally involved in the initiation and development of tumors. Nevertheless, the precise biological role and underlying mechanisms of BUB1B in hepatocellular carcinoma (HCC) remain indistinct.

METHOD

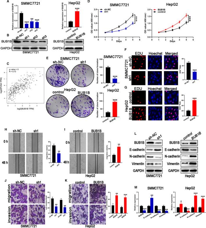
To figure out the role of BUB1B in HCC, we first assessed its expression using The Cancer Genome Atlas (TCGA) and Gene Expression Profiling Interactive Analysis (GEPIA) databases. We then verified BUB1B expression in HCC tissues, nontumor tissues, and HCC cell lines through western blotting, quantitative reverse transcription-polymerase chain reaction, and immunohistochemistry. To explore the specific function of BUB1B in HCC in vivo and in vitro, we performed the flow cytometry, Cell Counting Kit-8, 5-ethynyl-2'-deoxyuridine incorporation, colony formation, Transwell, wound-healing, subcutaneous tumor growth, and metastasis assays. Additionally, we identified the BUB1B-regulated pathways involved in HCC by using gene set enrichment analysis.

RESULTS

Our data displayed that higher BUB1B expression was detected in HCC tissues and HCC cell lines. The overexpression of BUB1B was positively correlated with adverse clinicopathological characteristics. Survival analyses showed that lower recurrence-free and overall survival rates were correlated with the overexpression of BUB1B in patients with HCC. Moreover, the malignancy of HCC was facilitated by BUB1B both in vivo and in vitro. Lastly, the results were confirmed by western blots, which showed that BUB1B upregulated mTORC1 signaling pathway in HCC. Meanwhile, the oncogenic effect of BUB1B will be impaired when the mTORC1 signaling pathway was inhibited by rapamycin.

CONCLUSION

We highlighted that BUB1B played an oncogenic role in HCC and was identified as a possible clinical prognostic factor and a potential novel therapeutic target for HCC.

摘要

背景与目的

越来越多的研究表明,有丝分裂检查点丝氨酸/苏氨酸激酶 B(BUB1B)在肿瘤的发生和发展中起着不可或缺的作用。然而,BUB1B 在肝细胞癌(HCC)中的确切生物学作用和潜在机制仍不清楚。

方法

为了研究 BUB1B 在 HCC 中的作用,我们首先使用癌症基因组图谱(TCGA)和基因表达谱分析交互数据库(GEPIA)评估其表达。然后,我们通过 Western blot、定量逆转录聚合酶链反应和免疫组织化学检测 HCC 组织、非肿瘤组织和 HCC 细胞系中 BUB1B 的表达。为了在体内和体外探索 BUB1B 对 HCC 的具体作用,我们进行了流式细胞术、细胞计数试剂盒-8、5-乙炔基-2'-脱氧尿苷掺入、集落形成、Transwell、划痕愈合、皮下肿瘤生长和转移实验。此外,我们通过基因集富集分析鉴定了涉及 HCC 的 BUB1B 调节途径。

结果

我们的数据显示,BUB1B 在 HCC 组织和 HCC 细胞系中表达较高。BUB1B 的过表达与不良的临床病理特征呈正相关。生存分析显示,BUB1B 过表达与 HCC 患者的无复发生存率和总生存率降低相关。此外,BUB1B 在体内和体外均促进 HCC 的恶性程度。最后,Western blot 结果证实了这一点,表明 BUB1B 上调了 HCC 中的 mTORC1 信号通路。同时,当用雷帕霉素抑制 mTORC1 信号通路时,BUB1B 的致癌作用会受到损害。

结论

我们强调 BUB1B 在 HCC 中发挥致癌作用,并将其鉴定为 HCC 可能的临床预后因素和潜在的新治疗靶点。

https://cdn.ncbi.nlm.nih.gov/pmc/blobs/e239/7643650/c17a68bc5a63/CAM4-9-8159-g001.jpg

文献AI研究员

20分钟写一篇综述,助力文献阅读效率提升50倍。

立即体验

用中文搜PubMed

大模型驱动的PubMed中文搜索引擎

马上搜索

文档翻译

学术文献翻译模型,支持多种主流文档格式。

立即体验