Suppr超能文献

FTO 通过介导 BUB1 的 m6A 修饰并靶向 TGF-βR1 激活 TGF-β 信号通路促进肝细胞癌进展。

FTO Promotes Hepatocellular Carcinoma Progression by Mediating m6A Modification of BUB1 and Targeting TGF-βR1 to Activate the TGF-β Signaling Pathway.

作者信息

Zhang Lin, Gan Li, Lin Yuru, Mei Zhechuan, Liao Shengtao

机构信息

Department of Gastroenterology, The Second Affiliated Hospital of Chongqing Medical University, Chongqing, China.

Department of Gastroenterology, Chongqing Jiangjin Central Hospital, Chongqing, China.

出版信息

J Clin Transl Hepatol. 2025 May 28;13(5):385-394. doi: 10.14218/JCTH.2025.00007. Epub 2025 Apr 18.

Abstract

BACKGROUND AND AIMS

Fat mass and obesity-associated protein (FTO) has been linked to various cancers, though its role in hepatocellular carcinoma (HCC) remains unclear. This study aimed to investigate FTO expression, its clinical relevance, functional role in HCC progression, and the underlying molecular mechanisms.

METHODS

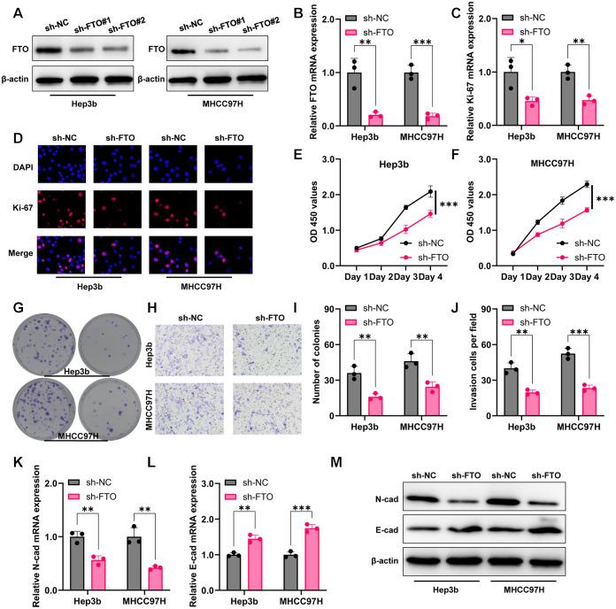
Quantitative reverse-transcription polymerase chain reaction and immunohistochemical analysis were used to assess FTO expression in HCC. Functional assays, including proliferation, invasion, and epithelial-mesenchymal transition studies, were conducted using HCC cell lines with FTO knockdown. N6-methyladenosine (m6A) RNA immunoprecipitation and RNA stability assays further elucidated the role of FTO in BUB1 mRNA methylation and stability. Co-immunoprecipitation studies were employed to confirm the interaction between BUB1 and TGF-βR1. studies in nude mice were conducted to evaluate tumor growth following FTO knockdown.

RESULTS

FTO was significantly upregulated in HCC tissues compared to normal liver tissues, with higher expression observed in advanced tumor-node-metastasis stages and metastatic HCC. Elevated FTO correlated with poor overall survival in patients. Silencing FTO decreased HCC cell proliferation, colony formation, invasion, epithelial-mesenchymal transition, and tumor growth in nude mice. Mechanistically, FTO downregulation led to increased m6A modification of BUB1 mRNA, thereby promoting its degradation via the YTH domain family 2-dependent pathway and reducing BUB1 protein levels. Additionally, BUB1 physically interacted with TGF-βR1, activating downstream TGF-β signaling.

CONCLUSIONS

FTO is overexpressed in HCC and is associated with poor clinical outcomes. Mechanistically, FTO promotes HCC progression by stabilizing BUB1 mRNA through an m6A-YTH domain family 2-dependent pathway, which activates TGF-β signaling. Targeting the FTO-BUB1-TGF-βR1 regulatory network may offer a promising therapeutic strategy for HCC.

摘要

背景与目的

脂肪量和肥胖相关蛋白(FTO)已被证实与多种癌症有关,但其在肝细胞癌(HCC)中的作用仍不清楚。本研究旨在探讨FTO的表达情况、其临床相关性、在HCC进展中的功能作用以及潜在的分子机制。

方法

采用定量逆转录聚合酶链反应和免疫组织化学分析评估FTO在HCC中的表达。使用FTO敲低的HCC细胞系进行功能测定,包括增殖、侵袭和上皮-间质转化研究。N6-甲基腺苷(m6A)RNA免疫沉淀和RNA稳定性测定进一步阐明了FTO在BUB1 mRNA甲基化和稳定性中的作用。采用免疫共沉淀研究来证实BUB1与TGF-βR1之间的相互作用。在裸鼠中进行研究以评估FTO敲低后的肿瘤生长情况。

结果

与正常肝组织相比,FTO在HCC组织中显著上调,在肿瘤-淋巴结-转移晚期和转移性HCC中表达更高。FTO升高与患者总体生存率差相关。沉默FTO可降低HCC细胞增殖、集落形成、侵袭、上皮-间质转化以及裸鼠中的肿瘤生长。机制上,FTO下调导致BUB1 mRNA的m6A修饰增加,从而通过YTH结构域家族2依赖性途径促进其降解并降低BUB1蛋白水平。此外,BUB1与TGF-βR1发生物理相互作用,激活下游TGF-β信号传导。

结论

FTO在HCC中过表达且与不良临床结局相关。机制上,FTO通过m6A-YTH结构域家族2依赖性途径稳定BUB1 mRNA来促进HCC进展,从而激活TGF-β信号传导。靶向FTO-BUB1-TGF-βR1调控网络可能为HCC提供一种有前景的治疗策略。

https://cdn.ncbi.nlm.nih.gov/pmc/blobs/8fcf/12078176/adeca58e29ed/JCTH-13-385-g001.jpg

文献AI研究员

20分钟写一篇综述,助力文献阅读效率提升50倍。

立即体验

用中文搜PubMed

大模型驱动的PubMed中文搜索引擎

马上搜索

文档翻译

学术文献翻译模型,支持多种主流文档格式。

立即体验