Suppr超能文献

肺腺癌中的 N6-甲基腺苷转录组表观遗传景观

The N6-methyladenosine Epitranscriptomic Landscape of Lung Adenocarcinoma.

机构信息

Department of Thoracic Surgery, The First Affiliated Hospital, Sun Yat-sen University, Guangzhou, China.

Princess Margaret Cancer Centre, University Health Network, Toronto, Canada.

出版信息

Cancer Discov. 2024 Nov 1;14(11):2279-2299. doi: 10.1158/2159-8290.CD-23-1212.

Abstract

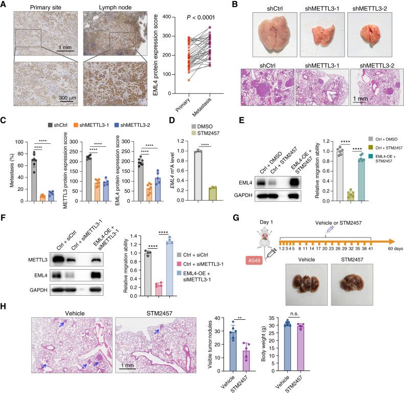
Comprehensive N6-methyladenosine (m6A) epitranscriptomic profiling of primary tumors remains largely uncharted. Here, we profiled the m6A epitranscriptome of 10 nonneoplastic lung tissues and 51 lung adenocarcinoma (LUAD) tumors, integrating the corresponding transcriptomic, proteomic, and extensive clinical annotations. We identified distinct clusters and genes that were exclusively linked to disease progression through m6A modifications. In comparison with nonneoplastic lung tissues, we identified 430 transcripts to be hypo-methylated and 222 to be hyper-methylated in tumors. Among these genes, EML4 emerged as a novel metastatic driver, displaying significant hypermethylation in tumors. m6A modification promoted the translation of EML4, leading to its widespread overexpression in primary tumors. Functionally, EML4 modulated cytoskeleton dynamics by interacting with ARPC1A, enhancing lamellipodia formation, cellular motility, local invasion, and metastasis. Clinically, high EML4 protein abundance correlated with features of metastasis. METTL3 small-molecule inhibitor markedly diminished both EML4 m6A and protein abundance and efficiently suppressed lung metastases in vivo. Significance: Our study reveals a dynamic and functional epitranscriptomic landscape in LUAD, offering a valuable resource for further research in the field. We identified EML4 hypermethylation as a key driver of tumor metastasis, highlighting a novel therapeutic strategy of targeting EML4 to prevent LUAD metastasis.

摘要

全面的 N6-甲基腺苷(m6A)转录组外修饰组在原发性肿瘤中的图谱仍然很大程度上未被探索。在这里,我们对 10 个非肿瘤性肺组织和 51 个肺腺癌(LUAD)肿瘤的 m6A 转录组外修饰组进行了分析,整合了相应的转录组、蛋白质组和广泛的临床注释。我们确定了通过 m6A 修饰与疾病进展唯一相关的不同簇和基因。与非肿瘤性肺组织相比,我们在肿瘤中发现了 430 个转录物呈低甲基化,222 个转录物呈高甲基化。在这些基因中,EML4 作为一种新的转移驱动基因,在肿瘤中表现出显著的高甲基化。m6A 修饰促进了 EML4 的翻译,导致其在原发性肿瘤中广泛过表达。功能上,EML4 通过与 ARPC1A 相互作用调节细胞骨架动力学,增强片状伪足的形成、细胞迁移、局部侵袭和转移。临床上,高 EML4 蛋白丰度与转移特征相关。METTL3 小分子抑制剂显著降低了 EML4 的 m6A 和蛋白丰度,并有效地抑制了体内的肺转移。意义:我们的研究揭示了 LUAD 中动态和功能的转录组外修饰图谱,为该领域的进一步研究提供了有价值的资源。我们确定 EML4 的高甲基化是肿瘤转移的关键驱动因素,突出了靶向 EML4 预防 LUAD 转移的新治疗策略。

https://cdn.ncbi.nlm.nih.gov/pmc/blobs/e293/11528209/4e10366b3161/cd-23-1212fig1.jpg

文献AI研究员

20分钟写一篇综述,助力文献阅读效率提升50倍。

立即体验

用中文搜PubMed

大模型驱动的PubMed中文搜索引擎

马上搜索

文档翻译

学术文献翻译模型,支持多种主流文档格式。

立即体验