Suppr超能文献

使用 picoMeRIP-seq 在体进行单细胞 mA 图谱分析。

Single-cell mA mapping in vivo using picoMeRIP-seq.

机构信息

Department of Microbiology, Oslo University Hospital, Rikshospitalet, Oslo, Norway.

Department of Molecular Medicine, Institute of Basic Medical Sciences, University of Oslo, Oslo, Norway.

出版信息

Nat Biotechnol. 2024 Apr;42(4):591-596. doi: 10.1038/s41587-023-01831-7. Epub 2023 Jun 22.

Abstract

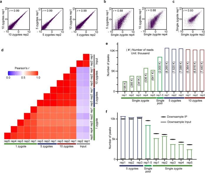
Current N-methyladenosine (mA) mapping methods need large amounts of RNA or are limited to cultured cells. Through optimized sample recovery and signal-to-noise ratio, we developed picogram-scale mA RNA immunoprecipitation and sequencing (picoMeRIP-seq) for studying mA in vivo in single cells and scarce cell types using standard laboratory equipment. We benchmark mA mapping on titrations of poly(A) RNA and embryonic stem cells and in single zebrafish zygotes, mouse oocytes and embryos.

摘要

目前的 N6-甲基腺嘌呤(m6A)图谱绘制方法需要大量的 RNA 或仅限于培养细胞。通过优化样品回收和信噪比,我们开发了皮克级 m6A RNA 免疫沉淀和测序(picoMeRIP-seq)方法,使用标准实验室设备,在单细胞和稀有细胞类型中研究体内的 m6A。我们在多聚(A)RNA 滴定和胚胎干细胞以及单个斑马鱼合子、小鼠卵母细胞和胚胎中对 m6A 图谱绘制进行了基准测试。

https://cdn.ncbi.nlm.nih.gov/pmc/blobs/ba66/11021185/3b6fe9902297/41587_2023_1831_Fig1_HTML.jpg

文献AI研究员

20分钟写一篇综述,助力文献阅读效率提升50倍。

立即体验

用中文搜PubMed

大模型驱动的PubMed中文搜索引擎

马上搜索

文档翻译

学术文献翻译模型,支持多种主流文档格式。

立即体验