Suppr超能文献

瑞舒伐他汀通过上调低密度脂蛋白受体增强NK细胞的VSV-G慢病毒转导。

Rosuvastatin Enhances VSV-G Lentiviral Transduction of NK Cells via Upregulation of the Low-Density Lipoprotein Receptor.

作者信息

Gong Ying, Klein Wolterink Roel G J, Janssen Ian, Groot Arjan J, Bos Gerard M J, Germeraad Wilfred T V

机构信息

Department of Internal Medicine, Division of Hematology, Maastricht University Medical Center+, Maastricht, the Netherlands.

GROW - School for Oncology and Developmental Biology, Maastricht University, Maastricht, the Netherlands.

出版信息

Mol Ther Methods Clin Dev. 2020 Mar 29;17:634-646. doi: 10.1016/j.omtm.2020.03.017. eCollection 2020 Jun 12.

Abstract

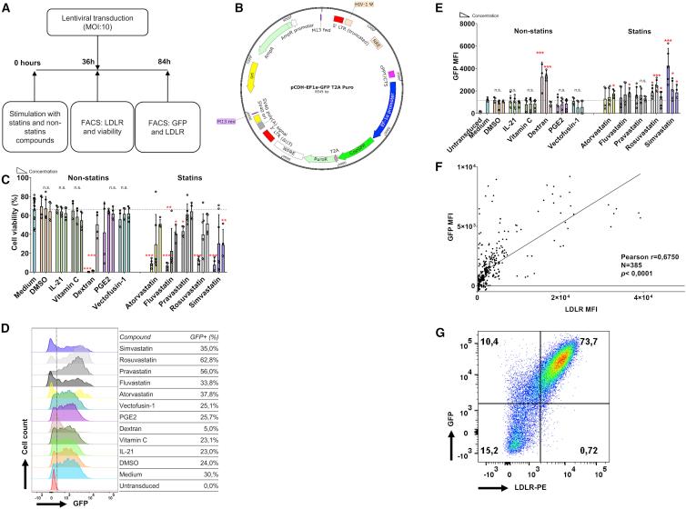
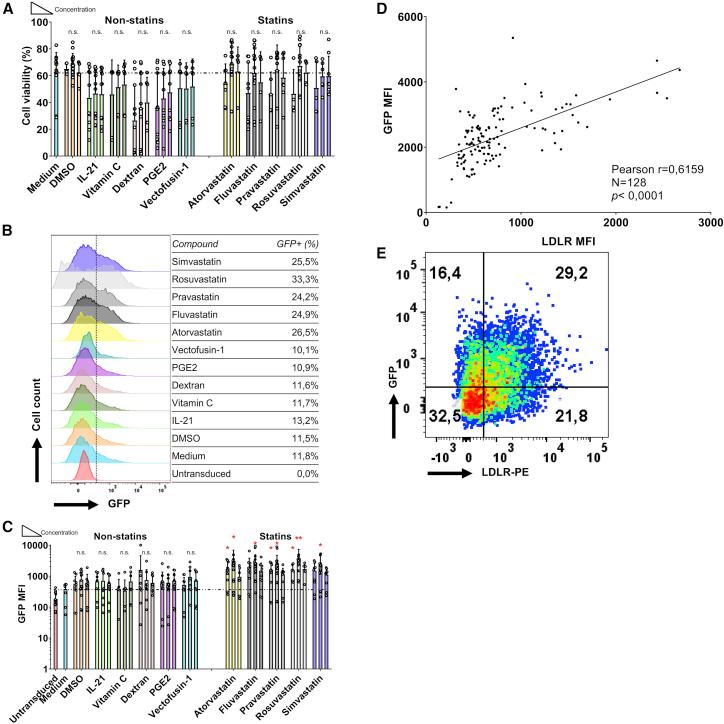
Adoptive natural killer (NK) cell therapy is attaining promising clinical outcomes in recent years, but improvements are needed. Genetic modification of NK cells with a tumor antigen-specific receptor on their surface coupled to intracellular signaling domains may lead to enhanced cytotoxicity against malignant cells. One of the most common approaches is by lentivirus-mediated transduction. However, NK cells are difficult to transduce and various methods have been attempted with different success rates. Because the low-density lipoprotein-receptor (LDLR) is the receptor of vesicular stomatitis virus (VSV) and is expressed only at low levels on NK cells, we tested the potential of 5 statins and 5 non-statin compounds to increase the LDLR expression, thereby facilitating viral transduction. We found that the transduction efficiency of VSV-G pseudotyped lentivirus is augmented by statins that induced higher LDLR expression. In both NK-92 cells and primary NK cells, the transduction efficiency increased after treatment with statins. Furthermore, statins have been reported to suppress NK cell cytotoxicity; however, we showed that this can be completely reversed by adding geranylgeranyl-pyrophosphate (GGPP). Among the statins tested, we found that the combination of rosuvastatin with GGPP most potently improved viral transduction without affecting the cytotoxic properties of the NK cells.

摘要

过继性自然杀伤(NK)细胞疗法近年来取得了有前景的临床疗效,但仍需改进。对NK细胞进行基因改造,使其表面带有与细胞内信号结构域偶联的肿瘤抗原特异性受体,可能会增强对恶性细胞的细胞毒性。最常见的方法之一是通过慢病毒介导的转导。然而,NK细胞难以转导,人们尝试了各种方法,成功率各不相同。由于低密度脂蛋白受体(LDLR)是水泡性口炎病毒(VSV)的受体,且在NK细胞上仅低水平表达,我们测试了5种他汀类药物和5种非他汀类化合物增加LDLR表达的潜力,从而促进病毒转导。我们发现,诱导更高LDLR表达的他汀类药物可提高VSV-G假型慢病毒的转导效率。在NK-92细胞和原代NK细胞中,用他汀类药物处理后转导效率均增加。此外,据报道他汀类药物可抑制NK细胞的细胞毒性;然而,我们表明通过添加香叶基香叶基焦磷酸(GGPP)可以完全逆转这种情况。在测试的他汀类药物中,我们发现瑞舒伐他汀与GGPP的组合最有效地改善了病毒转导,同时不影响NK细胞的细胞毒性特性。

https://cdn.ncbi.nlm.nih.gov/pmc/blobs/4f6f/7150439/cccd41f74530/fx1.jpg

文献AI研究员

20分钟写一篇综述,助力文献阅读效率提升50倍。

立即体验

用中文搜PubMed

大模型驱动的PubMed中文搜索引擎

马上搜索

文档翻译

学术文献翻译模型,支持多种主流文档格式。

立即体验