Suppr超能文献

异染色质驱动的核软化可保护基因组免受机械应激诱导的损伤。

Heterochromatin-Driven Nuclear Softening Protects the Genome against Mechanical Stress-Induced Damage.

机构信息

Helsinki Institute of Life Science, Biomedicum Helsinki, University of Helsinki, 00290 Helsinki, Finland; Wihuri Research Institute, Biomedicum Helsinki, University of Helsinki, 00290 Helsinki, Finland; Stem Cells and Metabolism Research Program, Faculty of Medicine, University of Helsinki, 00290 Helsinki, Finland; Max Planck Institute for Biology of Ageing, 50931 Cologne, Germany; Cologne Excellence Cluster for Stress Responses in Ageing-Associated Diseases (CECAD), University of Cologne, 50931 Cologne, Germany.

Helsinki Institute of Life Science, Biomedicum Helsinki, University of Helsinki, 00290 Helsinki, Finland; Wihuri Research Institute, Biomedicum Helsinki, University of Helsinki, 00290 Helsinki, Finland; Stem Cells and Metabolism Research Program, Faculty of Medicine, University of Helsinki, 00290 Helsinki, Finland.

出版信息

Cell. 2020 May 14;181(4):800-817.e22. doi: 10.1016/j.cell.2020.03.052. Epub 2020 Apr 16.

Abstract

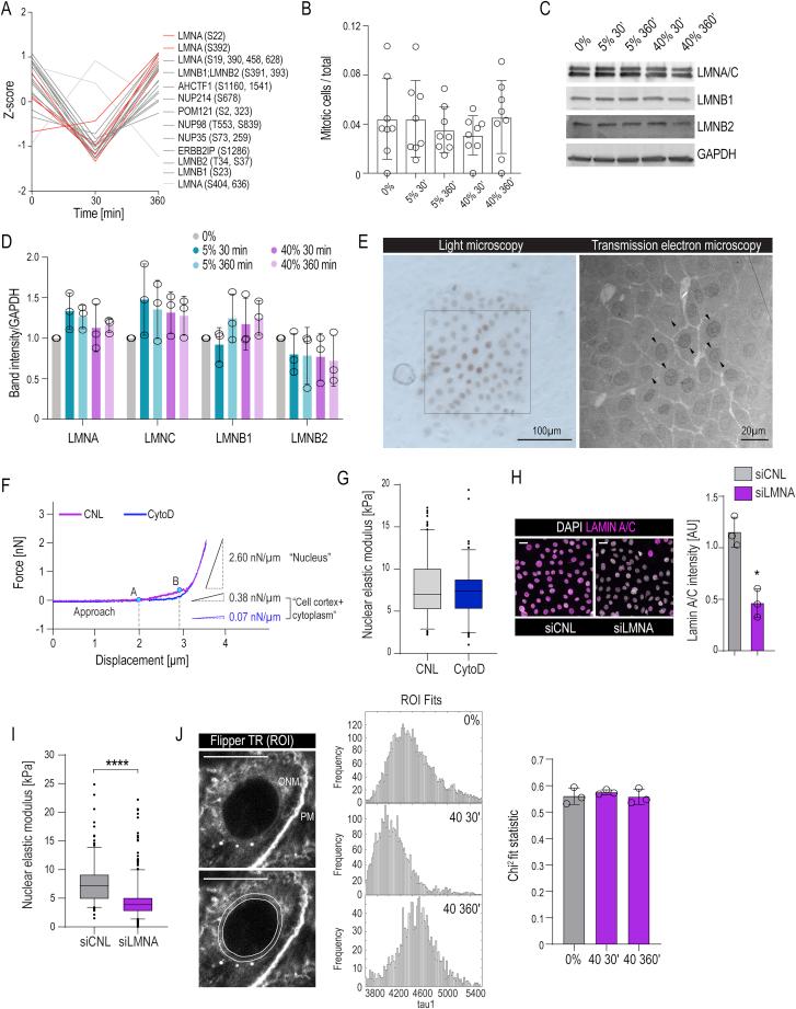
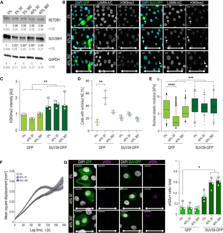
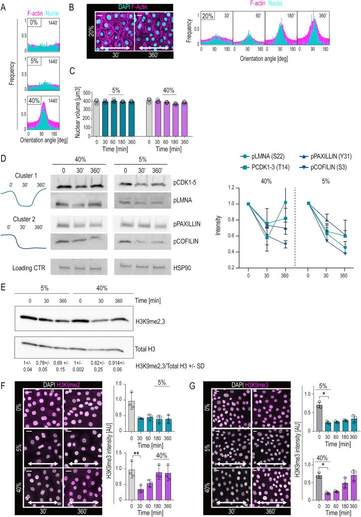
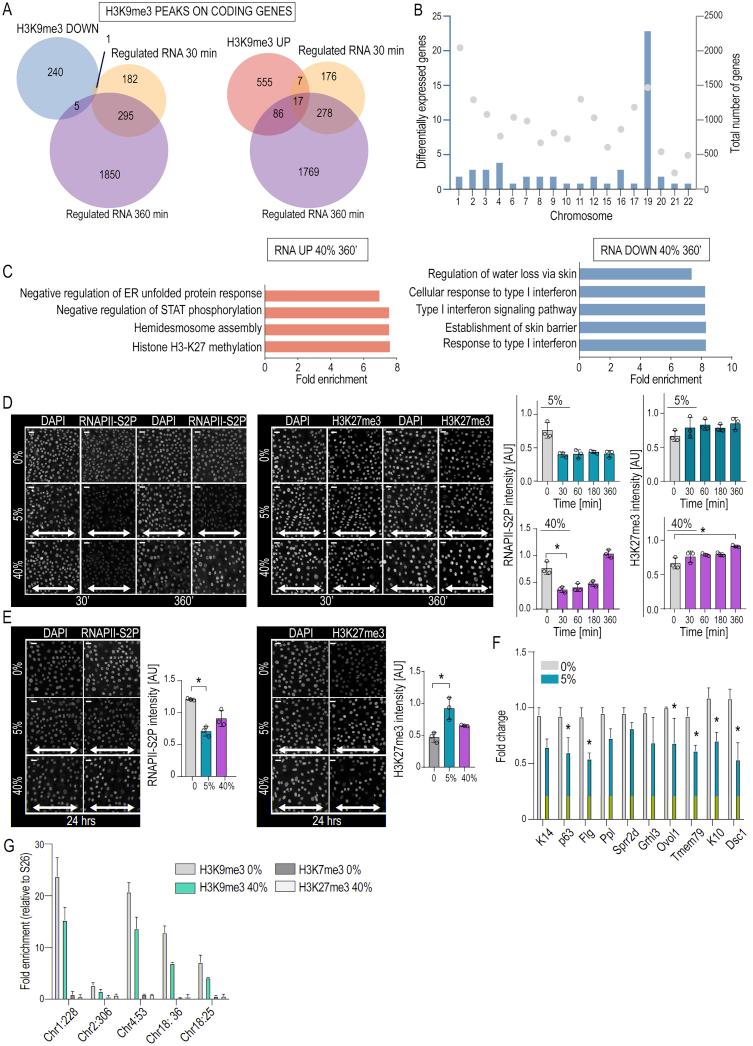
Tissue homeostasis requires maintenance of functional integrity under stress. A central source of stress is mechanical force that acts on cells, their nuclei, and chromatin, but how the genome is protected against mechanical stress is unclear. We show that mechanical stretch deforms the nucleus, which cells initially counteract via a calcium-dependent nuclear softening driven by loss of H3K9me3-marked heterochromatin. The resulting changes in chromatin rheology and architecture are required to insulate genetic material from mechanical force. Failure to mount this nuclear mechanoresponse results in DNA damage. Persistent, high-amplitude stretch induces supracellular alignment of tissue to redistribute mechanical energy before it reaches the nucleus. This tissue-scale mechanoadaptation functions through a separate pathway mediated by cell-cell contacts and allows cells/tissues to switch off nuclear mechanotransduction to restore initial chromatin state. Our work identifies an unconventional role of chromatin in altering its own mechanical state to maintain genome integrity in response to deformation.

摘要

组织稳态需要在应激条件下维持功能完整性。应激的一个主要来源是机械力,它作用于细胞、细胞核和染色质,但基因组如何抵抗机械应激尚不清楚。我们发现,机械拉伸会使细胞核变形,细胞最初通过钙依赖性核软化来对抗这种变形,这种软化是由 H3K9me3 标记的异染色质丧失驱动的。染色质流变学和结构的这种变化对于将遗传物质与机械力隔离开来是必需的。如果不能形成这种核机械反应,就会导致 DNA 损伤。持续的、高幅度的拉伸会诱导组织的超细胞对齐,在机械力到达细胞核之前重新分配机械能。这种组织尺度的机械适应性通过细胞-细胞接触介导的另一条途径发挥作用,使细胞/组织能够关闭核力转导,以恢复初始染色质状态。我们的工作确定了染色质在改变自身机械状态以响应变形维持基因组完整性方面的一种非传统作用。

https://cdn.ncbi.nlm.nih.gov/pmc/blobs/8d1d/7237863/71a722200a01/fx1.jpg

文献AI研究员

20分钟写一篇综述,助力文献阅读效率提升50倍。

立即体验

用中文搜PubMed

大模型驱动的PubMed中文搜索引擎

马上搜索

文档翻译

学术文献翻译模型,支持多种主流文档格式。

立即体验