Suppr超能文献

甲基转移酶样蛋白 3 介导的 miR-7212-5p 的 N6-甲基腺苷修饰促进成骨细胞分化和骨折愈合。

Methyltransferase-like 3-mediated N6-methyladenosine modification of miR-7212-5p drives osteoblast differentiation and fracture healing.

机构信息

Department of Orthopaedics, Union Hospital, Tongji Medical College, Huazhong University of Science and Technology, Wuhan, China.

Division of Plastic Surgery, Brigham and Women's Hospital, Harvard Medical School, Boston, MA, USA.

出版信息

J Cell Mol Med. 2020 Jun;24(11):6385-6396. doi: 10.1111/jcmm.15284. Epub 2020 Apr 19.

Abstract

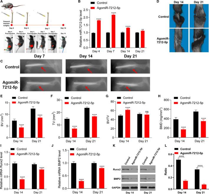
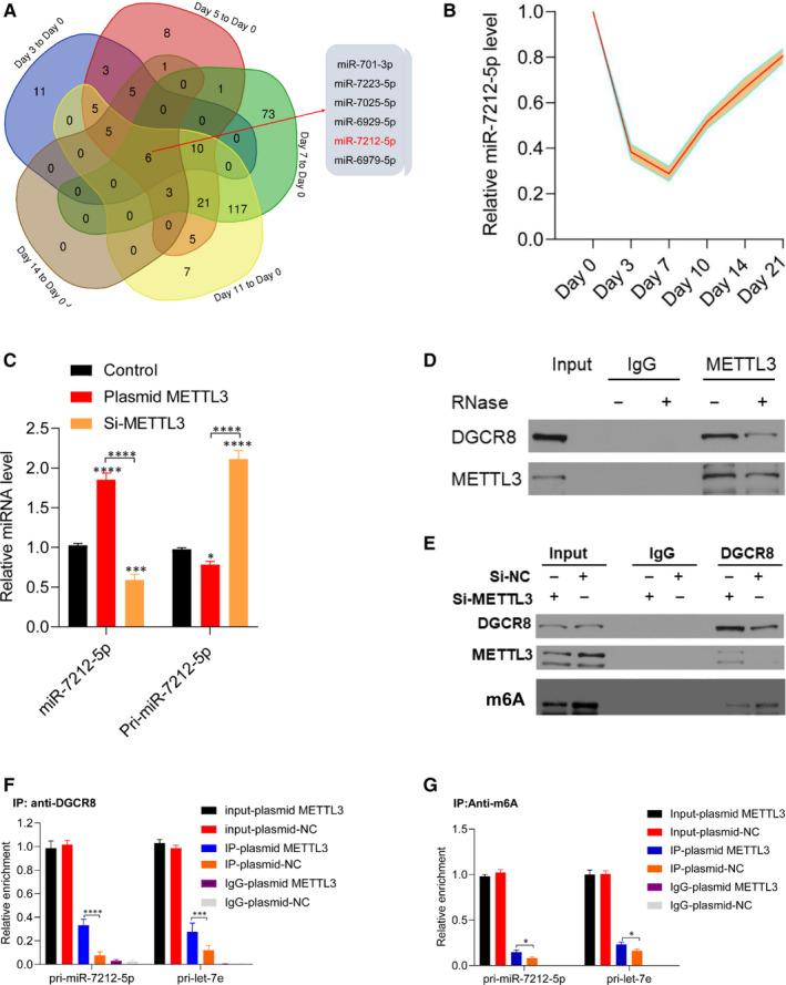
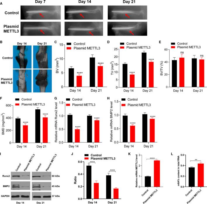
N6-methyladenosine (m6A) modification has been reported in various diseases and implicated in increasing numbers of biological processes. However, previous studies have not focused on the role of m6A modification in fracture healing. Here, we demonstrated that m6A modifications are decreased during fracture healing and that methyltransferase-like 3 (METTL3) is the main factor involved in the abnormal changes in m6A modifications. Down-regulation of METTL3 promotes osteogenic processes both in vitro and in vivo, and this effect is recapitulated by the suppression of miR-7212-5p maturation. Further studies have shown that miR-7212-5p inhibits osteoblast differentiation in MC3T3-E1 cells by targeting FGFR3. The present study demonstrated an important role of the METTL3/miR-7212-5p/FGFR3 axis and provided new insights on m6A modification in fracture healing.

摘要

N6-甲基腺苷(m6A)修饰已在各种疾病中被报道,并涉及越来越多的生物学过程。然而,先前的研究并未关注 m6A 修饰在骨折愈合中的作用。在这里,我们证明了 m6A 修饰在骨折愈合过程中减少,并且甲基转移酶样 3(METTL3)是 m6A 修饰异常变化的主要因素。METTL3 的下调促进了体外和体内的成骨过程,而 miR-7212-5p 成熟的抑制作用再现了这一效果。进一步的研究表明,miR-7212-5p 通过靶向 FGFR3 抑制 MC3T3-E1 细胞中的成骨细胞分化。本研究证明了 METTL3/miR-7212-5p/FGFR3 轴的重要作用,并为 m6A 修饰在骨折愈合中的作用提供了新的见解。

https://cdn.ncbi.nlm.nih.gov/pmc/blobs/ad43/7294157/583c36930d31/JCMM-24-6385-g001.jpg

文献AI研究员

20分钟写一篇综述,助力文献阅读效率提升50倍。

立即体验

用中文搜PubMed

大模型驱动的PubMed中文搜索引擎

马上搜索

文档翻译

学术文献翻译模型,支持多种主流文档格式。

立即体验