Suppr超能文献

单细胞和批量基因表达及 ATAC-seq 整合分析揭示了与 HNSCC 敏感细胞系中对西妥昔单抗耐药相关通路的异质性和早期变化。

Integrated single-cell and bulk gene expression and ATAC-seq reveals heterogeneity and early changes in pathways associated with resistance to cetuximab in HNSCC-sensitive cell lines.

机构信息

Sidney Kimmel Comprehensive Cancer Center, Johns Hopkins University - School of Medicine, Baltimore, MD, USA.

Department of Otolaryngology-Head and Neck Surgery, Johns Hopkins University - School of Medicine, Baltimore, MD, USA.

出版信息

Br J Cancer. 2020 Jul;123(1):101-113. doi: 10.1038/s41416-020-0851-5. Epub 2020 May 4.

Abstract

BACKGROUND

Identifying potential resistance mechanisms while tumour cells still respond to therapy is critical to delay acquired resistance.

METHODS

We generated the first comprehensive multi-omics, bulk and single-cell data in sensitive head and neck squamous cell carcinoma (HNSCC) cells to identify immediate responses to cetuximab. Two pathways potentially associated with resistance were focus of the study: regulation of receptor tyrosine kinases by TFAP2A transcription factor, and epithelial-to-mesenchymal transition (EMT).

RESULTS

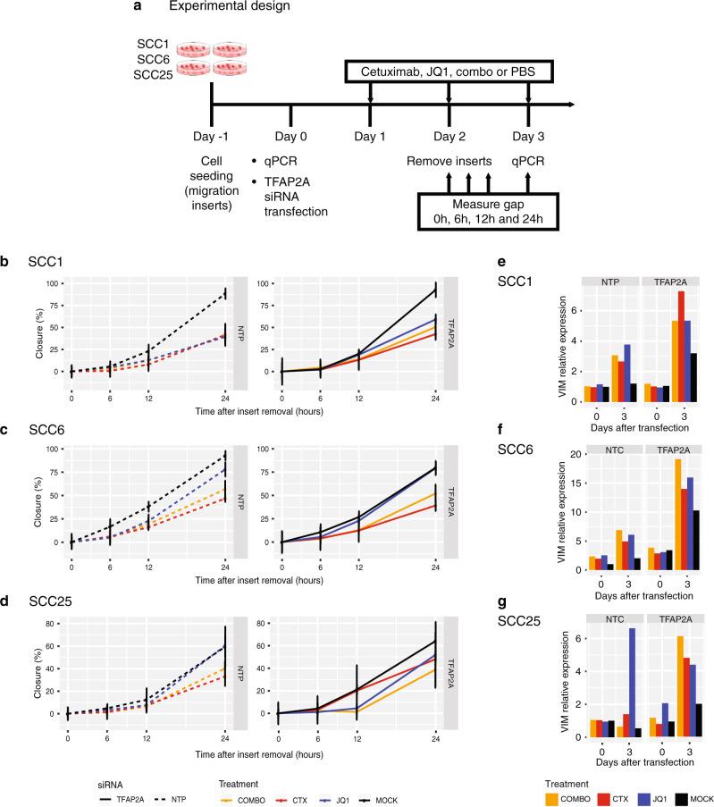
Single-cell RNA-seq demonstrates heterogeneity, with cell-specific TFAP2A and VIM expression profiles in response to treatment and also with global changes to various signalling pathways. RNA-seq and ATAC-seq reveal global changes within 5 days of therapy, suggesting early onset of mechanisms of resistance; and corroborates cell line heterogeneity, with different TFAP2A targets or EMT markers affected by therapy. Lack of TFAP2A expression is associated with HNSCC decreased growth, with cetuximab and JQ1 increasing the inhibitory effect. Regarding the EMT process, short-term cetuximab therapy has the strongest effect on inhibiting migration. TFAP2A silencing does not affect cell migration, supporting an independent role for both mechanisms in resistance.

CONCLUSION

Overall, we show that immediate adaptive transcriptional and epigenetic changes induced by cetuximab are heterogeneous and cell type dependent; and independent mechanisms of resistance arise while tumour cells are still sensitive to therapy.

摘要

背景

在肿瘤细胞对治疗仍有反应时识别潜在的耐药机制对于延缓获得性耐药至关重要。

方法

我们生成了首个综合性的多组学、批量和单细胞数据,用于鉴定对头颈部鳞状细胞癌(HNSCC)细胞对西妥昔单抗的即时反应。研究的重点是两个可能与耐药相关的途径:TFAP2A 转录因子对受体酪氨酸激酶的调节,以及上皮-间质转化(EMT)。

结果

单细胞 RNA-seq 显示出异质性,治疗后细胞特异性 TFAP2A 和 VIM 表达谱存在差异,并且各种信号通路也发生了全局变化。RNA-seq 和 ATAC-seq 揭示了治疗后 5 天内的全局变化,表明耐药机制的早期发生;并证实了细胞系异质性,不同的 TFAP2A 靶标或 EMT 标记物受治疗影响。缺乏 TFAP2A 表达与 HNSCC 生长减少有关,西妥昔单抗和 JQ1 增加了抑制作用。关于 EMT 过程,短期西妥昔单抗治疗对抑制迁移的作用最强。TFAP2A 沉默并不影响细胞迁移,支持这两种机制在耐药中具有独立作用。

结论

总的来说,我们表明西妥昔单抗诱导的即时适应性转录和表观遗传变化是异质的,并且依赖于细胞类型;而当肿瘤细胞对治疗仍敏感时,就会出现独立的耐药机制。

https://cdn.ncbi.nlm.nih.gov/pmc/blobs/8c94/7341752/cb2cd9de379c/41416_2020_851_Fig1_HTML.jpg

文献AI研究员

20分钟写一篇综述,助力文献阅读效率提升50倍。

立即体验

用中文搜PubMed

大模型驱动的PubMed中文搜索引擎

马上搜索

文档翻译

学术文献翻译模型,支持多种主流文档格式。

立即体验