Suppr超能文献

肿瘤细胞相关透明质酸-CD44信号传导促进乳腺癌中的促肿瘤炎症

Tumor Cell Associated Hyaluronan-CD44 Signaling Promotes Pro-Tumor Inflammation in Breast Cancer.

作者信息

Witschen Patrice M, Chaffee Thomas S, Brady Nicholas J, Huggins Danielle N, Knutson Todd P, LaRue Rebecca S, Munro Sarah A, Tiegs Lyubov, McCarthy James B, Nelson Andrew C, Schwertfeger Kathryn L

机构信息

Comparative and Molecular Biosciences Graduate Program, University of Minnesota, Minneapolis, MN 55455, USA.

Department of Laboratory Medicine and Pathology, University of Minnesota, Minneapolis, MN 55455, USA.

出版信息

Cancers (Basel). 2020 May 22;12(5):1325. doi: 10.3390/cancers12051325.

Abstract

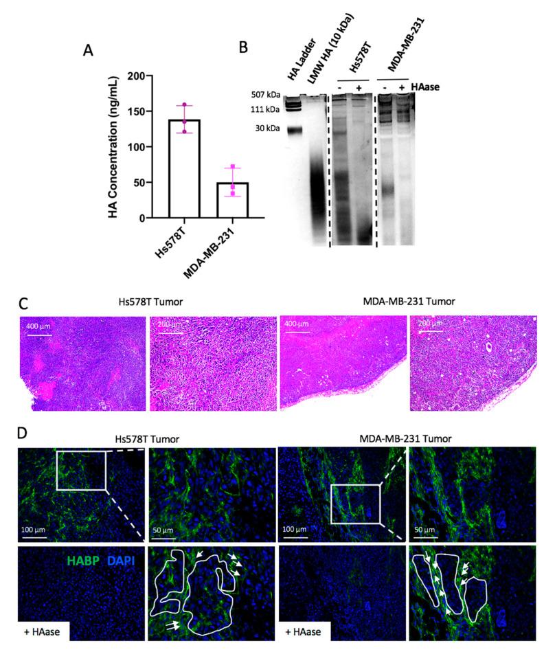
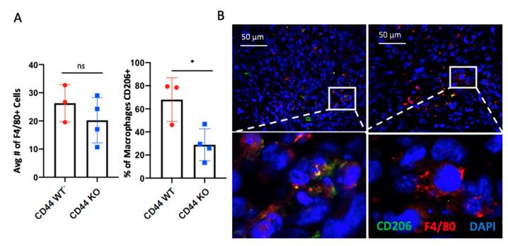
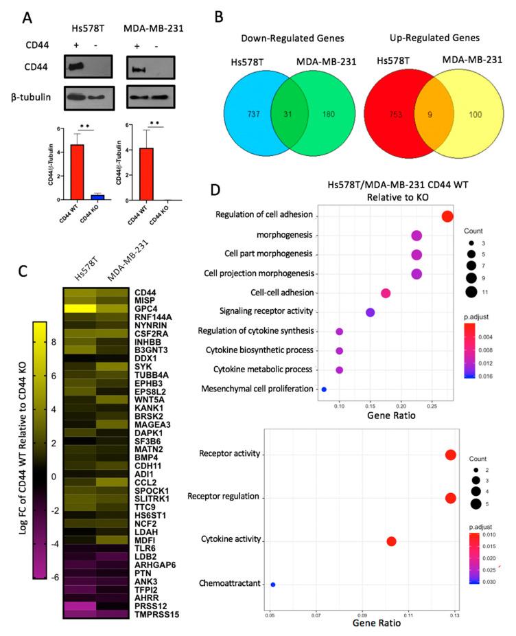
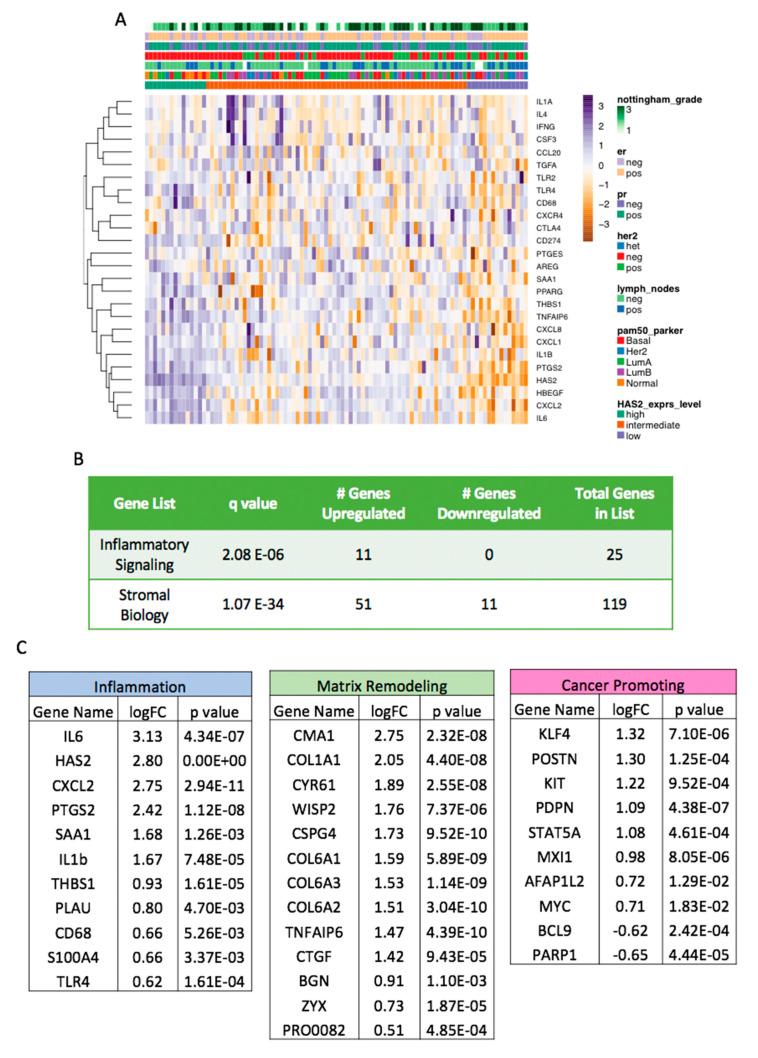
Cancer has been conceptualized as a chronic wound with a predominance of tumor promoting inflammation. Given the accumulating evidence that the microenvironment supports tumor growth, we investigated hyaluronan (HA)-CD44 interactions within breast cancer cells, to determine whether this axis directly impacts the formation of an inflammatory microenvironment. Our results demonstrate that breast cancer cells synthesize and fragment HA and express CD44 on the cell surface. Using RNA sequencing approaches, we found that loss of CD44 in breast cancer cells altered the expression of cytokine-related genes. Specifically, we found that production of the chemokine CCL2 by breast cancer cells was significantly decreased after depletion of either CD44 or HA. In vivo, we found that CD44 deletion in breast cancer cells resulted in a delay in tumor formation and localized progression. This finding was accompanied by a decrease in infiltrating CD206+ macrophages, which are typically associated with tumor promoting functions. Importantly, our laboratory results were supported by human breast cancer patient data, where increased expression was significantly associated with a tumor promoting inflammatory gene signature. Because high levels of HA deposition within many tumor types yields a poorer prognosis, our results emphasize that HA-CD44 interactions potentially have broad implications across multiple cancers.

摘要

癌症已被概念化为一种以促肿瘤炎症为主的慢性伤口。鉴于越来越多的证据表明微环境支持肿瘤生长,我们研究了乳腺癌细胞内透明质酸(HA)与CD44的相互作用,以确定该轴是否直接影响炎症微环境的形成。我们的结果表明,乳腺癌细胞合成并裂解HA,并在细胞表面表达CD44。使用RNA测序方法,我们发现乳腺癌细胞中CD44的缺失改变了细胞因子相关基因的表达。具体而言,我们发现,在CD44或HA缺失后,乳腺癌细胞产生的趋化因子CCL2显著减少。在体内,我们发现乳腺癌细胞中CD44的缺失导致肿瘤形成和局部进展延迟。这一发现伴随着浸润性CD206 +巨噬细胞的减少,这些巨噬细胞通常与促肿瘤功能相关。重要的是,我们的实验室结果得到了人类乳腺癌患者数据的支持,其中表达增加与促肿瘤炎症基因特征显著相关。由于许多肿瘤类型中高水平的HA沉积预示着较差的预后,我们的结果强调HA - CD44相互作用可能对多种癌症具有广泛影响。

https://cdn.ncbi.nlm.nih.gov/pmc/blobs/11ae/7281239/f6706a151818/cancers-12-01325-g001.jpg

文献AI研究员

20分钟写一篇综述,助力文献阅读效率提升50倍。

立即体验

用中文搜PubMed

大模型驱动的PubMed中文搜索引擎

马上搜索

文档翻译

学术文献翻译模型,支持多种主流文档格式。

立即体验