Suppr超能文献

利用CRISPR/Cas9进行基因靶点调控确定乙二醛酶1是A375人恶性黑色素瘤细胞体外和体内侵袭与转移的新型分子决定因素。

Genetic Target Modulation Employing CRISPR/Cas9 Identifies Glyoxalase 1 as a Novel Molecular Determinant of Invasion and Metastasis in A375 Human Malignant Melanoma Cells In Vitro and In Vivo.

作者信息

Jandova Jana, Perer Jessica, Hua Anh, Snell Jeremy A, Wondrak Georg T

机构信息

Department of Pharmacology and Toxicology, College of Pharmacy & UA Cancer Center, University of Arizona, Tucson, AZ 85724, USA.

出版信息

Cancers (Basel). 2020 May 26;12(6):1369. doi: 10.3390/cancers12061369.

Abstract

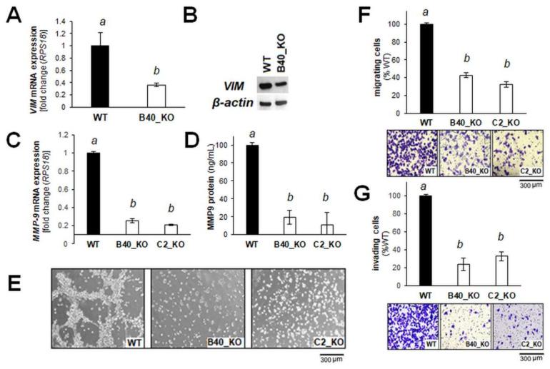
Metabolic reprogramming is a molecular hallmark of cancer. Recently, we have reported the overexpression of glyoxalase 1 (encoded by ), a glutathione-dependent enzyme involved in detoxification of the reactive glycolytic byproduct methylglyoxal, in human malignant melanoma cell culture models and clinical samples. However, the specific role of in melanomagenesis remains largely unexplored. Here, using genetic target modulation, we report the identification of as a novel molecular determinant of invasion and metastasis in malignant melanoma. First, A375 human malignant melanoma cells with deletion (A375-_KO) were engineered using CRISPR/Cas9, and genetic rescue clones were generated by stable transfection of KO clones employing a CMV-driven construct (A375-_R). After confirming target modulation at the mRNA and protein levels (RT-qPCR, immunodetection, enzymatic activity), phenotypic characterization indicated that deletion of does not impact proliferative capacity while causing significant sensitization to methylglyoxal-, chemotherapy-, and starvation-induced cytotoxic stress. Employing differential gene expression array analysis (A375-_KO versus A375-_WT), pronounced modulation of epithelial--mesenchymal transition (EMT)-related genes [upregulated: , , ; (downregulated): and (up to tenfold; < 0.05)] was observed-all of which are consistent with EMT suppression as a result of deletion. Importantly, these expression changes were largely reversed upon genetic rescue employing A375-_R cells. Differential expression of as a function of status was further substantiated by enzymatic activity and ELISA analysis; phenotypic assessment revealed the pronounced attenuation of morphological potential, transwell migration, and matrigel 3D-invasion capacity displayed by A375-_KO cells, reversed again in genetic rescue clones. Strikingly, in a SCID mouse metastasis model, lung tumor burden imposed by A375-_KO cells was strongly attenuated as compared to A375-_WT cells. Taken together, these prototype data provide evidence in support of a novel function of in melanoma cell invasiveness and metastasis, and ongoing investigations explore the function and therapeutic potential of as a novel melanoma target.

摘要

代谢重编程是癌症的一个分子标志。最近,我们报道了乙二醛酶1(由[具体基因名称]编码)在人恶性黑色素瘤细胞培养模型和临床样本中的过表达,乙二醛酶1是一种依赖谷胱甘肽的酶,参与活性糖酵解副产物甲基乙二醛的解毒。然而,[具体基因名称]在黑色素瘤发生中的具体作用仍 largely unexplored。在这里,我们使用基因靶点调控,报道了[具体基因名称]作为恶性黑色素瘤侵袭和转移的一种新型分子决定因素的鉴定。首先,使用CRISPR/Cas9技术构建了缺失[具体基因名称]的A375人恶性黑色素瘤细胞(A375 -[具体基因名称]_KO),并通过用CMV驱动的[具体基因名称]构建体稳定转染KO克隆产生基因拯救克隆(A375 -[具体基因名称]_R)。在确认[具体基因名称]在mRNA和蛋白质水平的靶点调控(RT - qPCR、免疫检测、酶活性)后,表型特征表明,[具体基因名称]的缺失不影响增殖能力,但会导致对甲基乙二醛、化疗和饥饿诱导的细胞毒性应激显著敏感。采用差异基因表达阵列分析(A375 -[具体基因名称]_KO与A375 -[具体基因名称]_WT),观察到上皮 - 间充质转化(EMT)相关基因有明显调控[上调:[具体基因名称1]、[具体基因名称2]、[具体基因名称3];(下调):[具体基因名称4]和[具体基因名称5](高达10倍;P < 0.05)]——所有这些都与由于[具体基因名称]缺失导致的EMT抑制一致。重要的是,在用A375 -[具体基因名称]_R细胞进行基因拯救后,这些表达变化在很大程度上得到了逆转。通过酶活性和ELISA分析进一步证实了[具体基因名称]作为[具体基因名称]状态函数的差异表达;表型评估显示A375 -[具体基因名称]_KO细胞表现出的形态潜能、Transwell迁移和基质胶3D侵袭能力明显减弱,在基因拯救克隆中再次逆转。令人惊讶的是,在SCID小鼠转移模型中,与A375 -[具体基因名称]_WT细胞相比,A375 -[具体基因名称]_KO细胞造成的肺肿瘤负担明显减轻。综上所述,这些原型数据为[具体基因名称]在黑色素瘤细胞侵袭和转移中的新功能提供了证据,并且正在进行的研究探索[具体基因名称]作为一种新型黑色素瘤靶点的功能和治疗潜力。

https://cdn.ncbi.nlm.nih.gov/pmc/blobs/f70c/7352620/6e0db2b2293d/cancers-12-01369-g001.jpg

文献AI研究员

20分钟写一篇综述,助力文献阅读效率提升50倍。

立即体验

用中文搜PubMed

大模型驱动的PubMed中文搜索引擎

马上搜索

文档翻译

学术文献翻译模型,支持多种主流文档格式。

立即体验