Suppr超能文献

核相互作用 SET 结构域蛋白 1 的失活会损害 GATA1 调节的红细胞分化,并导致红白血病。

Nuclear interacting SET domain protein 1 inactivation impairs GATA1-regulated erythroid differentiation and causes erythroleukemia.

机构信息

University Children's Hospital Basel, Basel, Switzerland.

Department of Biomedicine, University of Basel, 4031, Basel, Switzerland.

出版信息

Nat Commun. 2020 Jun 12;11(1):2807. doi: 10.1038/s41467-020-16179-8.

Abstract

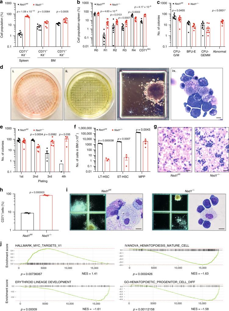
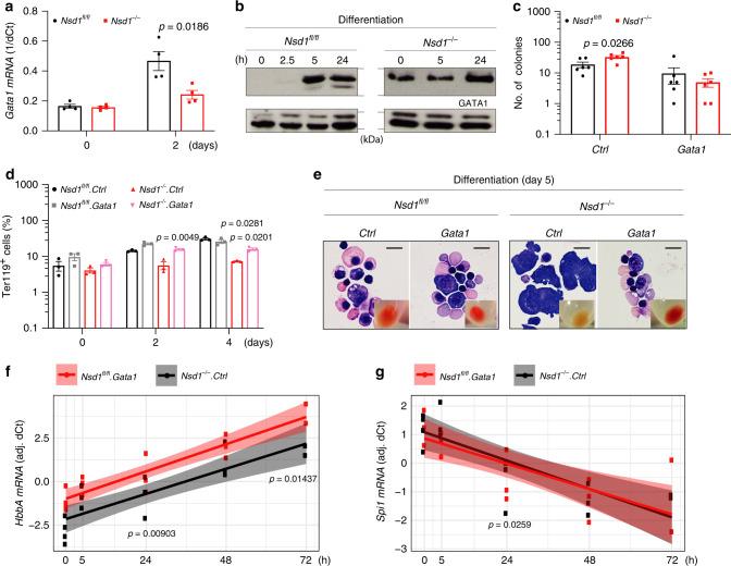
The nuclear receptor binding SET domain protein 1 (NSD1) is recurrently mutated in human cancers including acute leukemia. We show that NSD1 knockdown alters erythroid clonogenic growth of human CD34 hematopoietic cells. Ablation of Nsd1 in the hematopoietic system of mice induces a transplantable erythroleukemia. In vitro differentiation of Nsd1 erythroblasts is majorly impaired despite abundant expression of GATA1, the transcriptional master regulator of erythropoiesis, and associated with an impaired activation of GATA1-induced targets. Retroviral expression of wildtype NSD1, but not a catalytically-inactive NSD1 SET-domain mutant induces terminal maturation of Nsd1 erythroblasts. Despite similar GATA1 protein levels, exogenous NSD1 but not NSD significantly increases the occupancy of GATA1 at target genes and their expression. Notably, exogenous NSD1 reduces the association of GATA1 with the co-repressor SKI, and knockdown of SKI induces differentiation of Nsd1 erythroblasts. Collectively, we identify the NSD1 methyltransferase as a regulator of GATA1-controlled erythroid differentiation and leukemogenesis.

摘要

核受体结合 SET 域蛋白 1(NSD1)在包括急性白血病在内的人类癌症中经常发生突变。我们表明,NSD1 敲低会改变人类 CD34 造血细胞的红系集落生成。在小鼠造血系统中敲除 Nsd1 会诱导可移植的红白血病。尽管大量表达转录因子 GATA1(红细胞生成的转录主调控因子),但 Nsd1 红细胞体外分化主要受损,并伴有 GATA1 诱导靶标的激活受损。野生型 NSD1 的逆转录病毒表达而非无催化活性的 NSD1 SET 结构域突变可诱导 Nsd1 红细胞的终末成熟。尽管 GATA1 蛋白水平相似,但外源性 NSD1 而非 NSD1 显著增加 GATA1 在靶基因上的占有率及其表达。值得注意的是,外源性 NSD1 减少了 GATA1 与共抑制因子 SKI 的结合,而 SKI 的敲低会诱导 Nsd1 红细胞的分化。总的来说,我们确定 NSD1 甲基转移酶是 GATA1 控制的红细胞分化和白血病发生的调节剂。

https://cdn.ncbi.nlm.nih.gov/pmc/blobs/eb93/7293310/df8e08833102/41467_2020_16179_Fig1_HTML.jpg

文献AI研究员

20分钟写一篇综述,助力文献阅读效率提升50倍。

立即体验

用中文搜PubMed

大模型驱动的PubMed中文搜索引擎

马上搜索

文档翻译

学术文献翻译模型,支持多种主流文档格式。

立即体验