Suppr超能文献

异位表达 ABA 受体 OsPYL/RCAR7(一种信号活性较低的 ABA 受体)可提高水稻的耐旱性而不影响生长。

Ectopic Expression of OsPYL/RCAR7, an ABA Receptor Having Low Signaling Activity, Improves Drought Tolerance without Growth Defects in Rice.

机构信息

Metabolic Engineering Division, National Institute of Agricultural Sciences, RDA, Jeonju, Jeollabuk-do 54874, Korea.

Department of Biological Sciences, Sungkyunkwan University, Suwon 16419, Korea.

出版信息

Int J Mol Sci. 2020 Jun 11;21(11):4163. doi: 10.3390/ijms21114163.

Abstract

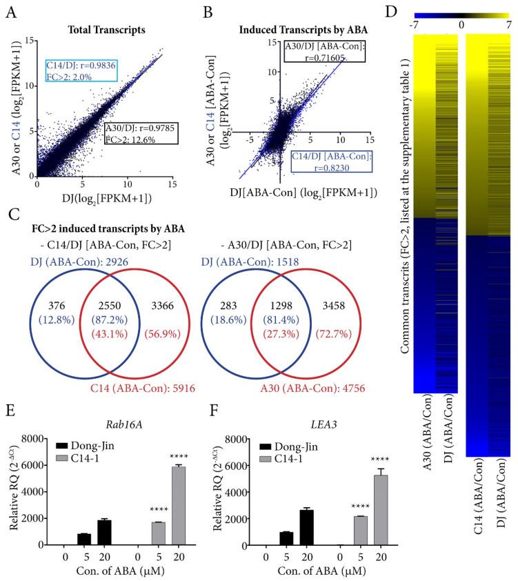
Overexpression of abscisic acid (ABA) receptors has been reported to enhance drought tolerance, but also to cause stunted growth and decreased crop yield. Here, we constructed transgenic rice for all monomeric ABA receptors and observed that only transgenic rice over-expressing showed similar phenotype with wild type, without total yield loss when grown under normal growth condition in a paddy field. Even though transgenic rice over-expressing / showed neither an ABA-sensitivity nor an osmotic stress tolerance in plate assay, it showed drought tolerance. We investigated the ABA-dependent interaction with OsPP2CAs and ABA signaling induction by OsPYL/RCAR7. In yeast two hybrid assay, OsPYL/RCAR7 required critically higher ABA concentrations to interact with OsPP2CAs than other ABA receptors, and co-immunoprecipitation assay showed strong interaction under ABA treatment. When ABA-responsive signaling activity was monitored using a transient expression system in rice protoplasts, OsPYL/RCAR7 had the lowest ABA-responsive signaling activity as compared with other ABA receptors. OsPYL/RCAR7 also showed weak suppression of phosphatase activity as compared with other ABA receptors in vitro. Transcriptome analysis of transgenic rice over-expressing suggested that only a few genes were induced similar to control under without exogenous ABA, but a large number of genes was induced under ABA treatment compared with control. We conclude that OsPYL/RCAR7 is a novel functional ABA receptor that has low ABA signaling activity and exhibits high ABA dependence. These results lay the foundation for a new strategy to improve drought stress tolerance without compromising crop growth.

摘要

已报道过脱落酸(ABA)受体的过表达能增强耐旱性,但也会导致生长迟缓和作物产量降低。在这里,我们构建了所有单体 ABA 受体的转基因水稻,并观察到只有过表达 的转基因水稻表现出与野生型相似的表型,在水田正常生长条件下生长时,不会导致总产量损失。尽管在平板测定中过表达 / 的转基因水稻既没有 ABA 敏感性也没有耐渗透胁迫性,但它表现出耐旱性。我们研究了 ABA 依赖性与 OsPP2CAs 的相互作用以及 ABA 信号诱导的 OsPYL/RCAR7。在酵母双杂交测定中,与其他 ABA 受体相比,OsPYL/RCAR7 与 OsPP2CAs 的相互作用需要临界更高的 ABA 浓度,共免疫沉淀测定显示在 ABA 处理下有强烈的相互作用。当使用水稻原生质体中的瞬时表达系统监测 ABA 响应信号活性时,与其他 ABA 受体相比,OsPYL/RCAR7 的 ABA 响应信号活性最低。与其他 ABA 受体相比,OsPYL/RCAR7 在体外也表现出较弱的抑制磷酸酶活性。过表达 的转基因水稻的转录组分析表明,在没有外源 ABA 的情况下,只有少数基因被诱导与对照相似,但在 ABA 处理下与对照相比,大量基因被诱导。我们得出结论,OsPYL/RCAR7 是一种新型功能性 ABA 受体,具有低的 ABA 信号活性,并表现出高度的 ABA 依赖性。这些结果为在不影响作物生长的情况下提高耐旱性提供了新的策略基础。

https://cdn.ncbi.nlm.nih.gov/pmc/blobs/0147/7312952/ae9058e215f0/ijms-21-04163-g001.jpg

文献AI研究员

20分钟写一篇综述,助力文献阅读效率提升50倍。

立即体验

用中文搜PubMed

大模型驱动的PubMed中文搜索引擎

马上搜索

文档翻译

学术文献翻译模型,支持多种主流文档格式。

立即体验