Suppr超能文献

YBX1 通过靶向 p110β 介导自噬,并降低 NSCLC 对顺铂的敏感性。

YBX1 mediates autophagy by targeting p110β and decreasing the sensitivity to cisplatin in NSCLC.

机构信息

Department of Thoracic Surgery, The First Affiliated Hospital of Dalian Medical University, 116011, Dalian, China.

Departments of Respiratory Medicine, Zhongshan Hospital, Dalian Univerdity, 116011, Dalian, China.

出版信息

Cell Death Dis. 2020 Jun 19;11(6):476. doi: 10.1038/s41419-020-2555-4.

Abstract

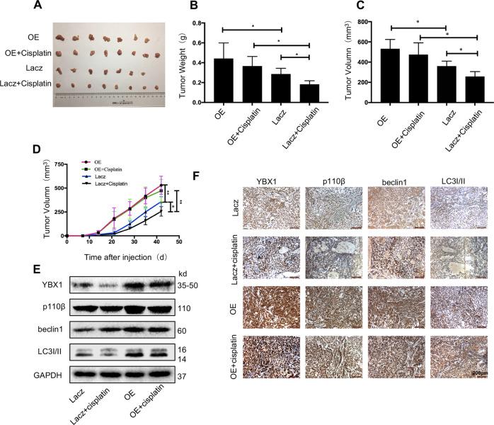
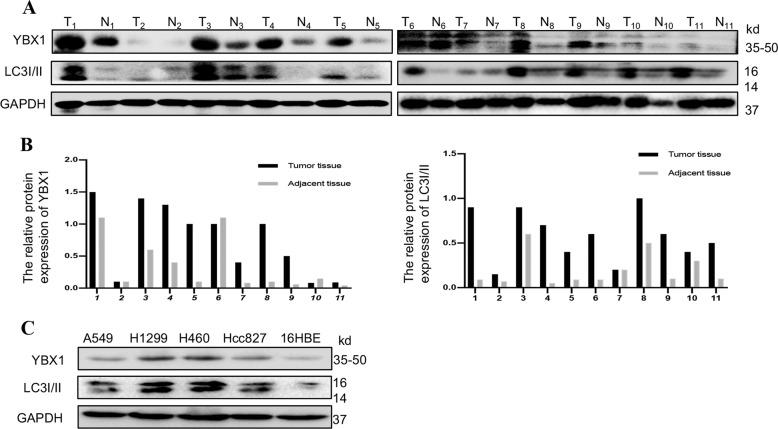
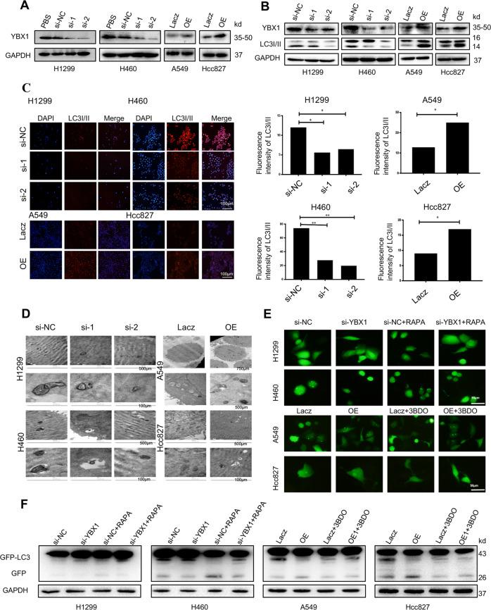
Y-box binding protein 1 (YBX1) is involved in the development of multiple types of tumors. However, the relationship between YBX1 and autophagy in non-small cell lung cancer (NSCLC) remains unclear. In this study, we analyzed the expression and clinical significance of YBX1 and markers of autophagy (LC3I/II) in NSCLC and examined their roles in regulating sensitivity to cisplatin in NSCLC. The retrospective analysis of patients with NSCLC indicated that YBX1 was positively correlated with autophagy. Increased levels of YBX1 or autophagy also observed in NSCLC cells compared with those in 16HBE cells. Compared to the controls, the knockdown of YBX1 expression suppressed autophagy, increased drug sensitivity and promoted apoptosis in response to cisplatin in NSCLC cells by targeting the p110β promoter and inhibiting p110β/Vps34/beclin1 signaling pathways. We also demonstrated in an in vivo study that the overexpressed YBX1 effectively increased NSCLC growth and progression and decreased the sensitivity to cisplatin by inducing autophagy in a xenograft tumor model, and these effects were concomitant with the increasing of p110β and beclin1 expression. Collectively, these results show that YBX1 plays an essential role in autophagy in NSCLC.

摘要

Y 盒结合蛋白 1(YBX1)参与多种类型肿瘤的发生发展。然而,YBX1 与非小细胞肺癌(NSCLC)中的自噬之间的关系尚不清楚。在本研究中,我们分析了 NSCLC 中 YBX1 和自噬标志物(LC3I/II)的表达和临床意义,并研究了它们在调节 NSCLC 对顺铂敏感性中的作用。对 NSCLC 患者的回顾性分析表明,YBX1 与自噬呈正相关。与 16HBE 细胞相比,YBX1 或自噬在 NSCLC 细胞中也有增加。与对照组相比,YBX1 表达的敲低通过靶向 p110β 启动子并抑制 p110β/Vps34/beclin1 信号通路,抑制自噬,增加药物敏感性并促进顺铂诱导的 NSCLC 细胞凋亡。我们还在体内研究中证明,过表达的 YBX1 通过诱导自噬,在异种移植肿瘤模型中有效增加 NSCLC 的生长和进展,并降低对顺铂的敏感性,这些作用伴随着 p110β 和 beclin1 表达的增加。综上所述,这些结果表明 YBX1 在 NSCLC 中的自噬中发挥重要作用。

https://cdn.ncbi.nlm.nih.gov/pmc/blobs/5843/7305216/3a827884287f/41419_2020_2555_Fig1_HTML.jpg

文献AI研究员

20分钟写一篇综述,助力文献阅读效率提升50倍。

立即体验

用中文搜PubMed

大模型驱动的PubMed中文搜索引擎

马上搜索

文档翻译

学术文献翻译模型,支持多种主流文档格式。

立即体验