Suppr超能文献

稳心颗粒通过 PKC-/NOX2/ROS 通路改善 H9c2 细胞缺氧/复氧诱导的线粒体氧化应激。

Wenxin Granule Ameliorates Hypoxia/Reoxygenation-Induced Oxidative Stress in Mitochondria via the PKC-/NOX2/ROS Pathway in H9c2 Cells.

机构信息

Department of Geriatric Medicine of the Second Affiliated Hospital, Zhejiang University School of Medicine, Hangzhou 310009, China.

College of Pharmaceutical Science, Zhejiang Chinese Medical University, Hangzhou 311402, China.

出版信息

Oxid Med Cell Longev. 2020 May 20;2020:3245483. doi: 10.1155/2020/3245483. eCollection 2020.

Abstract

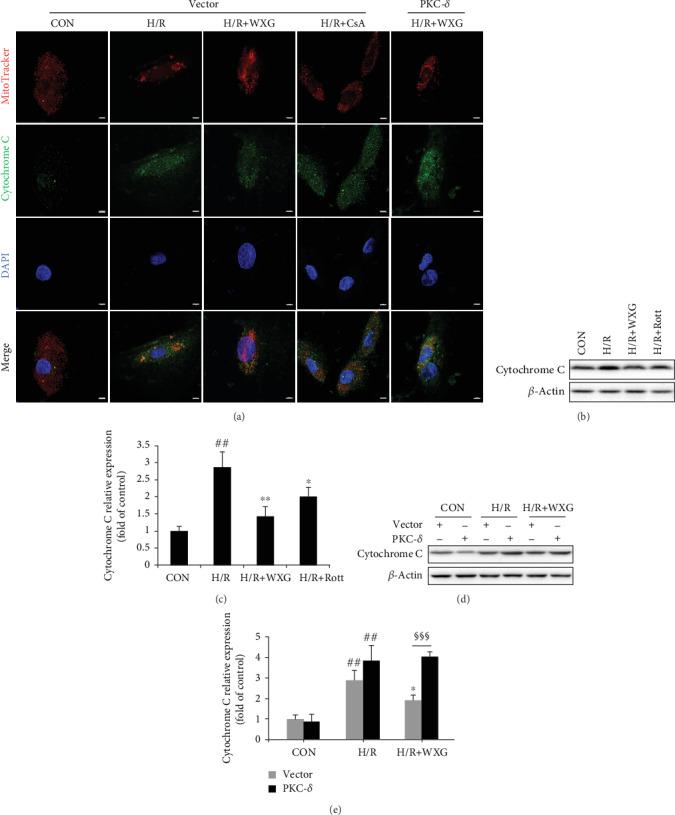
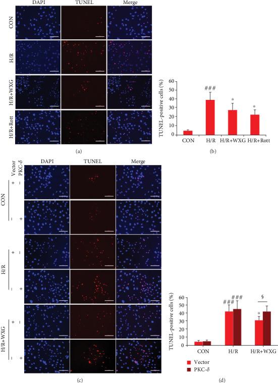
Myocardial infarction and following reperfusion therapy-induced myocardial ischemia/reperfusion (I/R) injury have been recognized as an important subject of cardiovascular disease with high mortality. As the antiarrhythmic agent, Wenxin Granule (WXG) is widely used to arrhythmia and heart failure. In our pilot study, we found the antioxidative potential of WXG in the treatment of myocardial I/R. This study is aimed at investigating whether WXG could treat cardiomyocyte hypoxia/reoxygenation (H/R) injury by inhibiting oxidative stress in mitochondria. The H9c2 cardiomyocyte cell line was subject to H/R stimuli to mimic I/R injury . WXG was added to the culture medium 24 h before H/R exposing as pretreatment. Protein kinase C- (PKC-) inhibitor rottlerin or PKC- lentivirus vectors were conducted on H9c2 cells to downregulate or overexpress PKC- protein. Then, the cell viability, oxidative stress levels, intracellular and mitochondrial ROS levels, mitochondrial function, and apoptosis index were analyzed. In addition, PKC- protein expression in each group was verified by western blot analysis. Compared with the control group, the PKC- protein level was significantly increased in the H/R group, which was remarkably improved by WXG or rottlerin. PKC- lentivirus vector-mediated PKC- overexpression was not reduced by WXG. WXG significantly improved H/R-induced cell injury, lower levels of SOD and GSH/GSSG ratio, higher levels of MDA, intracellular and mitochondrial ROS content, mitochondrial membrane potential and ATP loss, mitochondrial permeability transition pore opening, NOX2 activation, cytochrome C release, Bax/Bcl-2 ratio and cleaved caspase-3 increasing, and cell apoptosis. Similar findings were obtained from rottlerin treatment. However, the protective effects of WXG were abolished by PKC- overexpression, indicating that PKC- was a potential target of WXG treatment. Our findings demonstrated a novel mechanism by which WXG attenuated oxidative stress and mitochondrial dysfunction of H9c2 cells induced by H/R stimulation via inhibitory regulation of PKC-/NOX2/ROS signaling.

摘要

心肌梗死及随后的再灌注治疗引起的心肌缺血/再灌注(I/R)损伤已被认为是心血管疾病中死亡率较高的一个重要课题。稳心颗粒(WXG)作为抗心律失常药物,被广泛用于心律失常和心力衰竭的治疗。在我们的初步研究中,我们发现 WXG 在治疗心肌 I/R 方面具有抗氧化潜力。本研究旨在探讨 WXG 是否通过抑制线粒体氧化应激来治疗心肌细胞缺氧/复氧(H/R)损伤。使用 H9c2 心肌细胞系进行 H/R 刺激模拟 I/R 损伤。WXG 在 H/R 暴露前 24 小时加入培养基中作为预处理。使用蛋白激酶 C-(PKC-)抑制剂rottlerin 或 PKC-慢病毒载体转染 H9c2 细胞以下调或过表达 PKC-蛋白。然后分析细胞活力、氧化应激水平、细胞内和线粒体 ROS 水平、线粒体功能和细胞凋亡指数。此外,通过 Western blot 分析验证各组的 PKC-蛋白表达。与对照组相比,H/R 组 PKC-蛋白水平显著升高,WXG 或 rottlerin 可显著改善该水平。WXG 不能降低 PKC-慢病毒载体介导的 PKC-过表达。WXG 显著改善 H/R 诱导的细胞损伤,降低 SOD 和 GSH/GSSG 比值,增加 MDA、细胞内和线粒体 ROS 含量、线粒体膜电位和 ATP 丢失、线粒体通透性转换孔开放、NOX2 激活、细胞色素 C 释放、Bax/Bcl-2 比值和 cleaved caspase-3 增加,以及细胞凋亡。rottlerin 处理也得到了类似的结果。然而,PKC-过表达消除了 WXG 的保护作用,表明 PKC-是 WXG 治疗的潜在靶点。我们的研究结果表明,WXG 通过抑制 PKC-/NOX2/ROS 信号通路,减轻 H9c2 细胞 H/R 刺激诱导的氧化应激和线粒体功能障碍,从而发挥其作用。

https://cdn.ncbi.nlm.nih.gov/pmc/blobs/1bab/7260629/ff2689a5ed82/OMCL2020-3245483.001.jpg

文献AI研究员

20分钟写一篇综述,助力文献阅读效率提升50倍。

立即体验

用中文搜PubMed

大模型驱动的PubMed中文搜索引擎

马上搜索

文档翻译

学术文献翻译模型,支持多种主流文档格式。

立即体验