Suppr超能文献

烟酰胺核糖通过调节自噬和氧化应激来改善心肌缺血/再灌注损伤。

Nicotinamide ribose ameliorates myocardial ischemia/reperfusion injury by regulating autophagy and regulating oxidative stress.

作者信息

Yuan Chen, Yang Heng, Lan Wanqi, Yang Juesheng, Tang Yanhua

机构信息

The Second Affiliated Hospital, Jiangxi Medical College, Nanchang University, Nanchang, Jiangxi 330006, P.R. China.

Department of Cardiovascular Surgery, The Second Affiliated Hospital of Nanchang University, Nanchang, Jiangxi 330000, P.R. China.

出版信息

Exp Ther Med. 2024 Mar 7;27(5):187. doi: 10.3892/etm.2024.12475. eCollection 2024 May.

Abstract

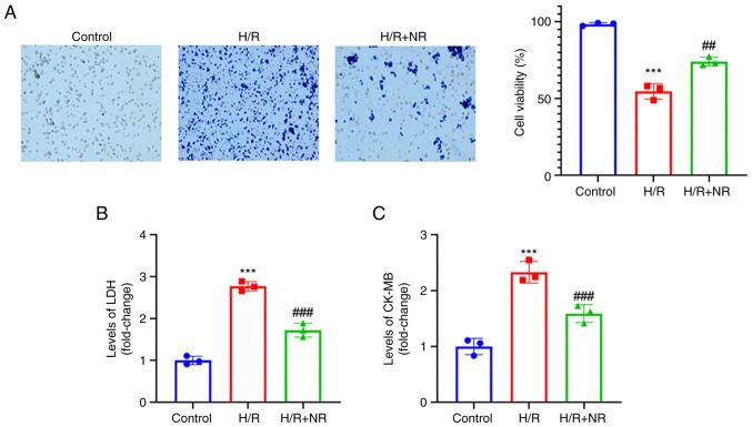
Nicotinamide riboside (NR) has been reported to play a protective role in myocardial ischemia-reperfusion (I/R) injury when used in association with other drugs; however, the individual effect of NR is unknown. In the present study Evan's blue/triphenyl tetrazolium chloride staining, hematoxylin and eosin staining, echocardiography, western blotting, reverse transcription-quantitative PCR, and the detection of myocardial injury-associated markers and oxidative stress metabolites were used to explore the ability of NR to alleviate cardiac I/R injury and the relevant mechanisms of action. In a mouse model of I/R injury, dietary supplementation with NR reduced the area of myocardial ischemic infarction, alleviated pathological myocardial changes, decreased inflammatory cell infiltration and attenuated the levels of mitochondrial reactive oxygen species (ROS) and creatine kinase myocardial band (CK-MB). In addition, echocardiography suggested that NR alleviated the functional damage of the myocardium caused by I/R injury. In H9c2 cells, NR pretreatment reduced the levels of lactate dehydrogenase, CK-MB, malondialdehyde, superoxide dismutase and ROS, and reduced cell mortality after the induction of hypoxia/reoxygenation (H/R) injury. In addition, the results indicated NR activated sirt 1 via the upregulation of nicotinamide adenine dinucleotide (NAD) and protected the cells against autophagy. The sirt 1 inhibitor EX527 significantly attenuated the ability of NR to inhibit autophagy, but had no significant effect on the ROS content of the H9c2 cells. In summary, the present study suggests that NR protects against autophagy by increasing the NAD content in the body via the sirt 1 pathway, although the sirt 1 pathway does not affect oxidative stress.

摘要

据报道,烟酰胺核糖(NR)与其他药物联合使用时,对心肌缺血再灌注(I/R)损伤具有保护作用;然而,NR的单独作用尚不清楚。在本研究中,采用伊文思蓝/氯化三苯基四氮唑染色、苏木精和伊红染色、超声心动图、蛋白质印迹法、逆转录定量PCR以及心肌损伤相关标志物和氧化应激代谢产物的检测,以探讨NR减轻心脏I/R损伤的能力及其相关作用机制。在I/R损伤小鼠模型中,饮食中补充NR可减少心肌缺血梗死面积,减轻心肌病理变化,减少炎性细胞浸润,并降低线粒体活性氧(ROS)和肌酸激酶同工酶(CK-MB)水平。此外,超声心动图显示,NR减轻了I/R损伤所致的心肌功能损害。在H9c2细胞中,NR预处理可降低乳酸脱氢酶、CK-MB、丙二醛、超氧化物歧化酶和ROS水平,并降低缺氧/复氧(H/R)损伤诱导后的细胞死亡率。此外,结果表明NR通过上调烟酰胺腺嘌呤二核苷酸(NAD)激活沉默调节蛋白1(sirt 1),并保护细胞免受自噬。sirt 1抑制剂EX527显著减弱了NR抑制自噬的能力,但对H9c2细胞的ROS含量无显著影响。总之,本研究表明,NR通过sirt 1途径增加体内NAD含量来保护细胞免受自噬,尽管sirt 1途径不影响氧化应激。

https://cdn.ncbi.nlm.nih.gov/pmc/blobs/101b/10964731/150a3bff71e6/etm-27-05-12475-g00.jpg

文献AI研究员

20分钟写一篇综述,助力文献阅读效率提升50倍。

立即体验

用中文搜PubMed

大模型驱动的PubMed中文搜索引擎

马上搜索

文档翻译

学术文献翻译模型,支持多种主流文档格式。

立即体验