Suppr超能文献

抗病毒 RNA 干扰的激活不仅存在于神经祖细胞中,也存在于哺乳动物的体细胞中。

The activation of antiviral RNA interference not only exists in neural progenitor cells but also in somatic cells in mammals.

机构信息

State Key Laboratory of Genetic Engineering, School of Life Sciences, Fudan University, Shanghai, China.

State Key Laboratory of Medical Neurobiology, School of Life Sciences, Fudan University, Shanghai, China.

出版信息

Emerg Microbes Infect. 2020 Dec;9(1):1580-1589. doi: 10.1080/22221751.2020.1787798.

Abstract

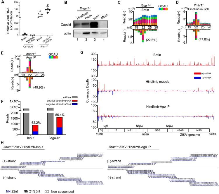
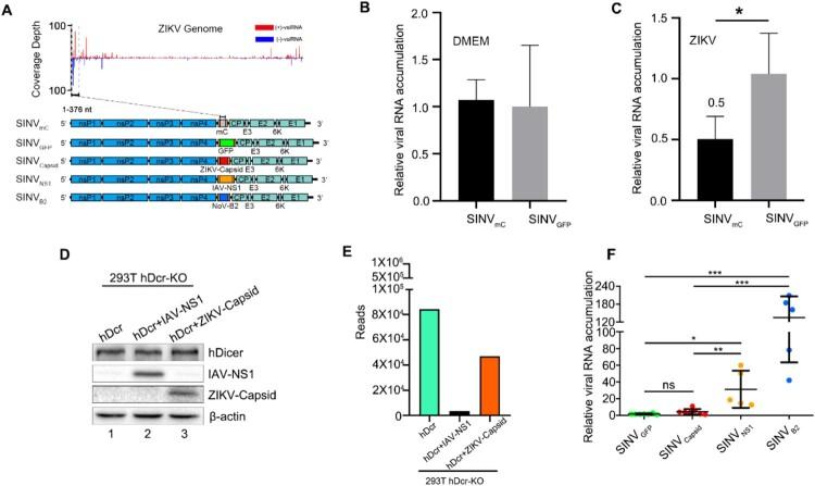
The RNA interference (RNAi) pathway directs an important antiviral immunity mechanism in plants and invertebrates. Recently, we and others have demonstrated that the antiviral RNAi response is also conserved in mammals, at least to five distinct RNA viruses, including Zika virus (ZIKV). ZIKV may preferentially infect neuronal progenitor cells (NPCs) in the developing foetal brain. ZIKV infection induces RNAi-mediated antiviral response in human NPCs, but not in the more differentiated NPCs or somatic cells. However, litter is known about the property or function of the virus-derived small-interfering RNAs (vsiRNAs) targeting ZIKV. Here we report a surprising observation: different from observations, viral small RNAs (vsRNAs) targeting ZIKV were produced upon infection in both central neuron system (CNS) and muscle tissues. In addition, our findings demonstrate the production of canonical vsiRNAs in murine CNS upon antiviral RNAi activation by Sindbis virus (SINV), suggesting the possibility of antiviral immune strategy applied by mammals in the CNS.

摘要

RNA 干扰 (RNAi) 途径指导植物和无脊椎动物中的一种重要抗病毒免疫机制。最近,我们和其他人已经证明,抗病毒 RNAi 反应在哺乳动物中也是保守的,至少对五种不同的 RNA 病毒,包括寨卡病毒 (ZIKV)。寨卡病毒可能优先感染发育中胎儿大脑中的神经祖细胞 (NPC)。寨卡病毒感染诱导人 NPC 中的 RNAi 介导的抗病毒反应,但 NPC 或体细胞中的分化程度更高的 NPC 则没有。然而,关于针对寨卡病毒的病毒衍生的小干扰 RNA (vsiRNA) 的特性或功能知之甚少。在这里,我们报告了一个令人惊讶的观察结果:与观察结果不同,寨卡病毒的病毒小 RNA (vsRNA) 在中枢神经系统 (CNS) 和肌肉组织中感染时都会产生。此外,我们的研究结果表明,在辛德毕斯病毒 (SINV) 激活抗病毒 RNAi 后,鼠类中枢神经系统中会产生典型的 vsiRNA,这表明哺乳动物在中枢神经系统中可能应用了抗病毒免疫策略。

https://cdn.ncbi.nlm.nih.gov/pmc/blobs/ca7e/7473182/75f998f4f4a0/TEMI_A_1787798_F0001_OC.jpg

文献AI研究员

20分钟写一篇综述,助力文献阅读效率提升50倍。

立即体验

用中文搜PubMed

大模型驱动的PubMed中文搜索引擎

马上搜索

文档翻译

学术文献翻译模型,支持多种主流文档格式。

立即体验