Suppr超能文献

人类人工染色体上 H3K9me3 的维持对于分离是必需的,但不是着丝粒表观遗传记忆所必需的。

H3K9me3 maintenance on a human artificial chromosome is required for segregation but not centromere epigenetic memory.

机构信息

Wellcome Trust Centre for Cell Biology, Edinburgh, UK.

Graduate School of Frontier Biosciences, Osaka University, Osaka, Japan.

出版信息

J Cell Sci. 2020 Jul 24;133(14):jcs242610. doi: 10.1242/jcs.242610.

Abstract

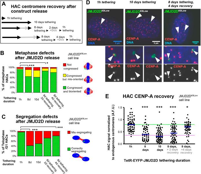
Most eukaryotic centromeres are located within heterochromatic regions. Paradoxically, heterochromatin can also antagonize centromere formation, and some centromeres lack it altogether. In order to investigate the importance of heterochromatin at centromeres, we used epigenetic engineering of a synthetic alphoid human artificial chromosome (HAC), to which chimeric proteins can be targeted. By tethering the JMJD2D demethylase (also known as KDM4D), we removed heterochromatin mark H3K9me3 (histone 3 lysine 9 trimethylation) specifically from the HAC centromere. This caused no short-term defects, but long-term tethering reduced HAC centromere protein levels and triggered HAC mis-segregation. However, centromeric CENP-A was maintained at a reduced level. Furthermore, HAC centromere function was compatible with an alternative low-H3K9me3, high-H3K27me3 chromatin signature, as long as residual levels of H3K9me3 remained. When JMJD2D was released from the HAC, H3K9me3 levels recovered over several days back to initial levels along with CENP-A and CENP-C centromere levels, and mitotic segregation fidelity. Our results suggest that a minimal level of heterochromatin is required to stabilize mitotic centromere function but not for maintaining centromere epigenetic memory, and that a homeostatic pathway maintains heterochromatin at centromeres.This article has an associated First Person interview with the first authors of the paper.

摘要

大多数真核生物的着丝粒位于异染色质区域内。矛盾的是,异染色质也可以拮抗着丝粒的形成,有些着丝粒完全缺乏异染色质。为了研究着丝粒异染色质的重要性,我们利用合成α-人源人工染色体(HAC)的表观遗传工程,将嵌合蛋白靶向该染色体。通过连接 JMJD2D 去甲基酶(也称为 KDM4D),我们特异性地从 HAC 着丝粒上去除异染色质标记 H3K9me3(组蛋白 3 赖氨酸 9 三甲基化)。这不会导致短期缺陷,但长期固定会降低 HAC 着丝粒蛋白水平,并引发 HAC 错误分离。然而,着丝粒 CENP-A 的水平保持在较低水平。此外,只要残留的 H3K9me3 水平保持不变,HAC 着丝粒功能与替代的低 H3K9me3、高 H3K27me3 染色质特征兼容。当 JMJD2D 从 HAC 上释放时,H3K9me3 水平在几天内恢复到初始水平,同时 CENP-A 和 CENP-C 着丝粒水平以及有丝分裂分离保真度也恢复到初始水平。我们的结果表明,维持有丝分裂着丝粒功能需要最低水平的异染色质,但不需要维持着丝粒表观遗传记忆,并且存在一种动态平衡途径来维持着丝粒的异染色质。本文有一篇与该论文第一作者的第一人称访谈。

https://cdn.ncbi.nlm.nih.gov/pmc/blobs/a9ee/7390644/60519a6acc03/joces-133-242610-g1.jpg

文献AI研究员

20分钟写一篇综述,助力文献阅读效率提升50倍。

立即体验

用中文搜PubMed

大模型驱动的PubMed中文搜索引擎

马上搜索

文档翻译

学术文献翻译模型,支持多种主流文档格式。

立即体验