Suppr超能文献

小胶质细胞吞噬髓鞘以修饰发育中的髓鞘形成。

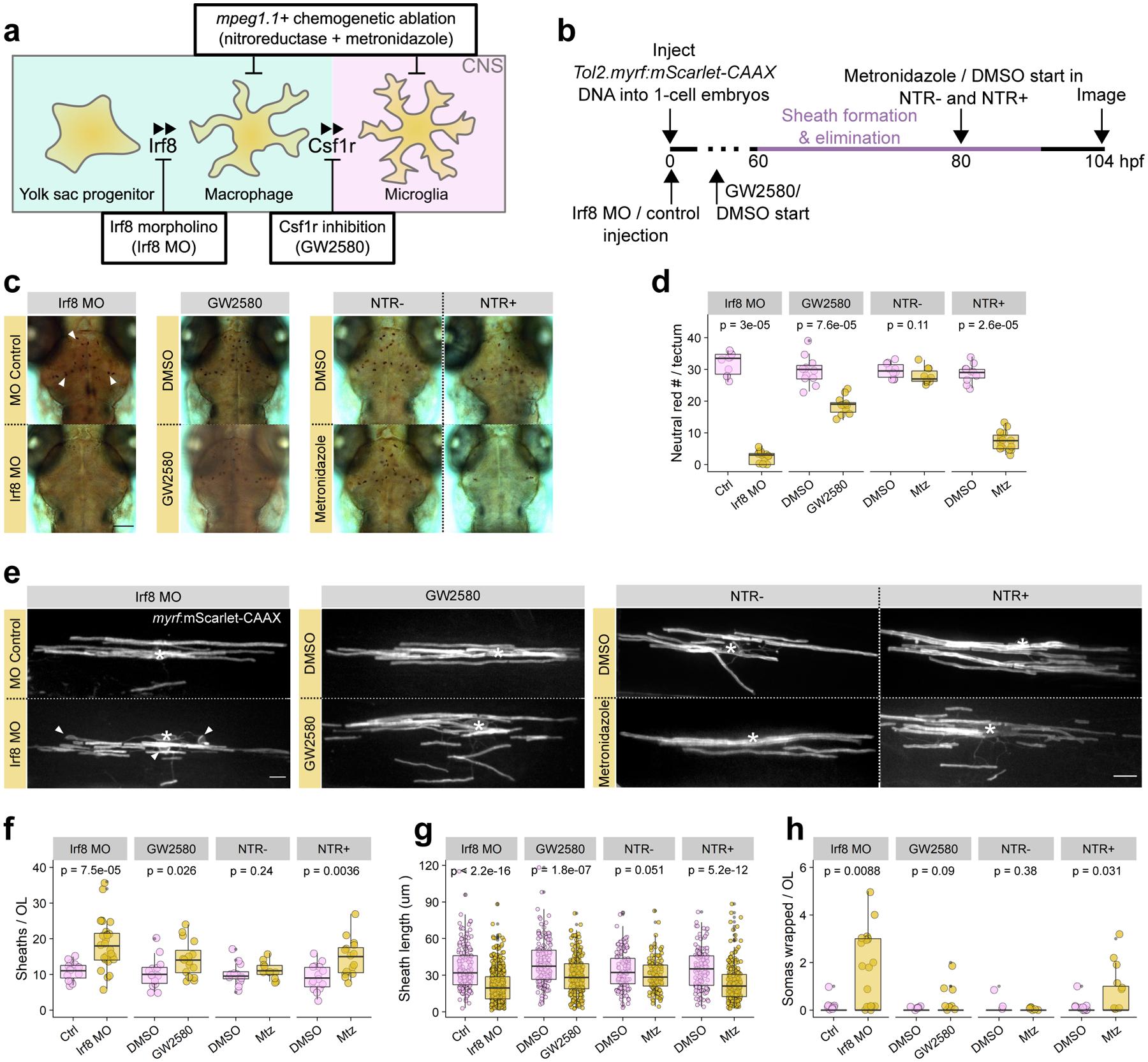
Microglia phagocytose myelin sheaths to modify developmental myelination.

机构信息

Neuroscience Graduate Program, University of Colorado, Aurora, CO, USA.

Department of Pediatrics, Section of Developmental Biology, University of Colorado, Aurora, CO, USA.

出版信息

Nat Neurosci. 2020 Sep;23(9):1055-1066. doi: 10.1038/s41593-020-0654-2. Epub 2020 Jul 6.

Abstract

During development, oligodendrocytes contact and wrap neuronal axons with myelin. Similarly to neurons and synapses, excess myelin sheaths are produced and selectively eliminated, but how elimination occurs is unknown. Microglia, the resident immune cells of the central nervous system, engulf surplus neurons and synapses. To determine whether microglia also prune myelin sheaths, we used zebrafish to visualize and manipulate interactions between microglia, oligodendrocytes, and neurons during development. We found that microglia closely associate with oligodendrocytes and specifically phagocytose myelin sheaths. By using a combination of optical, genetic, chemogenetic, and behavioral approaches, we reveal that neuronal activity bidirectionally balances microglial association with neuronal cell bodies and myelin phagocytosis in the optic tectum. Furthermore, multiple strategies to deplete microglia resulted in oligodendrocytes maintaining excessive and ectopic myelin. Our work reveals a neuronal activity-regulated role for microglia in modifying developmental myelin targeting by oligodendrocytes.

摘要

在发育过程中,少突胶质细胞与神经元轴突接触并包裹髓鞘。类似于神经元和突触,髓鞘会过度产生并被选择性消除,但消除的过程尚不清楚。小胶质细胞是中枢神经系统的固有免疫细胞,会吞噬多余的神经元和突触。为了确定小胶质细胞是否也会修剪髓鞘,我们使用斑马鱼来可视化和操纵发育过程中小胶质细胞、少突胶质细胞和神经元之间的相互作用。我们发现小胶质细胞与少突胶质细胞密切相关,并特异性地吞噬髓鞘。通过结合光学、遗传、化学遗传学和行为学方法,我们揭示了神经元活动双向平衡了小胶质细胞与神经元胞体的关联以及视神经顶盖中髓鞘的吞噬作用。此外,多种耗尽小胶质细胞的策略导致少突胶质细胞维持过多和异位髓鞘。我们的工作揭示了神经元活动调节小胶质细胞在修饰发育性髓鞘靶向中的作用,这种靶向作用由少突胶质细胞完成。

https://cdn.ncbi.nlm.nih.gov/pmc/blobs/cc10/7483351/384ead131876/nihms-1594382-f0007.jpg

文献AI研究员

20分钟写一篇综述,助力文献阅读效率提升50倍。

立即体验

用中文搜PubMed

大模型驱动的PubMed中文搜索引擎

马上搜索

文档翻译

学术文献翻译模型,支持多种主流文档格式。

立即体验