Suppr超能文献

单个少突胶质细胞在体内产生新髓鞘的时间仅有几个小时。

Individual oligodendrocytes have only a few hours in which to generate new myelin sheaths in vivo.

机构信息

Centre for Neuroregeneration, University of Edinburgh, Edinburgh EH16 4SB, UK.

出版信息

Dev Cell. 2013 Jun 24;25(6):599-609. doi: 10.1016/j.devcel.2013.05.013.

Abstract

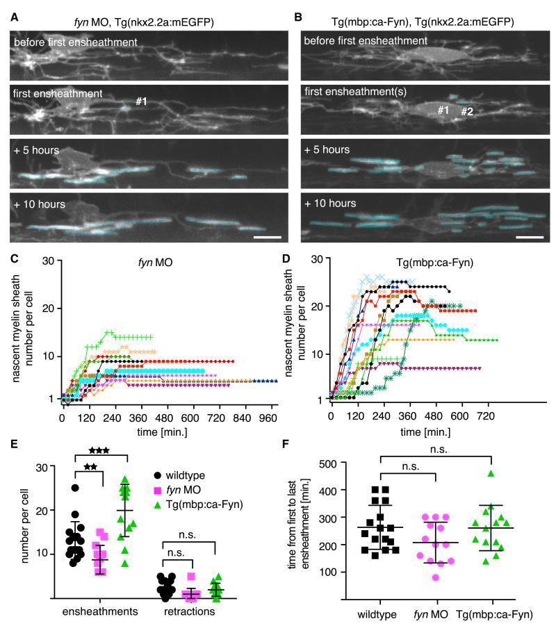
The number of myelin sheaths made by individual oligodendrocytes regulates the extent of myelination, which profoundly affects central nervous system function. It remains unknown when, during their life, individual oligodendrocytes can regulate myelin sheath number in vivo. We show, using live imaging in zebrafish, that oligodendrocytes make new myelin sheaths during a period of just 5 hr, with regulation of sheath number after this time limited to occasional retractions. We also show that activation and reduction of Fyn kinase in oligodendrocytes increases and decreases sheath number per cell, respectively. Interestingly, these oligodendrocytes also generate their new myelin sheaths within the same period, despite having vastly different extents of myelination. Our data demonstrate a restricted time window relative to the lifetime of the individual oligodendrocyte, during which myelin sheath formation occurs and the number of sheaths is determined.

摘要

个体少突胶质细胞形成的髓鞘数量调节着髓鞘化的程度,而髓鞘化程度对中枢神经系统功能有着深远的影响。目前仍不清楚,在其一生中的哪个阶段,个体少突胶质细胞能够在体内调节髓鞘数量。我们通过在斑马鱼体内进行活体成像,发现少突胶质细胞在短短 5 小时内就能形成新的髓鞘,而在此之后,髓鞘数量的调节则仅限于偶尔的回缩。我们还发现,激活和减少少突胶质细胞中的 Fyn 激酶分别会增加和减少每个细胞的髓鞘数量。有趣的是,这些少突胶质细胞也在同一时期形成新的髓鞘,尽管它们的髓鞘化程度有很大的不同。我们的数据表明,在个体少突胶质细胞的寿命内,存在一个相对有限的时间窗口,在此期间发生髓鞘形成,并决定了髓鞘的数量。

https://cdn.ncbi.nlm.nih.gov/pmc/blobs/38f2/4013507/7436650d56b6/emss-58231-f0001.jpg

文献AI研究员

20分钟写一篇综述,助力文献阅读效率提升50倍。

立即体验

用中文搜PubMed

大模型驱动的PubMed中文搜索引擎

马上搜索

文档翻译

学术文献翻译模型,支持多种主流文档格式。

立即体验