Suppr超能文献

自噬衔接蛋白 NDP52 和 FIP200 卷曲螺旋结构域别构激活 ULK1 复合物的膜募集。

The autophagy adaptor NDP52 and the FIP200 coiled-coil allosterically activate ULK1 complex membrane recruitment.

机构信息

Department of Molecular and Cell Biology and California Institute for Quantitative Biosciences, University of California, Berkeley, Berkeley, United States.

Molecular Biophysics and Integrated Bioimaging Division, Lawrence Berkeley National Laboratory, Berkeley, United States.

出版信息

Elife. 2020 Aug 10;9:e59099. doi: 10.7554/eLife.59099.

Abstract

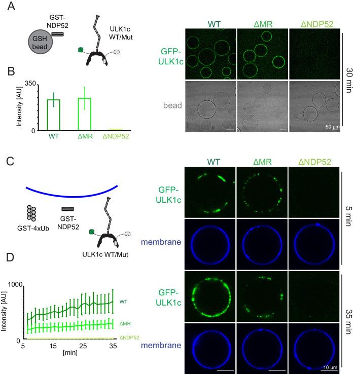
The selective autophagy pathways of xenophagy and mitophagy are initiated when the adaptor NDP52 recruits the ULK1 complex to autophagic cargo. Hydrogen-deuterium exchange coupled to mass spectrometry (HDX-MS) was used to map the membrane and NDP52 binding sites of the ULK1 complex to unique regions of the coiled coil of the FIP200 subunit. Electron microscopy of the full-length ULK1 complex shows that the FIP200 coiled coil projects away from the crescent-shaped FIP200 N-terminal domain dimer. NDP52 allosterically stimulates membrane-binding by FIP200 and the ULK1 complex by promoting a more dynamic conformation of the membrane-binding portion of the FIP200 coiled coil. Giant unilamellar vesicle (GUV) reconstitution confirmed that membrane recruitment by the ULK1 complex is triggered by NDP52 engagement. These data reveal how the allosteric linkage between NDP52 and the ULK1 complex could drive the first membrane recruitment event of phagophore biogenesis in xenophagy and mitophagy.

摘要

当衔接蛋白 NDP52 将 ULK1 复合物募集到自噬货物上时,异噬作用和线粒体自噬的选择性自噬途径就会启动。氢氘交换结合质谱(HDX-MS)被用来绘制 ULK1 复合物的膜和 NDP52 结合位点到 FIP200 亚基卷曲螺旋的独特区域。全长 ULK1 复合物的电子显微镜显示,FIP200 卷曲螺旋从 FIP200 N 端结构域二聚体的新月形向外突出。NDP52 通过促进 FIP200 卷曲螺旋的膜结合部分的更动态构象,别构刺激 FIP200 和 ULK1 复合物的膜结合。巨大的单层囊泡(GUV)重建证实,ULK1 复合物的膜募集是由 NDP52 结合触发的。这些数据揭示了 NDP52 和 ULK1 复合物之间的变构连接如何驱动异噬作用和线粒体自噬中吞噬体生物发生的第一个膜募集事件。

https://cdn.ncbi.nlm.nih.gov/pmc/blobs/f730/7447430/b4c9f2b1a9b7/elife-59099-fig1.jpg

文献AI研究员

20分钟写一篇综述,助力文献阅读效率提升50倍。

立即体验

用中文搜PubMed

大模型驱动的PubMed中文搜索引擎

马上搜索

文档翻译

学术文献翻译模型,支持多种主流文档格式。

立即体验