Suppr超能文献

携带化疗药物的超顺磁性氧化铁纳米颗粒通过实现主动积累提高单层和球体细胞培养中的药物疗效。

Superparamagnetic Iron Oxide Nanoparticles Carrying Chemotherapeutics Improve Drug Efficacy in Monolayer and Spheroid Cell Culture by Enabling Active Accumulation.

作者信息

Nguyen Khanh, Nuß Bianca, Mühlberger Marina, Unterweger Harald, Friedrich Ralf P, Alexiou Christoph, Janko Christina

机构信息

Department of Otorhinolaryngology, Head and Neck Surgery, Section of Experimental Oncology and Nanomedicine (SEON), Else Kröner-Fresenius-Stiftung Professorship, Universitätsklinikum Erlangen, 91054 Erlangen, Germany.

Friedrich-Alexander-Universität Erlangen-Nürnberg (FAU), 91054 Erlangen, Germany.

出版信息

Nanomaterials (Basel). 2020 Aug 11;10(8):1577. doi: 10.3390/nano10081577.

Abstract

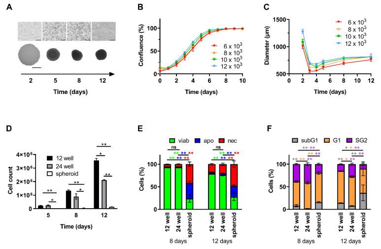
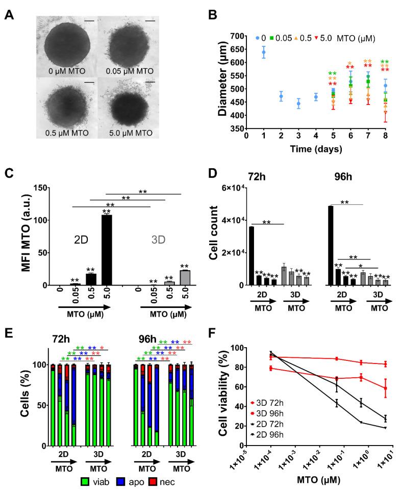
Cytotoxic and cytostatic chemotherapeutics act by attacking rapidly dividing tumor cells, predominantly affecting malignant tissue and to a certain degree preserving healthy cells. Nonetheless, severe side effects are caused as quickly proliferating healthy cells such as hematopoietic precursors and mucous membranes are impaired as well. This limits the administered dose and eventually allows tumor cells to escape treatment. In order to increase intratumoral drug concentration and simultaneously reduce systemic side effects, nanoparticles have come into focus as drug carriers. The functionalization of superparamagnetic iron oxide nanoparticles (SPIONs) with chemotherapeutics such as mitoxantrone (MTO) enables targeted drug transport by using magnetic forces. Here, we investigate SPIONs consisting of individual iron oxide cores of 10 nm in diameter and a total hydrodynamic diameter of 53 ± 0.8 nm as a transporting system for MTO. Comparing the killing efficacy in monolayer cell culture and multicellular tumor spheroids of HT-29 cells, we show that spheroids tolerate considerably higher doses of nanoparticle-loaded MTO. Therefore, dose predictions from conventional monolayer cell cultures are often misleading for in vivo applications. This was true for both soluble and nanoparticle-bound MTO. Using flow chambers mimicking in vivo blood flow, we furthermore demonstrate that SPIONs can magnetically accumulate MTO. We conclude that SPIONs can function as an effective delivery platform to increase local drug concentrations, thereby potentially overcoming chemotherapy resistance of cells.

摘要

细胞毒性和细胞抑制性化疗药物通过攻击快速分裂的肿瘤细胞起作用,主要影响恶性组织,并在一定程度上保护健康细胞。尽管如此,由于快速增殖的健康细胞如造血前体细胞和黏膜也会受到损害,所以会产生严重的副作用。这限制了给药剂量,并最终使肿瘤细胞得以逃脱治疗。为了提高肿瘤内药物浓度并同时降低全身副作用,纳米颗粒作为药物载体受到了关注。用米托蒽醌(MTO)等化疗药物对超顺磁性氧化铁纳米颗粒(SPIONs)进行功能化,能够利用磁力实现靶向药物运输。在此,我们研究了由直径为10 nm的单个氧化铁核组成、总流体动力学直径为53±0.8 nm的SPIONs作为MTO的运输系统。通过比较HT - 29细胞单层细胞培养和多细胞肿瘤球体中的杀伤效果,我们发现球体能够耐受相当高剂量的载纳米颗粒MTO。因此,传统单层细胞培养的剂量预测对于体内应用往往具有误导性。可溶性和纳米颗粒结合的MTO都是如此。使用模拟体内血流的流动腔,我们进一步证明SPIONs可以磁性积累MTO。我们得出结论,SPIONs可以作为一种有效的递送平台来提高局部药物浓度,从而有可能克服细胞的化疗耐药性。

https://cdn.ncbi.nlm.nih.gov/pmc/blobs/7264/7466387/d2f01b206540/nanomaterials-10-01577-g001.jpg

文献AI研究员

20分钟写一篇综述,助力文献阅读效率提升50倍。

立即体验

用中文搜PubMed

大模型驱动的PubMed中文搜索引擎

马上搜索

文档翻译

学术文献翻译模型,支持多种主流文档格式。

立即体验