Suppr超能文献

黄芪甲苷IV通过抑制内质网应激和自噬使非小细胞肺癌细胞对顺铂敏感。

Astragaloside IV sensitizes non-small cell lung cancer cells to cisplatin by suppressing endoplasmic reticulum stress and autophagy.

作者信息

Lai Song-Tao, Wang Yan, Peng Fei

机构信息

Department of Radiation Oncology, Fudan University Shanghai Cancer Center, Shanghai, China.

Department of Oncology, Shanghai Medical College, Fudan University, Shanghai, China.

出版信息

J Thorac Dis. 2020 Jul;12(7):3715-3724. doi: 10.21037/jtd-20-2098.

Abstract

BACKGROUND

Cisplatin is an effective chemotherapeutic drug for treating various cancers including non-small cell lung cancer (NSCLC), but resistance to cisplatin remains the main limitation to its use in clinic. Astragaloside IV (AS-IV), which is derived from , has been proven to participate in various anti-cancer activities including anti-cancer, anti-oxidative, and anti-inflammatory functions.

METHOD

In this study, we explored the role of AS-IV in cisplatin chemoresistance to NSCLC cells by establishing cisplatin-resistant the NSCLC cell lines, A549 and H1299.

RESULTS

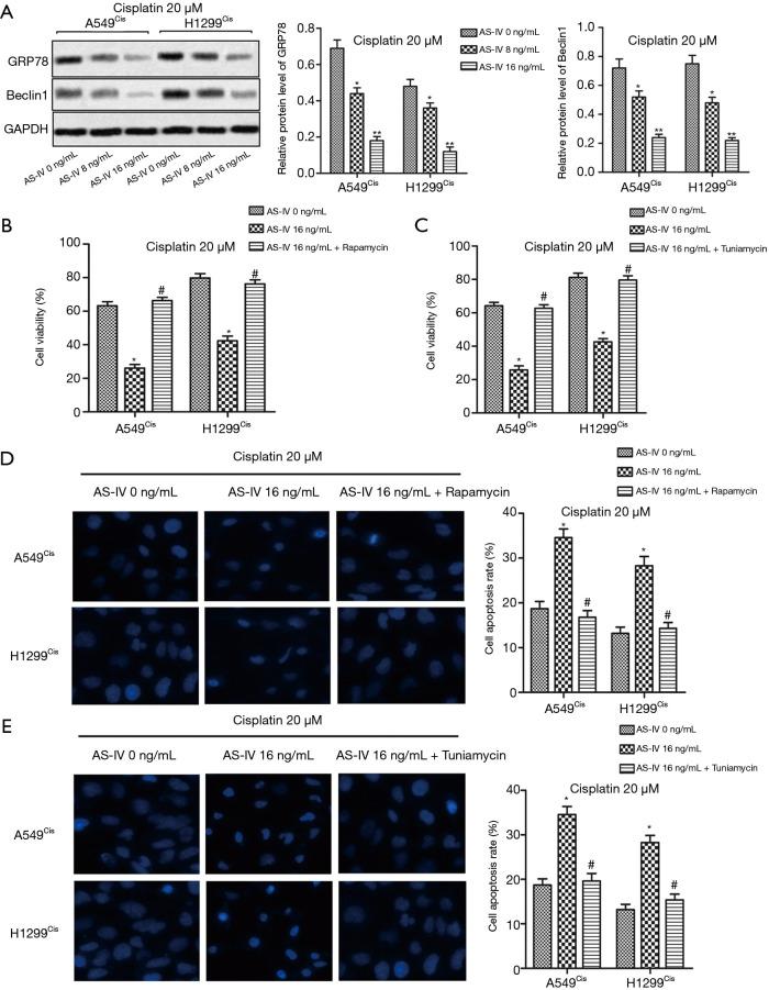
Cisplatin inhibited viability and promoted apoptosis of A549 and H1299 cells in a dose-dependent manner. In addition, cisplatin upregulated the levels of autophagy-related proteins (Beclin1, LC3 II/I) and endoplasmic reticulum (ER) stress-related proteins (glucose regulated protein 78: GRP78, protein kinase R (PKR)-like endoplasmic reticulum kinase: PERK), indicating that cisplatin caused autophagy and ER stress in NSCLC cells. However, treatment combined with AS-IV dose-dependently suppressed cell viability and increased the cell apoptosis rate in A549 and H1299 cells, suggesting that AS-IV elevated the anti-tumor role of cisplatin in NSCLC cells. AS-IV treatment suppressed the expression of GRP78 and Beclin1. Inhibition of ER stress or autophagy both counteracted the inhibitory effect of AS-IV on chemoresistance to cisplatin in NSCLC cells.

CONCLUSIONS

AS-IV sensitized NSCLC cells to cisplatin through suppressing ER stress and autophagy. This study provides a novel strategy of cisplatin combined with AS-IV for the treatment of cisplatin-resistant NSCLC patients.

摘要

背景

顺铂是一种用于治疗包括非小细胞肺癌(NSCLC)在内的多种癌症的有效化疗药物,但对顺铂的耐药性仍然是其临床应用的主要限制。黄芪甲苷IV(AS-IV)来源于黄芪,已被证明参与多种抗癌活动,包括抗癌、抗氧化和抗炎功能。

方法

在本研究中,我们通过建立顺铂耐药的NSCLC细胞系A549和H1299,探讨了AS-IV在NSCLC细胞顺铂化疗耐药中的作用。

结果

顺铂以剂量依赖性方式抑制A549和H1299细胞的活力并促进其凋亡。此外,顺铂上调自噬相关蛋白(Beclin1、LC3 II/I)和内质网(ER)应激相关蛋白(葡萄糖调节蛋白78:GRP78、蛋白激酶R(PKR)样内质网激酶:PERK)的水平,表明顺铂在NSCLC细胞中引起自噬和ER应激。然而,AS-IV联合处理剂量依赖性地抑制A549和H1299细胞的活力并提高细胞凋亡率,表明AS-IV增强了顺铂在NSCLC细胞中的抗肿瘤作用。AS-IV处理抑制了GRP78和Beclin1的表达。抑制ER应激或自噬均抵消了AS-IV对NSCLC细胞顺铂化疗耐药的抑制作用。

结论

AS-IV通过抑制ER应激和自噬使NSCLC细胞对顺铂敏感。本研究为顺铂联合AS-IV治疗顺铂耐药的NSCLC患者提供了一种新策略。

https://cdn.ncbi.nlm.nih.gov/pmc/blobs/a234/7399439/074478604d10/jtd-12-07-3715-f1.jpg

文献AI研究员

20分钟写一篇综述,助力文献阅读效率提升50倍。

立即体验

用中文搜PubMed

大模型驱动的PubMed中文搜索引擎

马上搜索

文档翻译

学术文献翻译模型,支持多种主流文档格式。

立即体验