Suppr超能文献

蛋白质组学分析揭示了黄芪甲苷通过诱导细胞凋亡治疗非小细胞肺癌的分子机制。

Proteomic analysis reveals the molecular mechanism of Astragaloside in the treatment of non-small cell lung cancer by inducing apoptosis.

机构信息

Department of Integrative Medicine, Huashan Hospital, Fudan University, 12 Middle Urumqi Road, Shanghai, 200040, China.

Institutes of Integrative Medicine, Fudan University, Shanghai, China.

出版信息

BMC Complement Med Ther. 2023 Dec 15;23(1):461. doi: 10.1186/s12906-023-04305-0.

Abstract

BACKGROUND

Astragaloside III (AS III), a saponin-like metabolite derived from the traditional Chinese medicine Astragali Radix, has been shown to be effective in the treatment of cancer and heart failure, and a variety of digestive disorders. However, its molecular mechanism in the treatment of non-small cell lung cancer (NSCLC) is unknown.

METHODS

Human lung cancer A549 cells and NCI-H460 cells and a normal human lung epithelial cell BEAS-2B were treated with different concentrations of AS III. CCK-8 and EdU staining were used to determine the anti-proliferative effects of AS III in vitro. Quantitative proteomic analysis was performed on A549 cells treated with the indicated concentrations of AS III, and the expression levels of apoptosis-related proteins were examined by Western blotting.

RESULTS

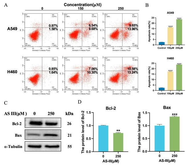
AS III treatment significantly inhibited proliferation and increased apoptosis in A549 and H460 cells and modulated functional signaling pathways associated with apoptosis and metabolism. At the molecular level, AS III promoted a reduction in the expression of ANXA1 (p < 0.01), with increased levels of cleaved Caspase 3 and PARP 1. In addition, AS III treatment significantly decreased the LC3-I/LC3-II ratio. The results of experiment in vitro showed that AS III promoted NSCLC apoptosis by down-regulating the phosphorylation levels of P38, JNK, and AKT (p < 0.01), inhibiting the expression of Bcl-2 (p < 0.01), and up-regulating the expression of Bax (p < 0.01).

CONCLUSION

These findings provide a mechanism whereby AS III treatment induces apoptosis in NSCLC cells, which may be achieved in part via modulation of the P38, ERK and mTOR signaling pathways.

摘要

背景

黄芪甲苷(AS III)是一种源自中药黄芪的皂苷样代谢物,已被证明在治疗癌症和心力衰竭以及多种消化系统疾病方面有效。然而,其在治疗非小细胞肺癌(NSCLC)中的分子机制尚不清楚。

方法

用不同浓度的 AS III 处理人肺癌 A549 细胞和 NCI-H460 细胞及正常人类肺上皮细胞 BEAS-2B。用 CCK-8 和 EdU 染色法测定 AS III 体外的抗增殖作用。用 AS III 处理的 A549 细胞进行定量蛋白质组学分析,并通过 Western blot 检测凋亡相关蛋白的表达水平。

结果

AS III 处理显著抑制 A549 和 H460 细胞的增殖并促进其凋亡,并调节与凋亡和代谢相关的功能信号通路。在分子水平上,AS III 促进 ANXA1 表达减少(p<0.01),同时 cleaved Caspase 3 和 PARP 1 的水平增加。此外,AS III 处理显著降低了 LC3-I/LC3-II 比值。体外实验结果表明,AS III 通过下调 P38、JNK 和 AKT 的磷酸化水平(p<0.01),抑制 Bcl-2 的表达(p<0.01),上调 Bax 的表达(p<0.01),从而促进 NSCLC 细胞凋亡。

结论

这些发现提供了 AS III 治疗诱导 NSCLC 细胞凋亡的机制,这可能部分是通过调节 P38、ERK 和 mTOR 信号通路实现的。

https://cdn.ncbi.nlm.nih.gov/pmc/blobs/2499/10722856/14431af01268/12906_2023_4305_Fig1_HTML.jpg

文献AI研究员

20分钟写一篇综述,助力文献阅读效率提升50倍。

立即体验

用中文搜PubMed

大模型驱动的PubMed中文搜索引擎

马上搜索

文档翻译

学术文献翻译模型,支持多种主流文档格式。

立即体验