Suppr超能文献

马铃薯(L.)非生物胁迫下SUMO缀合酶及基因的基因组分析

Genomic Analysis of the SUMO-Conjugating Enzyme and Genes under Abiotic Stress in Potato ( L.).

作者信息

Ghimire Shantwana, Tang Xun, Zhang Ning, Liu Weigang, Qi Xuehong, Fu Xue, Si Huaijun

机构信息

College of Agronomy, Gansu Agricultural University, Lanzhou 730070, China.

Gansu Provincial Key Laboratory of Aridland Crop Science, Gansu Agricultural University, Lanzhou 730070, China.

出版信息

Int J Genomics. 2020 Jun 24;2020:9703638. doi: 10.1155/2020/9703638. eCollection 2020.

Abstract

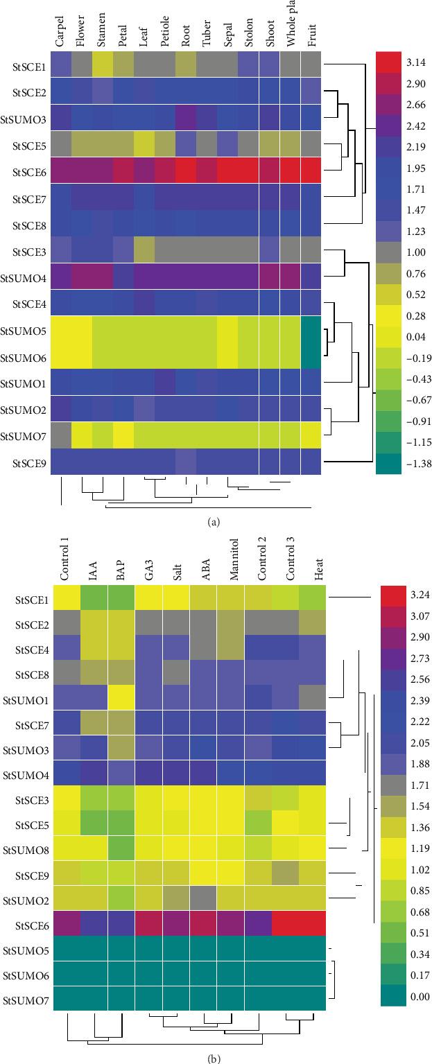
SUMO-conjugating enzymes (SCE) and SUMO (Small Ubiquitin-Like Modifiers) genes are important components of SUMOylation. SCE has a crucial role during the SUMOylation process which acts as a catalyst to transfer SUMO to the target protein. Comprehensive studies on SCE and SUMO have been performed in some plants, but studies on these genes remain limited in potato. This study is aimed at exploring the role of and genes in abiotic stress conditions. Nine and seven putative s and genes, respectively, were identified using different methods and databases available for potato. Chromosomal localization showed that and genes are unevenly distributed on 7 different chromosomes. Potato genome database was accessed for the expression profile of and genes, and these genes were differentially expressed in different tissues and organs during different phases of plant growth. The expression patterns on different treatments were further evaluated using qRT-PCR for all the and St genes. The expression was upregulated in and under salt and PEG treatment. and were upregulated under salt stress whereas and and were observed downregulated under PEG treatment. The results of this study could be useful to explore the role of genes in potato improvement.

摘要

SUMO 缀合酶(SCE)和 SUMO(小泛素样修饰物)基因是 SUMO 化的重要组成部分。SCE 在 SUMO 化过程中起关键作用,它作为催化剂将 SUMO 转移到靶蛋白上。在一些植物中已经对 SCE 和 SUMO 进行了全面研究,但在马铃薯中对这些基因的研究仍然有限。本研究旨在探索[具体基因名称]和[具体基因名称]基因在非生物胁迫条件下的作用。分别使用马铃薯可用的不同方法和数据库鉴定出九个和七个假定的[具体基因名称]和[具体基因名称]基因。染色体定位表明,[具体基因名称]和[具体基因名称]基因不均匀地分布在 7 条不同的染色体上。利用马铃薯基因组数据库获取[具体基因名称]和[具体基因名称]基因的表达谱,这些基因在植物生长的不同阶段在不同组织和器官中差异表达。使用 qRT-PCR 进一步评估所有[具体基因名称]和 St 基因在不同处理下的表达模式。在盐和 PEG 处理下,[具体基因名称]和[具体基因名称]中的表达上调。在盐胁迫下,[具体基因名称]和[具体基因名称]上调,而在 PEG 处理下,[具体基因名称]、[具体基因名称]和[具体基因名称]被观察到下调。本研究结果可能有助于探索[具体基因名称]基因在马铃薯改良中的作用。

需注意,原文中部分基因名称未明确给出,翻译时用[具体基因名称]进行了标注。

https://cdn.ncbi.nlm.nih.gov/pmc/blobs/ad30/7335410/e5afa3a069ca/IJG2020-9703638.001.jpg

文献AI研究员

20分钟写一篇综述,助力文献阅读效率提升50倍。

立即体验

用中文搜PubMed

大模型驱动的PubMed中文搜索引擎

马上搜索

文档翻译

学术文献翻译模型,支持多种主流文档格式。

立即体验