Suppr超能文献

再生尾鳍的细胞多样性。

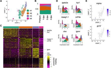
Cellular diversity of the regenerating caudal fin.

机构信息

Department of Genetics, Washington University School of Medicine, St. Louis, MO 63108, USA.

Edison Family Center for Genome Sciences and Systems Biology, Washington University School of Medicine, St. Louis, MO 63108, USA.

出版信息

Sci Adv. 2020 Aug 12;6(33):eaba2084. doi: 10.1126/sciadv.aba2084. eCollection 2020 Aug.

Abstract

Zebrafish faithfully regenerate their caudal fin after amputation. During this process, both differentiated cells and resident progenitors migrate to the wound site and undergo lineage-restricted, programmed cellular state transitions to populate the new regenerate. Until now, systematic characterizations of cells comprising the new regenerate and molecular definitions of their state transitions have been lacking. We hereby characterize the dynamics of gene regulatory programs during fin regeneration by creating single-cell transcriptome maps of both preinjury and regenerating fin tissues at 1/2/4 days post-amputation. We consistently identified epithelial, mesenchymal, and hematopoietic populations across all stages. We found common and cell type-specific cell cycle programs associated with proliferation. In addition to defining the processes of epithelial replenishment and mesenchymal differentiation, we also identified molecular signatures that could better distinguish epithelial and mesenchymal subpopulations in fish. The insights for natural cell state transitions during regeneration point to new directions for studying this regeneration model.

摘要

斑马鱼在尾部被切断后能够忠实再生。在这个过程中,分化细胞和常驻祖细胞都迁移到伤口部位,并经历谱系受限的、程序化的细胞状态转变,以填充新的再生组织。到目前为止,对于组成新再生组织的细胞的系统特征描述以及它们的状态转变的分子定义一直缺乏。通过在损伤后 1/2/4 天对再生和未损伤的鳍组织进行单细胞转录组图谱绘制,我们在此描述了鳍再生过程中基因调控程序的动态变化。我们一致地在所有阶段都鉴定出上皮、间充质和造血群体。我们发现了与增殖相关的常见和细胞类型特异性细胞周期程序。除了定义上皮细胞补充和间充质分化的过程外,我们还鉴定了可以更好地区分鱼类上皮和间充质亚群的分子特征。这些关于再生过程中自然细胞状态转变的见解为研究这种再生模型指明了新的方向。

https://cdn.ncbi.nlm.nih.gov/pmc/blobs/4b90/7423392/7510d52e549f/aba2084-F1.jpg

文献AI研究员

20分钟写一篇综述,助力文献阅读效率提升50倍。

立即体验

用中文搜PubMed

大模型驱动的PubMed中文搜索引擎

马上搜索

文档翻译

学术文献翻译模型,支持多种主流文档格式。

立即体验