Suppr超能文献

组蛋白去乙酰化酶 3 抑制通过调控小胶质细胞 cGAS-STING 通路改善脑缺血再灌注损伤。

HDAC3 inhibition ameliorates ischemia/reperfusion-induced brain injury by regulating the microglial cGAS-STING pathway.

机构信息

The Brain Science Center, Beijing Institute of Basic Medical Sciences, No. 27 Taiping Road, Haidian District, Beijing 100850, China.

Center on Translational Neuroscience, College of Life & Environmental Science, Minzu University of China, Beijing 100081, China.

出版信息

Theranostics. 2020 Jul 29;10(21):9644-9662. doi: 10.7150/thno.47651. eCollection 2020.

Abstract

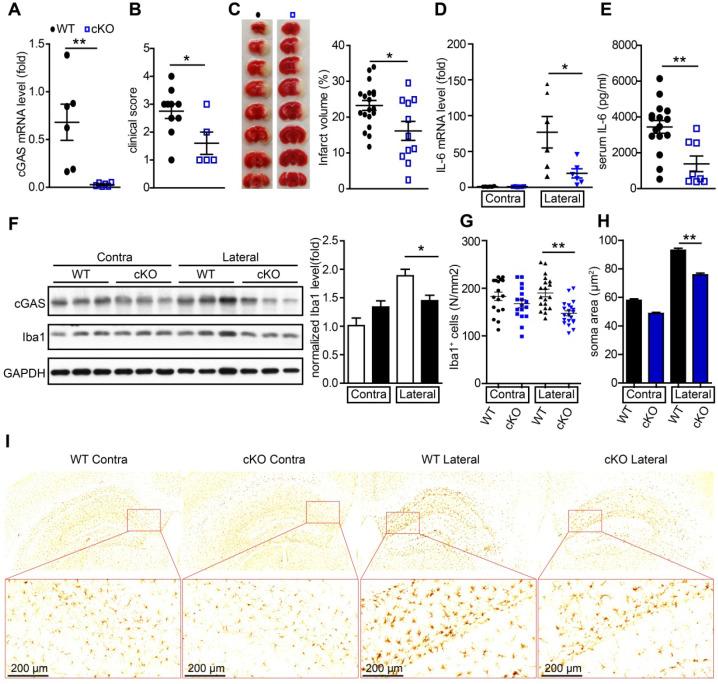
It is known that neuroinflammation plays a critical and detrimental role in the development of cerebral ischemia/reperfusion (I/R), but the regulation of the cyclic GMP-AMP synthase (cGAS)-mediated innate immune response in I/R-induced neuroinflammation is largely unexplored. This study aimed to investigate the function and regulatory mechanism of cGAS in I/R-induced neuroinflammation and brain injury, and to identify possible strategies for the treatment of ischemic stroke. To demonstrate that microglial histone deacetylase 3 (HDAC3) regulates the microglial cGAS-stimulator of interferon genes (cGAS-STING) pathway and is involved in I/R-induced neuroinflammation and brain injury, a series of cell biological, molecular, and biochemical approaches were utilized. These approaches include transient middle cerebral artery occlusion (tMCAO), real-time polymerase chain reaction (PCR), RNA sequencing, western blot, co-immunoprecipitation, chromosome-immunoprecipitation, enzyme-linked immunosorbent assay (ELISA), dual-luciferase reporter assay, immunohistochemistry, and confocal imaging. The microglial cGAS- STING pathway was activated by mitochondrial DNA, which promoted the formation of a pro-inflammatory microenvironment. In addition, we revealed that HDAC3 transcriptionally promoted the expression of cGAS and potentiated the activation of the cGAS-STING pathway by regulating the acetylation and nuclear localization of p65 in microglia. Our results indicated that deletion of cGAS or HDAC3 in microglia attenuated I/R-induced neuroinflammation and brain injury. Collectively, we elucidated that the HDAC3-p65-cGAS-STING pathway is involved in the development of I/R-induced neuroinflammation, identifying a new therapeutic avenue for the treatment of ischemic stroke.

摘要

已知神经炎症在脑缺血/再灌注(I/R)的发展中起着关键和有害的作用,但 cGAS(环鸟苷酸-腺苷酸合酶)介导的固有免疫反应在 I/R 诱导的神经炎症中的调节在很大程度上仍未被探索。本研究旨在研究 cGAS 在 I/R 诱导的神经炎症和脑损伤中的功能和调节机制,并确定治疗缺血性中风的可能策略。

为了证明小胶质细胞组蛋白去乙酰化酶 3(HDAC3)调节小胶质细胞 cGAS-干扰素基因刺激物(cGAS-STING)途径,并参与 I/R 诱导的神经炎症和脑损伤,我们利用了一系列细胞生物学、分子和生化方法。这些方法包括短暂性大脑中动脉闭塞(tMCAO)、实时聚合酶链反应(PCR)、RNA 测序、western blot、共免疫沉淀、染色质免疫沉淀、酶联免疫吸附测定(ELISA)、双荧光素酶报告基因测定、免疫组织化学和共聚焦成像。

线粒体 DNA 激活了小胶质细胞的 cGAS-STING 途径,促进了促炎微环境的形成。此外,我们揭示了 HDAC3 通过调节小胶质细胞中 p65 的乙酰化和核定位,转录性地上调 cGAS 的表达,并增强 cGAS-STING 途径的激活。我们的结果表明,小胶质细胞中 cGAS 或 HDAC3 的缺失减轻了 I/R 诱导的神经炎症和脑损伤。

总之,我们阐明了 HDAC3-p65-cGAS-STING 途径参与了 I/R 诱导的神经炎症的发展,为缺血性中风的治疗开辟了新的治疗途径。

https://cdn.ncbi.nlm.nih.gov/pmc/blobs/c77b/7449914/b2dbd6036563/thnov10p9644g001.jpg

文献AI研究员

20分钟写一篇综述,助力文献阅读效率提升50倍。

立即体验

用中文搜PubMed

大模型驱动的PubMed中文搜索引擎

马上搜索

文档翻译

学术文献翻译模型,支持多种主流文档格式。

立即体验