Suppr超能文献

紫檀芪通过 HDAC3/Nrf1 介导的小胶质细胞激活改善缺血性中风后的神经功能障碍和神经炎症。

Pterostilbene improves neurological dysfunction and neuroinflammation after ischaemic stroke via HDAC3/Nrf1-mediated microglial activation.

机构信息

Department of Neurosurgery, Academy of Traditional Chinese Medicine, Bijie Traditional Chinese Medicine Hospital, Bijie, 551700, China.

Department of Medical Science Research Center, Peihua University, Xi'an, 710125, Shaanxi, China.

出版信息

Cell Mol Biol Lett. 2024 Aug 28;29(1):114. doi: 10.1186/s11658-024-00634-1.

Abstract

BACKGROUND

Stroke is a type of acute brain damage that can lead to a series of serious public health challenges. Demonstrating the molecular mechanism of stroke-related neural cell degeneration could help identify a more efficient treatment for stroke patients. Further elucidation of factors that regulate microglia and nuclear factor (erythroid-derived 2)-like 1 (Nrf1) may lead to a promising strategy for treating neuroinflammation after ischaemic stroke. In this study, we investigated the possible role of pterostilbene (PTS) in Nrf1 regulation in cell and animal models of ischaemia stroke.

METHODS

We administered PTS, ITSA1 (an HDAC activator) and RGFP966 (a selective HDAC3 inhibitor) in a mouse model of middle cerebral artery occlusion-reperfusion (MCAO/R) and a model of microglial oxygen‒glucose deprivation/reperfusion (OGD/R). The brain infarct size, neuroinflammation and microglial availability were also determined. Dual-luciferase reporter, Nrf1 protein stability and co-immunoprecipitation assays were conducted to analyse histone deacetylase 3 (HDAC3)/Nrf1-regulated Nrf1 in an OGD/R-induced microglial injury model.

RESULTS

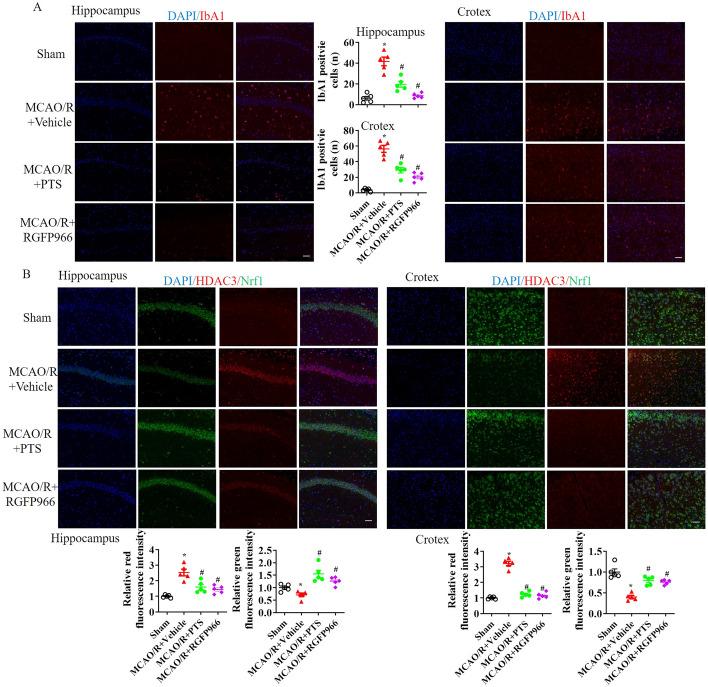
We found that PTS decreased HDAC3 expression and activity, increased Nrf1 acetylation in the cell nucleus and inhibited the interaction of Nrf1 with p65 and p65 accumulation, which reduced infarct volume and neuroinflammation (iNOS/Arg1, TNF-α and IL-1β levels) after ischaemic stroke. Furthermore, the CSF1R inhibitor PLX5622 induced elimination of microglia and attenuated the therapeutic effect of PTS following MCAO/R. In the OGD/R model, PTS relieved OGD/R-induced microglial injury and TNF-α and IL-1β release, which were dependent on Nrf1 acetylation through the upregulation of HDAC3/Nrf1 signalling in microglia. However, the K105R or/and K139R mutants of Nrf1 counteracted the impact of PTS in the OGD/R-induced microglial injury model, which indicates that PTS treatment might be a promising strategy for ischaemia stroke therapy.

CONCLUSION

The HDAC3/Nrf1 pathway regulates the stability and function of Nrf1 in microglial activation and neuroinflammation, which may depend on the acetylation of the lysine 105 and 139 residues in Nrf1. This mechanism was first identified as a potential regulatory mechanism of PTS-based neuroprotection in our research, which may provide new insight into further translational applications of natural products such as PTS.

摘要

背景

中风是一种急性脑损伤,可导致一系列严重的公共健康挑战。阐明与中风相关的神经细胞退化的分子机制有助于为中风患者找到更有效的治疗方法。进一步阐明调节小胶质细胞和核因子(红系衍生 2 样 1)(Nrf1)的因素可能为治疗缺血性中风后的神经炎症提供有前景的策略。在这项研究中,我们研究了紫檀芪(PTS)在细胞和动物缺血性中风模型中调节 Nrf1 的可能作用。

方法

我们在大脑中动脉闭塞再灌注(MCAO/R)和小胶质细胞氧葡萄糖剥夺再灌注(OGD/R)模型中给予 PTS、ITSAl(组蛋白去乙酰化酶激活剂)和 RGFP966(选择性组蛋白去乙酰化酶 3 抑制剂)。还测定了脑梗死面积、神经炎症和小胶质细胞的可用性。在 OGD/R 诱导的小胶质细胞损伤模型中,通过双荧光素酶报告基因、Nrf1 蛋白稳定性和共免疫沉淀测定分析组蛋白去乙酰化酶 3(HDAC3)/Nrf1 调节的 Nrf1。

结果

我们发现 PTS 降低了 HDAC3 的表达和活性,增加了细胞核中 Nrf1 的乙酰化,并抑制了 Nrf1 与 p65 的相互作用和 p65 的积累,从而减少了缺血性中风后的梗死体积和神经炎症(iNOS/Arg1、TNF-α和 IL-1β 水平)。此外,CSF1R 抑制剂 PLX5622 诱导小胶质细胞消除并减弱了 MCAO/R 后 PTS 的治疗效果。在 OGD/R 模型中,PTS 缓解了 OGD/R 诱导的小胶质细胞损伤和 TNF-α 和 IL-1β 的释放,这依赖于小胶质细胞中 HDAC3/Nrf1 信号的上调,通过 Nrf1 的赖氨酸 105 和 139 残基的乙酰化。然而,Nrf1 的 K105R 或/和 K139R 突变体抵消了 PTS 在 OGD/R 诱导的小胶质细胞损伤模型中的影响,这表明 PTS 治疗可能是缺血性中风治疗的一种有前途的策略。

结论

HDAC3/Nrf1 通路调节小胶质细胞激活和神经炎症中 Nrf1 的稳定性和功能,这可能依赖于 Nrf1 赖氨酸 105 和 139 残基的乙酰化。在我们的研究中,该机制首次被确定为基于 PTS 的神经保护的潜在调节机制,这可能为紫檀芪等天然产物的进一步转化应用提供新的见解。

https://cdn.ncbi.nlm.nih.gov/pmc/blobs/f7c3/11360871/93288551e011/11658_2024_634_Fig1_HTML.jpg

文献AI研究员

20分钟写一篇综述,助力文献阅读效率提升50倍。

立即体验

用中文搜PubMed

大模型驱动的PubMed中文搜索引擎

马上搜索

文档翻译

学术文献翻译模型,支持多种主流文档格式。

立即体验