Suppr超能文献

外泌体 Mir-3613-3p 来源于氧葡萄糖剥夺处理的脑微血管内皮细胞,可促进小胶质细胞 M1 极化。

Exosomal Mir-3613-3p derived from oxygen-glucose deprivation-treated brain microvascular endothelial cell promotes microglial M1 polarization.

机构信息

Department of Neurology, Xiangya Hospital, Central South University, 87 Xiangya Road, Changsha, 410008, Hunan, China.

National Clinical Research Center for Geriatric Disorders, Xiangya Hospital, Central South University, Changsha, 410008, China.

出版信息

Cell Mol Biol Lett. 2023 Mar 5;28(1):18. doi: 10.1186/s11658-023-00432-1.

Abstract

BACKGROUND

Brain microvascular endothelial cell (BMEC) injury can affect neuronal survival by modulating immune responses through the microenvironment. Exosomes are important vehicles of transport between cells. However, the regulation of the subtypes of microglia by BMECs through the exosome transport of microRNAs (miRNAs) has not been established.

METHODS

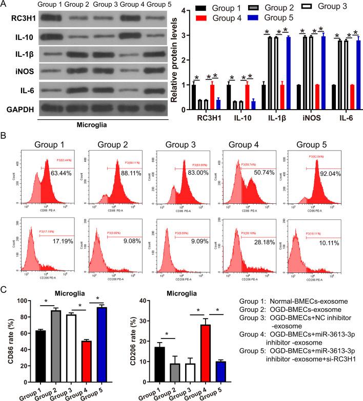
In this study, exosomes from normal and oxygen-glucose deprivation (OGD)-cultured BMECs were collected, and differentially expressed miRNAs were analyzed. BMEC proliferation, migration, and tube formation were analyzed using MTS, transwell, and tube formation assays. M1 and M2 microglia and apoptosis were analyzed using flow cytometry. miRNA expression was analyzed using real-time polymerase chain reaction (RT-qPCR), and IL-1β, iNOS, IL-6, IL-10, and RC3H1 protein concentrations were analyzed using western blotting.

RESULTS

We found that miR-3613-3p was enriched in BMEC exosome by miRNA GeneChip assay and RT-qPCR analysis. miR-3613-3p knockdown enhanced cell survival, migration, and angiogenesis in the OGD-treated BMECs. In addition, BMECs secrete miR-3613-3p to transfer into microglia via exosomes, and miR-3613-3p binds to the RC3H1 3' untranslated region (UTR) to reduce RC3H1 protein levels in microglia. Exosomal miR-3613-3p promotes microglial M1 polarization by inhibiting RC3H1 protein levels. BMEC exosomal miR-3613-3p reduces neuronal survival by regulating microglial M1 polarization.

CONCLUSIONS

miR-3613-3p knockdown enhances BMEC functions under OGD conditions. Interfering with miR-3613-3p expression in BMSCs reduced the enrichment of miR-3613-3p in exosomes and enhanced M2 polarization of microglia, which contributed to reduced neuronal apoptosis.

摘要

背景

脑微血管内皮细胞(BMEC)损伤可通过微环境调节免疫反应影响神经元存活。外泌体是细胞间重要的运输载体。然而,BMEC 通过外泌体运输 microRNAs(miRNAs)对小胶质细胞亚群的调节尚未确定。

方法

本研究收集正常和氧葡萄糖剥夺(OGD)培养的 BMEC 的外泌体,分析差异表达的 miRNAs。使用 MTS、transwell 和管形成测定分析 BMEC 的增殖、迁移和管形成。使用流式细胞术分析 M1 和 M2 小胶质细胞和细胞凋亡。使用实时聚合酶链反应(RT-qPCR)分析 miRNA 表达,使用 Western blot 分析 IL-1β、iNOS、IL-6、IL-10 和 RC3H1 蛋白浓度。

结果

我们发现 miRNA GeneChip 检测和 RT-qPCR 分析显示,miR-3613-3p 在 BMEC 外泌体中富集。miR-3613-3p 敲低可增强 OGD 处理的 BMEC 中的细胞存活、迁移和血管生成。此外,BMEC 分泌 miR-3613-3p 通过外泌体转移到小胶质细胞中,miR-3613-3p 结合 RC3H1 3'非翻译区(UTR)降低小胶质细胞中的 RC3H1 蛋白水平。外泌体 miR-3613-3p 通过抑制 RC3H1 蛋白水平促进小胶质细胞 M1 极化。BMEC 外泌体 miR-3613-3p 通过调节小胶质细胞 M1 极化减少神经元存活。

结论

miR-3613-3p 敲低可增强 OGD 条件下 BMEC 的功能。干扰 BMSCs 中 miR-3613-3p 的表达可减少 miR-3613-3p 在 exosomes 中的富集,并增强小胶质细胞的 M2 极化,从而减少神经元凋亡。

https://cdn.ncbi.nlm.nih.gov/pmc/blobs/a1e8/9985860/eadc5fbab9a7/11658_2023_432_Fig1_HTML.jpg

文献AI研究员

20分钟写一篇综述,助力文献阅读效率提升50倍。

立即体验

用中文搜PubMed

大模型驱动的PubMed中文搜索引擎

马上搜索

文档翻译

学术文献翻译模型,支持多种主流文档格式。

立即体验