Suppr超能文献

靶向递送 miR-99b 重编程肿瘤相关巨噬细胞表型导致肿瘤消退。

Targeted delivery of miR-99b reprograms tumor-associated macrophage phenotype leading to tumor regression.

机构信息

State Key Laboratory of Cancer Biology, Department of Medical Genetics and Developmental Biology, Fourth Military Medical University, Xi'an, Shaanxi, China.

State Key Laboratory of Pharmaceutical Biotechnology, School of Life Sciences, Nanjing University, Nanjing, Jiangsu, China.

出版信息

J Immunother Cancer. 2020 Sep;8(2). doi: 10.1136/jitc-2019-000517.

Abstract

BACKGROUND

Accumulating evidence has shown that tumor-associated macrophages (TAMs) play a critical role in tumor progression. Targeting TAMs is a potential strategy for tumor immunotherapy. However, the mechanism underlying the TAM phenotype and function needs to be resolved. Our previous studies have demonstrated that miR-125a can reverse the TAM phenotype toward antitumor. Meanwhile, we have found that miR-125a and miR-99b cluster in the first intron of the same host gene, and are transcribed simultaneously in bone marrow-derived macrophages (BMDMs) following LPS+IFNγ stimulation. However, it remains unclear whether miR-99b by itself can exert an antitumor effect by regulating macrophage phenotype.

METHODS

miR-99b and/or miR-125a were delivered into TAMs of orthotopic hepatocellular carcinoma (HCC) or subcutaneous Lewis lung cancer (LLC) mice. The effect of treatment was evaluated by live imaging, TUNEL staining and survival tests. The phenotype of the immune cells was determined by qRT-PCR, ELISA, western blot and FACS. The capability of miR-99b-mediated macrophage phagocytosis and antigen presentation was detected by FACS and immunofluorescence staining. The underlying molecular mechanism was examined by qRT-PCR, reporter assay and western blot, and further verified in the tumor model. The expression of miR-99b and its target genes was determined in TAMs sorted from tumor and adjacent tissues in patients with liver cancer.

RESULTS

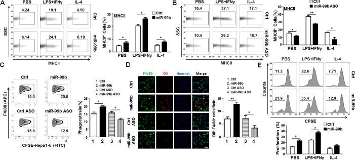
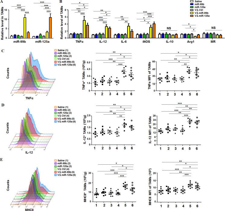
Targeted delivery of miR-99b and/or miR-125a into TAMs significantly impeded the growth of HCC and LLC, especially after miR-99b delivery. More importantly, the delivery of miR-99b re-educated TAM toward antitumor phenotype with enhanced immune surveillance. Further investigation of mechanisms showed that macrophage-specific overexpression of miR-99b promoted M1 while suppressing M2 macrophage polarization by targeting κB-Ras2 and/or mTOR, respectively. miR-99b-overexpressed M1 macrophage was characterized by stronger capability of phagocytosis and antigen presentation. Additionally, delivery of simTOR or siκB-Ras2 into TAMs inhibited miR-99b antagomir-triggered tumor growth. Finally, miR-99b expression was lower in TAMs of patients with liver cancer than that in adjacent tissues, while the expression of κB-Ras2 and mTOR was reversed.

CONCLUSIONS

Our results reveal the mechanism of miR-99b-mediated TAM phenotype, indicating that TAM-targeted delivery of miR-99b is a potential strategy for cancer immunotherapy.

摘要

背景

越来越多的证据表明肿瘤相关巨噬细胞(TAMs)在肿瘤进展中起着关键作用。靶向 TAMs 是肿瘤免疫治疗的一种潜在策略。然而,TAM 表型和功能的机制仍有待解决。我们之前的研究表明,miR-125a 可以逆转 TAM 向抗肿瘤的表型。同时,我们发现 miR-125a 和 miR-99b 簇在同一宿主基因的第一个内含子中,并且在 LPS+IFNγ刺激后骨髓来源的巨噬细胞(BMDMs)中同时转录。然而,miR-99b 是否可以通过调节巨噬细胞表型本身发挥抗肿瘤作用仍不清楚。

方法

将 miR-99b 和/或 miR-125a 递送至原位肝癌(HCC)或皮下 Lewis 肺癌(LLC)小鼠的 TAMs 中。通过活体成像、TUNEL 染色和生存试验评估治疗效果。通过 qRT-PCR、ELISA、western blot 和 FACS 测定免疫细胞的表型。通过 FACS 和免疫荧光染色检测 miR-99b 介导的巨噬细胞吞噬和抗原呈递能力。通过 qRT-PCR、报告基因测定和 western blot 检测 miR-99b 介导的分子机制,并在肿瘤模型中进一步验证。测定从肝癌患者肿瘤和相邻组织中分离的 TAMs 中 miR-99b 及其靶基因的表达。

结果

将 miR-99b 和/或 miR-125a 靶向递送至 TAMs 中可显著抑制 HCC 和 LLC 的生长,特别是在递送 miR-99b 后。更重要的是,miR-99b 的递送将 TAM 重新教育为抗肿瘤表型,增强了免疫监视。对机制的进一步研究表明,巨噬细胞特异性过表达 miR-99b 通过分别靶向 κB-Ras2 和/或 mTOR,促进 M1 而抑制 M2 巨噬细胞极化。miR-99b 过表达的 M1 巨噬细胞具有更强的吞噬和抗原呈递能力。此外,将 simTOR 或 siκB-Ras2 递送至 TAMs 中可抑制 miR-99b 反义寡核苷酸触发的肿瘤生长。最后,与相邻组织相比,肝癌患者 TAMs 中的 miR-99b 表达较低,而 κB-Ras2 和 mTOR 的表达则相反。

结论

我们的结果揭示了 miR-99b 介导的 TAM 表型的机制,表明针对 TAM 的 miR-99b 靶向递送是癌症免疫治疗的一种潜在策略。

https://cdn.ncbi.nlm.nih.gov/pmc/blobs/3a9b/7511616/f9a8ee993216/jitc-2019-000517f01.jpg

文献AI研究员

20分钟写一篇综述,助力文献阅读效率提升50倍。

立即体验

用中文搜PubMed

大模型驱动的PubMed中文搜索引擎

马上搜索

文档翻译

学术文献翻译模型,支持多种主流文档格式。

立即体验