Suppr超能文献

吡咯啉-5-羧酸还原酶1(PYCR1)的上调促进胃癌进展并提示生存预后不良。

Pyrroline-5-carboxylate reductase 1 (PYCR1) upregulation contributes to gastric cancer progression and indicates poor survival outcome.

作者信息

Xiao Shiyu, Li Sizhu, Yuan Ziying, Zhou Liya

机构信息

Department of Gastroenterology, Peking University Third Hospital, Beijing, China.

Beijing Key Laboratory of Helicobacter pylori Infection and Upper Gastrointestinal Diseases, Peking University Third Hospital, Beijing, China.

出版信息

Ann Transl Med. 2020 Aug;8(15):937. doi: 10.21037/atm-19-4402.

Abstract

BACKGROUND

Proline levels are significantly increased in tumor specimens and urine samples from gastric cancer (GC) patients, and we previously showed that intracellular proline levels significantly differ between human GC cell lines and normal gastric epithelial cells. Pyrroline-5-carboxylate reductase 1 (PYCR1) is the key enzyme in intracellular proline synthesis, but its role in GC remains largely unknown.

METHODS

Bioinformatic analysis and immunohistochemical (IHC) staining with a tissue microarray were conducted to assess the association between PYCR1 expression and clinical parameters. PYCR1 downregulation and overexpression were then established in two GC cell lines (AGS and MKN28 cells) to determine whether PYCR1 promotes malignant behavior in GC. Gene set enrichment analysis (GSEA) was further performed to investigate the pathway regulating PYCR1 in GC.

RESULTS

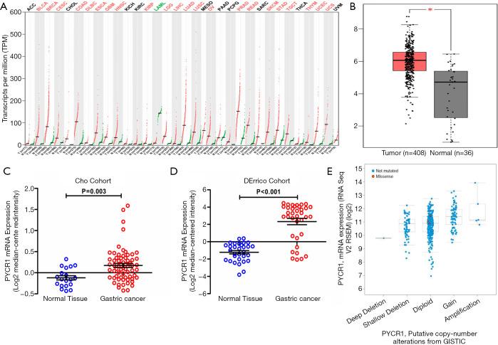
PYCR1 expression was up-regulated in different GC cohorts. High PYCR1 protein expression was correlated with advanced tumor stage, aggressive histological type and high Ki-67 index. High PYCR1 expression in GC tissues was an indicator of poor outcome in GC patients. , PYCR1 knockdown markedly attenuated GC cells growth and promoted apoptosis, while overexpression produced the opposite effects. GSEA analysis indicated PI3K/Akt axis was strongly correlated with PYCR1 expression and that PIK3CB and AKT1 mRNA expression was positively associated with PYCR1 in GC tissues. PI3K inhibition further significantly reduced PYCR1 mRNA and protein expression. Moreover, as PYCR1 is a mitochondrial endomembrane protein, nutrient stress induced by glucose deprivation also regulated PYCR1 expression.

CONCLUSIONS

PYCR1 is highly expressed in GC and acts as a mitochondrial oncogene to induce cancer progression by enhancing tumor proliferation and responding to metabolic stress. PYCR1 is a novel prognostic marker and a potential therapeutic target in GC.

摘要

背景

胃癌(GC)患者的肿瘤标本和尿液样本中脯氨酸水平显著升高,我们之前发现人GC细胞系和正常胃上皮细胞内的脯氨酸水平存在显著差异。吡咯啉-5-羧酸还原酶1(PYCR1)是细胞内脯氨酸合成的关键酶,但其在GC中的作用仍 largely 未知。

方法

进行生物信息学分析和组织芯片免疫组化(IHC)染色,以评估 PYCR1 表达与临床参数之间的关联。然后在两种 GC 细胞系(AGS 和 MKN28 细胞)中建立 PYCR1 下调和过表达,以确定 PYCR1 是否促进 GC 中的恶性行为。进一步进行基因集富集分析(GSEA),以研究 GC 中调节 PYCR1 的途径。

结果

PYCR1 表达在不同的 GC 队列中上调。高 PYCR1 蛋白表达与肿瘤晚期、侵袭性组织学类型和高 Ki-67 指数相关。GC 组织中高 PYCR1 表达是 GC 患者预后不良的指标。 ,PYCR1 敲低显著减弱 GC 细胞生长并促进凋亡,而过表达则产生相反的效果。GSEA 分析表明 PI3K/Akt 轴与 PYCR1 表达密切相关,并且 PIK3CB 和 AKT1 mRNA 表达在 GC 组织中与 PYCR1 呈正相关。PI3K 抑制进一步显著降低 PYCR1 mRNA 和蛋白表达。此外,由于 PYCR1 是一种线粒体内膜蛋白,葡萄糖剥夺诱导的营养应激也调节 PYCR1 表达。

结论

PYCR1 在 GC 中高表达,作为线粒体癌基因通过增强肿瘤增殖和应对代谢应激来诱导癌症进展。PYCR1 是 GC 中的一种新型预后标志物和潜在治疗靶点。

https://cdn.ncbi.nlm.nih.gov/pmc/blobs/f4b8/7475402/f5d03679c7e0/atm-08-15-937-f1.jpg

文献AI研究员

20分钟写一篇综述,助力文献阅读效率提升50倍。

立即体验

用中文搜PubMed

大模型驱动的PubMed中文搜索引擎

马上搜索

文档翻译

学术文献翻译模型,支持多种主流文档格式。

立即体验